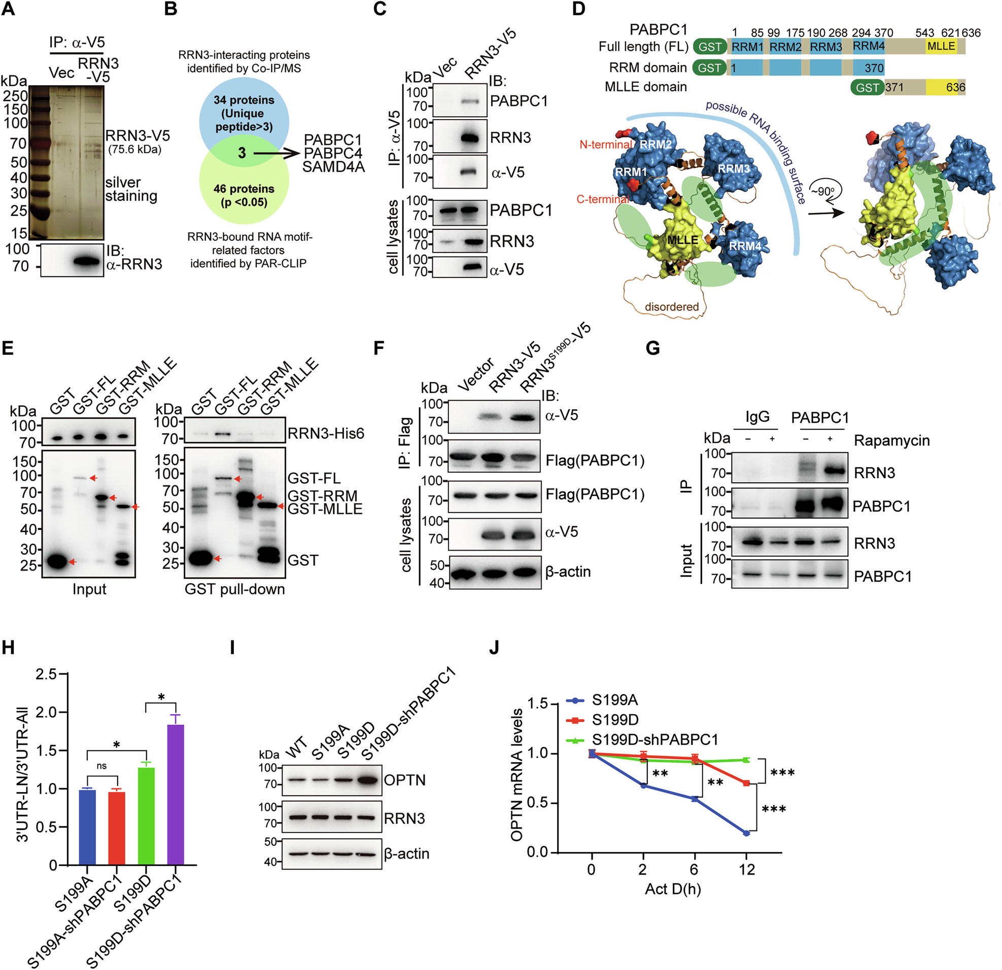
Fig. 6: PABPC1 is involved in RRN3-regulated APA.

The V5-antibody-immunoprecipitated proteins from SK-OV-3 cells expressing V5-tagged RRN3 were resolved by SDS-PAGE and shown by silver staining (A, up panel) and western blot (A, bottom panel), or subjected to mass spectrometry (MS) identification of RRN3-interacting proteome (B), which was compared with predicted factors that recognize RRN3-bound RNA motifs identified by PAR-CLIP. C The interaction between RRN3 and PABPC1 was examined in SK-OV-3 cells by overexpressing V5-tagged RRN3 and performing immunoprecipitation assays using a V5 antibody. D The schematic diagram showing the design of GST-fused constructs containing the full length (FL) or different domains of PABPC1 (up panel). The three-dimensional structure of PABPC1 is predicted by AlphaFold2 (#AF-P11940-F1-v4) (bottom panel). E Western blot analysis of His6-tagged RRN3 protein pulled down by indicated GST-PABPC1 fusion proteins. F Transient transfection of V5-tagged wild type (WT) or S199D-mutated RRN3 together with Flag-tagged PABPC1 in HEK 293T cells for immunoprecipitation assay using anti-Flag antibody. G SK-OV-3 cells treated with Rapamycin (500 nM, 24 h) or DMSO control were subjected to immunoprecipitation assay using anti-PABPC1 antibody. H RT-qPCR analysis of the ratio between amplicons (3’ UTR-LN/ 3’ UTR-All) in indicated SK-OV-3 cells.Data are shown as means ± SEM, *p < 0.05, ns, not significant, by unpaired Student’s t-test. I The protein levels of OPTN in indicated SK-OV-3 cells were analyzed by western blot. J The mRNA stability of OPTN was measured by RT-qPCR at the indicated time points post treatment by 10 μg/mL actinomycin D (Act D) in SK-OV-3 cells expressing RRN3S199A, RRN3S199D or RRN3S199D-shPABPC1(means ± SEM,***p < 0.001, **p < 0.01, by unpaired Student’s t-test).