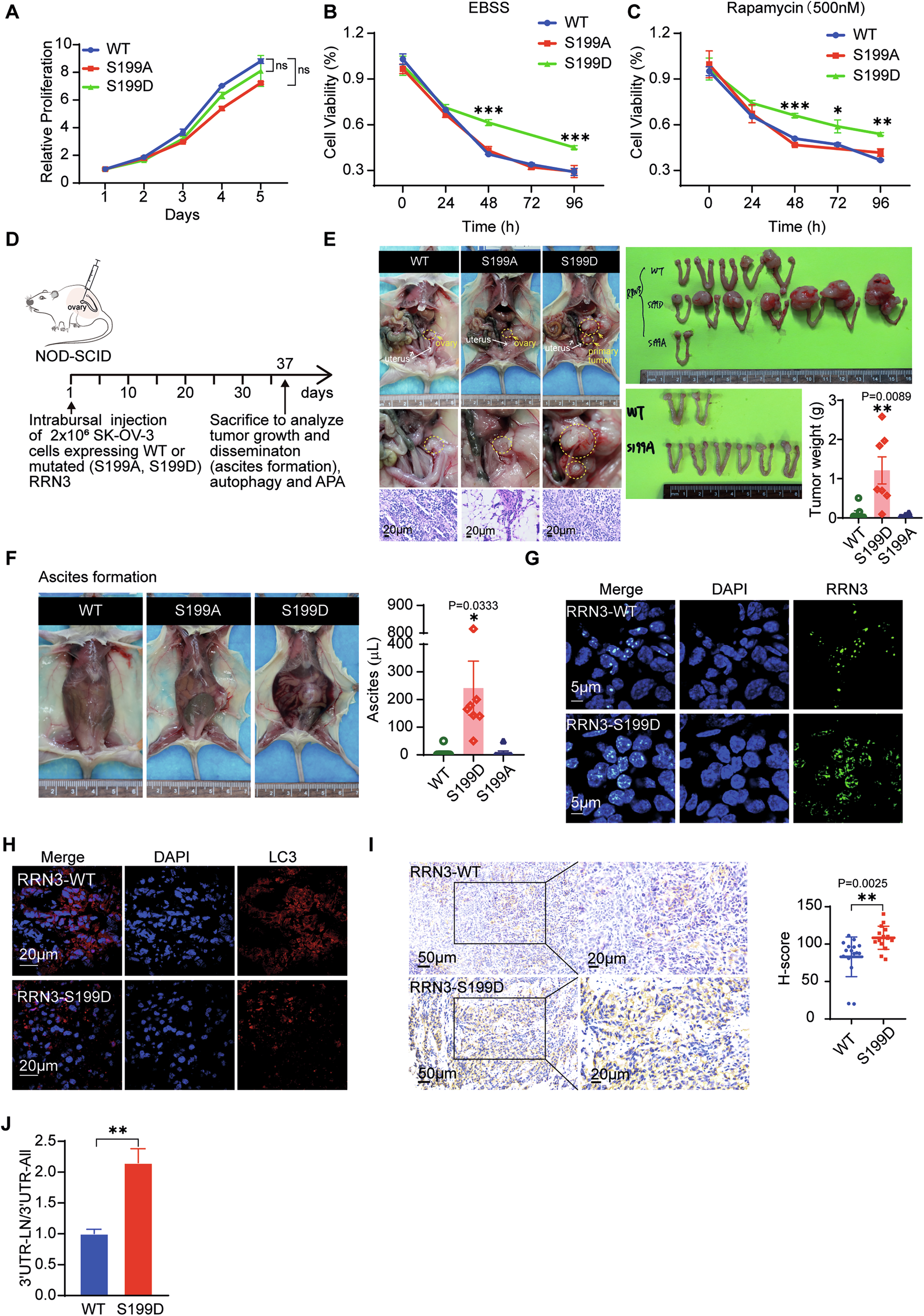
Fig. 7: RRN3-regulated autophagy is essential for OC progression.

A The proliferation of SK-OV-3 cells harboring indicated RRN3 was assessed by CCK-8 assay. The viability of indicated SK-OV-3 cells cultured in nutrient-deficient EBSS buffer (B) or treated with Rapamycin (500 nM) (C) was analyzed by CCK-8 assay. (means ± SEM, ***p < 0.001, **p < 0.01, *p < 0.05, ns, not significant, by unpaired Student’s t-test). D Schematic of the orthotopic model of ovarian cancer. SK-OV-3 cells expressing RRN3WT or mutated RRN3 (RRN3S199A, RRN3S199D) were injected into the bursal of ovary of NOD-SCID mice (n = 7). E Representative images of primary OC tumors in situ which were verified by H&E staining (left panels). The tumor xenografts were dissected (middle panels) for the measurement of tumor weight (right bar graph). Data are shown as means ± SEM (n = 7), **p < 0.01, by unpaired Student’s t-test. F The representative images showing the ascites formation (left panels) and the quantification (right bar graph)(*p < 0.05, by unpaired Student’s t-test). Representative immunofluorescent images of the tumor sections stained with DAPI and anti-RRN3 antibody (G) or anti-LC3 antibody (H). I Immunohistochemical staining (left panels) and quantification (right bar graph) of OPTN in the tumor xenograft sections. Data are shown as means ± SEM, **p < 0.01, by unpaired Student’s t-test. J RT-qPCR analysis of the ratio between amplicons (3’ UTR-LN/ 3’ UTR-All) of OPTN in the tumor xenografts (means ± SEM, **p < 0.01, by unpaired Student’s t-test).