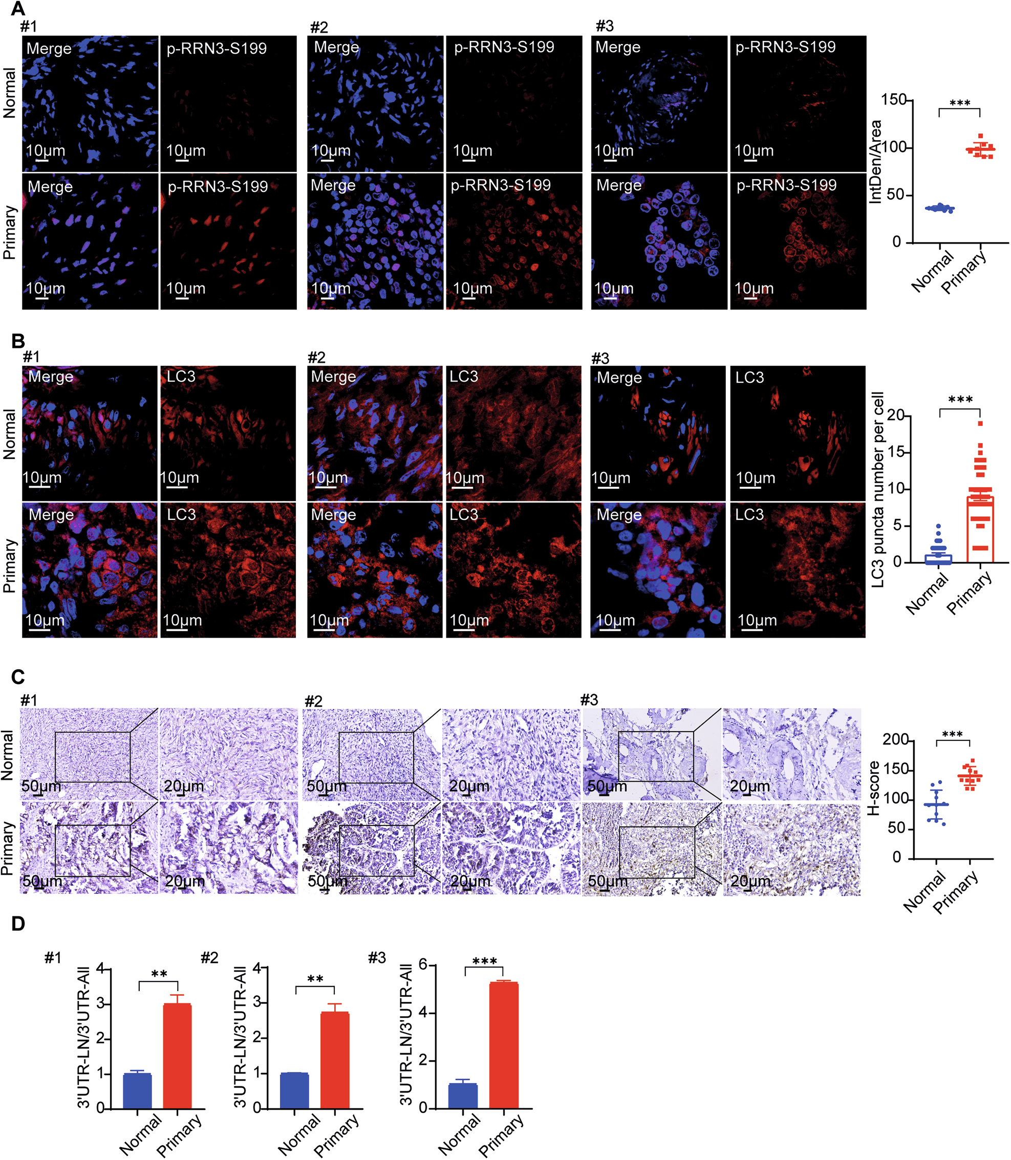
Fig. 8: Phosphorylation of RRN3 at serine 199 enhances autophagy contributing to ovarian cancer progression.

A Representative images of immunofluorescence staining for Phosphorylation of RRN3 at serine 199 (p-RRN3-S199) in three pairs of normal and primary ovarian cancer tissues. Nuclei were stained with DAPI(blue). The right panel shows the quantification of fluorescence intensity. Data are shown as means ± SEM, ***p < 0.001 by unpaired Student’s t-test. B Representative immunofluorescence images showing LC3 expression in three pairs of normal and primary ovarian cancer tissues. Nuclei were stained with DAPI(blue). The numbers of LC3 puncta (right bar graph) were counted(means ± SEM, ***p < 0.001 by unpaired Student’s t-test). C Immunohistochemical staining (left panels) and quantification (right bar graph) of OPTN in three pairs of normal and primary ovarian cancer tissues. Data are shown as means ± SEM, ***p < 0.001 by unpaired Student’s t-test. D RT-qPCR analysis of the ratio between amplicons (3’ UTR-LN/ 3’ UTR-All) of OPTN in three pairs of normal and primary ovarian cancer tissues (means ± SEM, **p < 0.01,***p < 0.001 by unpaired Student’s t-test).