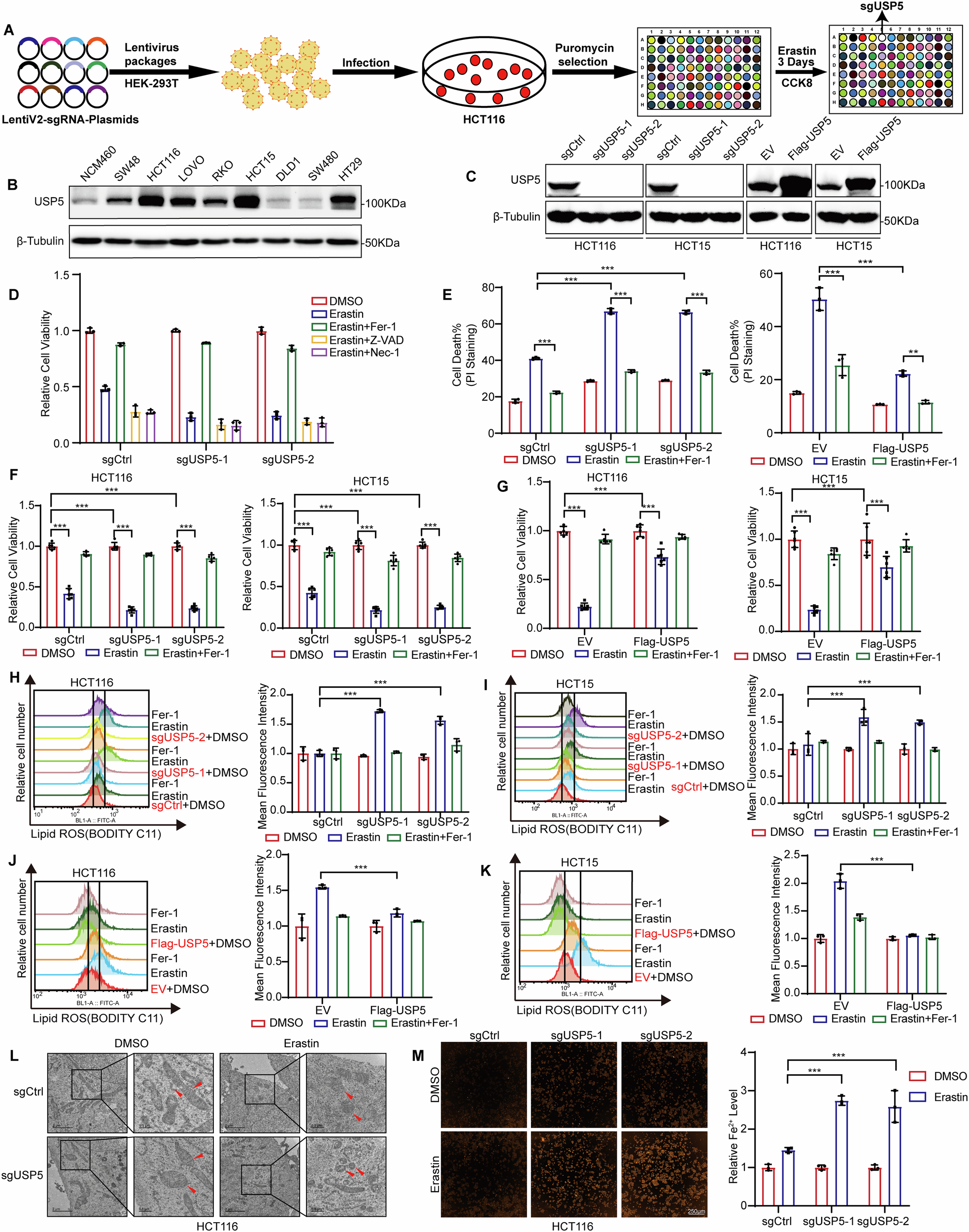
Fig. 1: USP5 knockout sensitizes CRC cells to ferroptosis.

A Constructed a deubiquitinating enzyme knockout gene library in colorectal cancer cells, treated with Erastin (15 µM) for 4 days (72 h), and measured cell viability using the CCK-8 assay. B Compared USP5 protein levels in the normal human colon epithelial cell line (NCM460) and eight CRC cell lines. C Assessed USP5 knockout and overexpression efficiency in HCT116 and HCT15 cells using western blot. D Following Erastin treatment, USP5 knockout cells were subjected to rescue treatments with Fer-1 (5 µM), Z-VAD (10 µM), and Nec-1(10 µM). Cell viability was subsequently measured using the Cell Counting Kit-8 (CCK-8) assay (n = 3). E USP5 knockout and USP5-overexpressing cells were treated with Erastin(15/20 µM) and Fer-1(5 µM), followed by PI staining after 48 hours. Cell viability was assessed by flow cytometry (n = 3). F, G In HCT116 and HCT15 cell lines, USP5 knockout cells were treated with Erastin (15 µM) for 72 h, while USP5 overexpressing cells received Erastin (20 µM) under the same conditions. Cell viability was subsequently assessed using the CCK-8 assay (n = 6). H, I Lipid-ROS levels in USP5 knockout cell lines were analyzed via flow cytometry following Erastin (15 µM) treatment and Fer-1 (5 µM) rescue, with corresponding quantitative analysis of Lipid-ROS levels. J, K Flow cytometry was employed to assess Lipid-ROS levels in USP5 overexpressing cell lines after Erastin (20 µM) treatment and Fer-1(5 µM) rescue, followed by quantitative analysis of Lipid-ROS levels (n = 3). L Representative TEM micrographs of sgCtrl and sgUSP5 HCT116 cells before and after treatment with Erastin. M Intracellular Fe2+ levels were determined using ferroOrnge in USP5 knockout cells with quantitative analysis presented (n = 3). Data are shown as means ± SD. *P < 0.05, **P < 0.01, ***P < 0.001, one- way ANOVA and two-way ANOVA.