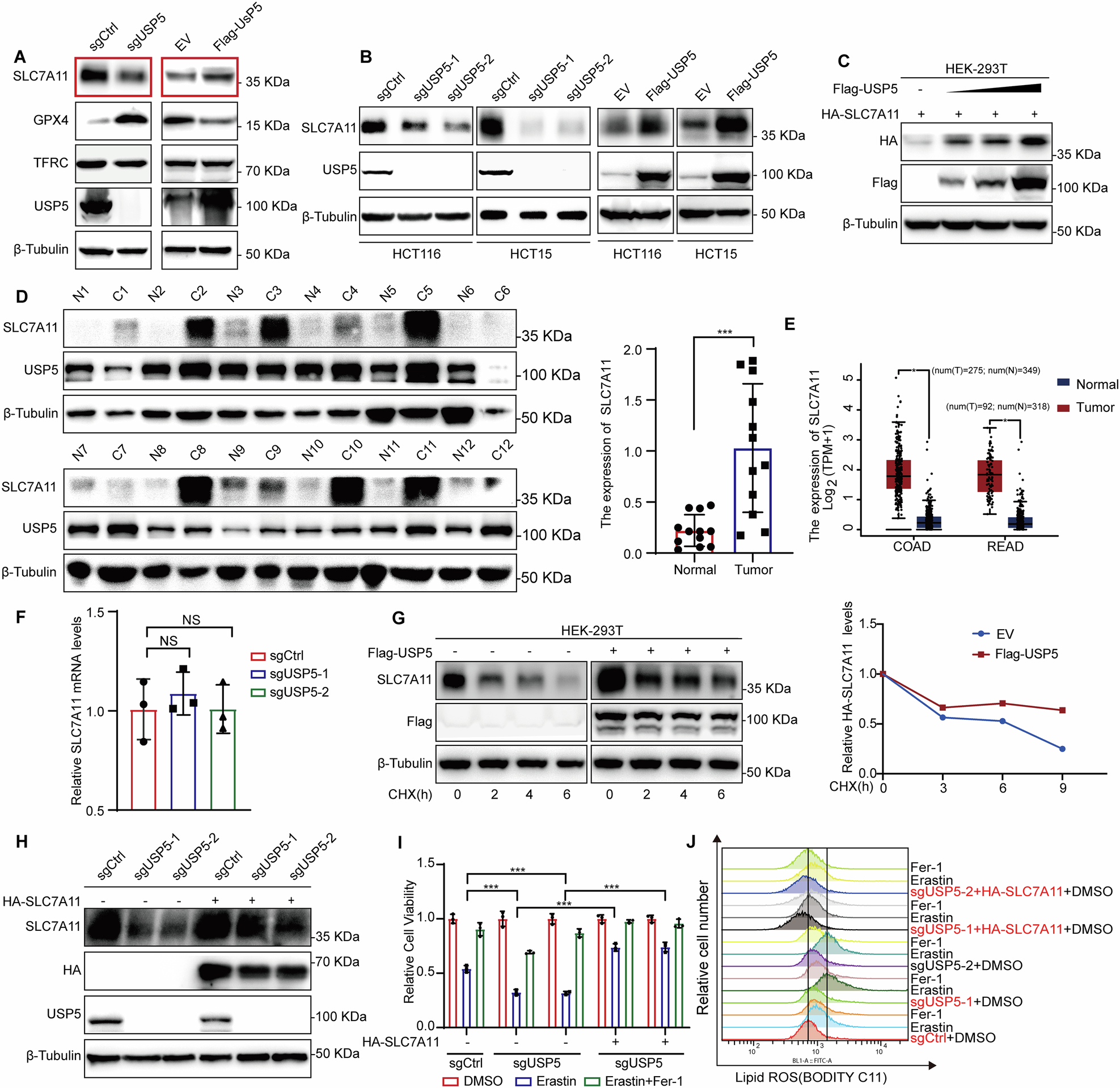
Fig. 3: USP5 regulates ferroptosis by stabilizing SLC7A11.

A Western blot analysis of ferroptosis-related protein expression following USP5 knockout or overexpression. B Confirmation of SLC7A11 expression changes in sgCtrl/sgUSP5 and EV/ Flag-USP5 HCT116 or HCT15 cell lines. C Transient transfection of 0–1 μg USP5 plasmid and 0.25 μg HA-SLC7A11 plasmid into HEK-293T cells, followed by protein expression analysis 48 h later. D Western blot analysis of SLC7A11 expression in cancer and adjacent normal tissues from 12 patient samples, focusing on cases with high USP5 expression, with corresponding data analysis (n = 12). E Box plots showing SLC7A11 mRNA expression levels in colorectal adenocarcinoma (COAD) and rectal adenocarcinoma (READ) based on TCGA datasets, comparing tumor and normal samples. F Using qPCR technology to detect the mRNA levels of SLC7A11 in the control group and USP5 knockout group (n = 3). G Transfect HEK-293T cells with Flag-USP5. After 24 h of transfection, treat the cells with CHX (100 μg/mL) for the specified time points. Analyze SLC7A11 protein levels using Western blot. H In USP5 knockout cell lines, transiently transfect HA-SLC7A11 and assess its expression using western blot analysis. I Cell viability assay in the sgCtrl and USP5 knockout cells after SLC7A11 reconstitution under different treatment conditions (DMSO, Erastin (15 µM), Erastin and Fer-1 (5 µM)) (n = 3). J Flow cytometric analysis of lipid ROS levels using BODIPY-C11 staining under the indicated conditions. Data are shown as means ± SD. *P < 0.05, **P < 0.01, ***P < 0.001, unpaired Student´s t test, one-way ANOVA, and two-way ANOVA.