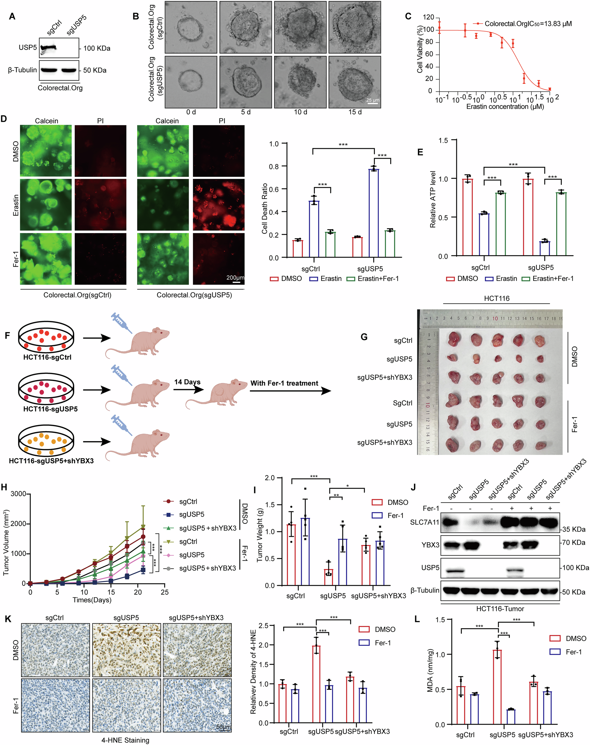
Fig. 6: Organoid and xenograft models confirm USP5’s role in regulating ferroptosis and CRC progression.

A Knockout efficiency of USP5 in colorectal organoids was confirmed by western blot assays. B sgCtrl and sgUSP5 colorectal organoids were visualized by microscope at 5-day intervals. C Determination of IC50 in normal human colorectal cancer organoids. Scale bar, 25 μm. D sgCtrl and sgUSP5 colorectal organoids were treated with DMSO, Erastin (15 μM) and Erastin + Fer-1 (5 μM) for 48 h. Organoids were stained using the Calcein/PI Cell Viability Kit and visualized by fluorescence microscope. E Organoid viability was quantitatively assessed using the ATP Assay Kit. F–I Therapy of Fer-1 promotes xenograft tumor growth in USP5 knockout cells and recovery tumor growth and weight by Fer-1(0.5 mg/mL), tumor volume, and tumor weight in mice (n = 5). J Expression of SLC7A11 in xenograft tumor by western blot assays. K Detection of 4-HNE Levels in Different Tumor Types Treated with DMSO or Fer-1 (n = 3). L Detection of MDA content in different tumors treated with DMSO and the Fer-1 combination (n = 3). Data are shown as means ± SD. ****P < 0.0001, unpaired Student´s t test or two-way ANOVA.