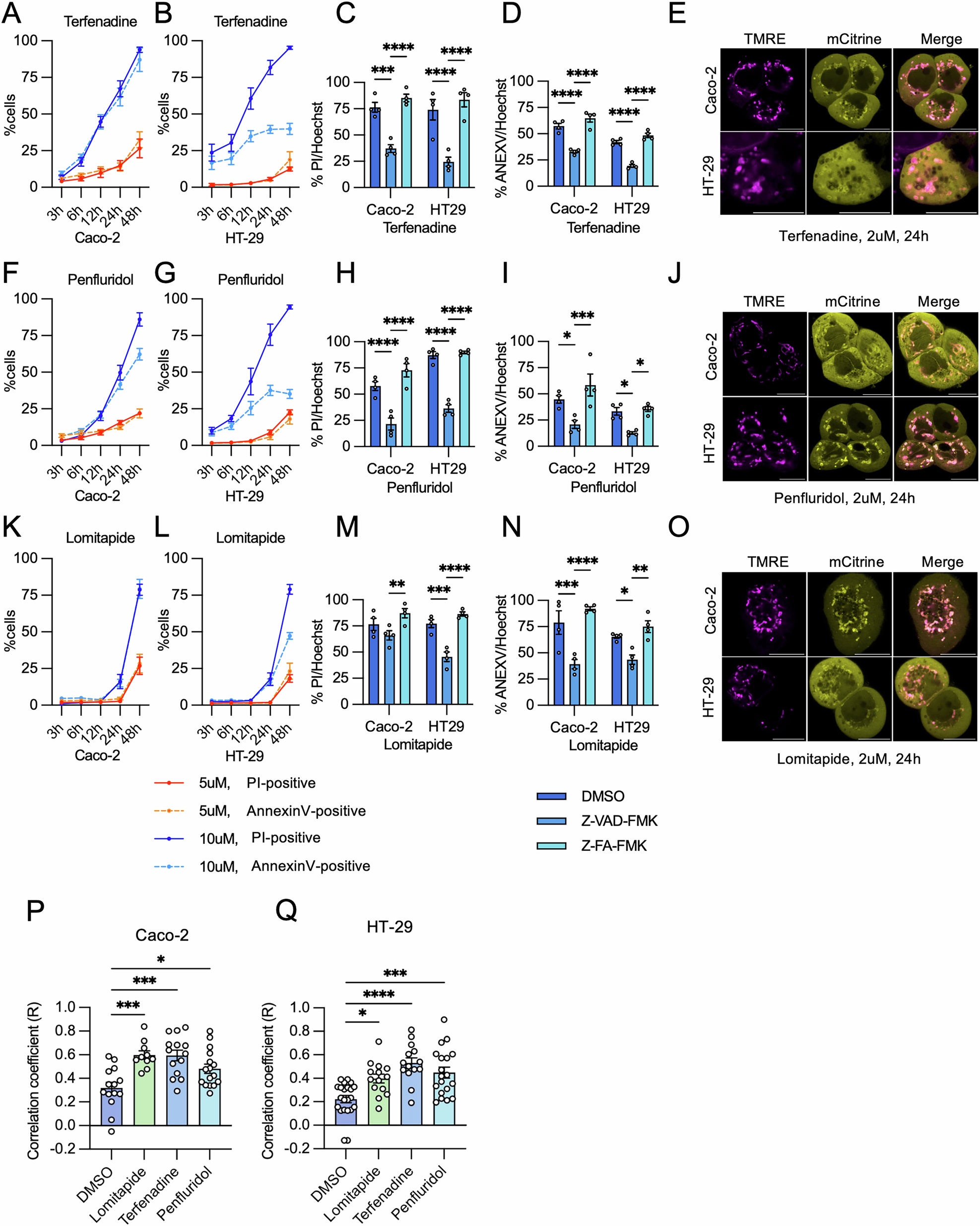
Fig. 9: Ability of lead hits to induce apoptotic cell death in colorectal cancer cells.

A, B, F, G, K, L Time-response studies using Hoechst/propidium iodide (PI)/annexin V (ANEXV) incorporation assays were conducted for terfenadine (A, B), penfluridol (F, G), and lomitapide (K, L) in Caco-2 (A, F, K) and HT-29 (B, G, L) cells at concentrations of 5 µM and 10 µM. Data were collected from three (5 µM) or five (10 µM) independent experiments, each with duplicate measurements. C, D, H, I, M, N The pan-caspase inhibitor Z-VAD-FMK or its control inhibitor Z-FA-FMK (both at 20 µM) was introduced to determine the mechanism of cell death induced by lead PADs. PI incorporation (C, H, M) and annexin V incorporation (D, I, N) were measured in Caco-2 or HT-29 cells after 24 h (C, D, H, I) or 48 h (M, N) of treatment. Data were collected from four independent experiments, each with duplicate measurements. E, J, O Mitochondrial translocation of BAD was observed in CRC cells treated with terfenadine (E), penfluridol (J), and Lomitapide (O) at 2 µM, 24 h post-treatment. Representative images were selected from three independent experiments, with three images were captured per dish in each experiment (Scale bar = 10 µm). P, Q The co-localization of BAD and mitochondria in Caco-2 (P) and HT-29 (Q) cells treated with terfenadine (E), penfluridol (J), and Lomitapide (O) was assessed by calculating Pearson’s correlation coefficient. Three images were captured per dish from three independent experiments, and each data point corresponds to a single cell. Statistical significance was determined using two-way ANOVA with Tukey’s post hoc test. *P < 0.05; **P < 0.01; ***P < 0.001; ****P < 0.0001.