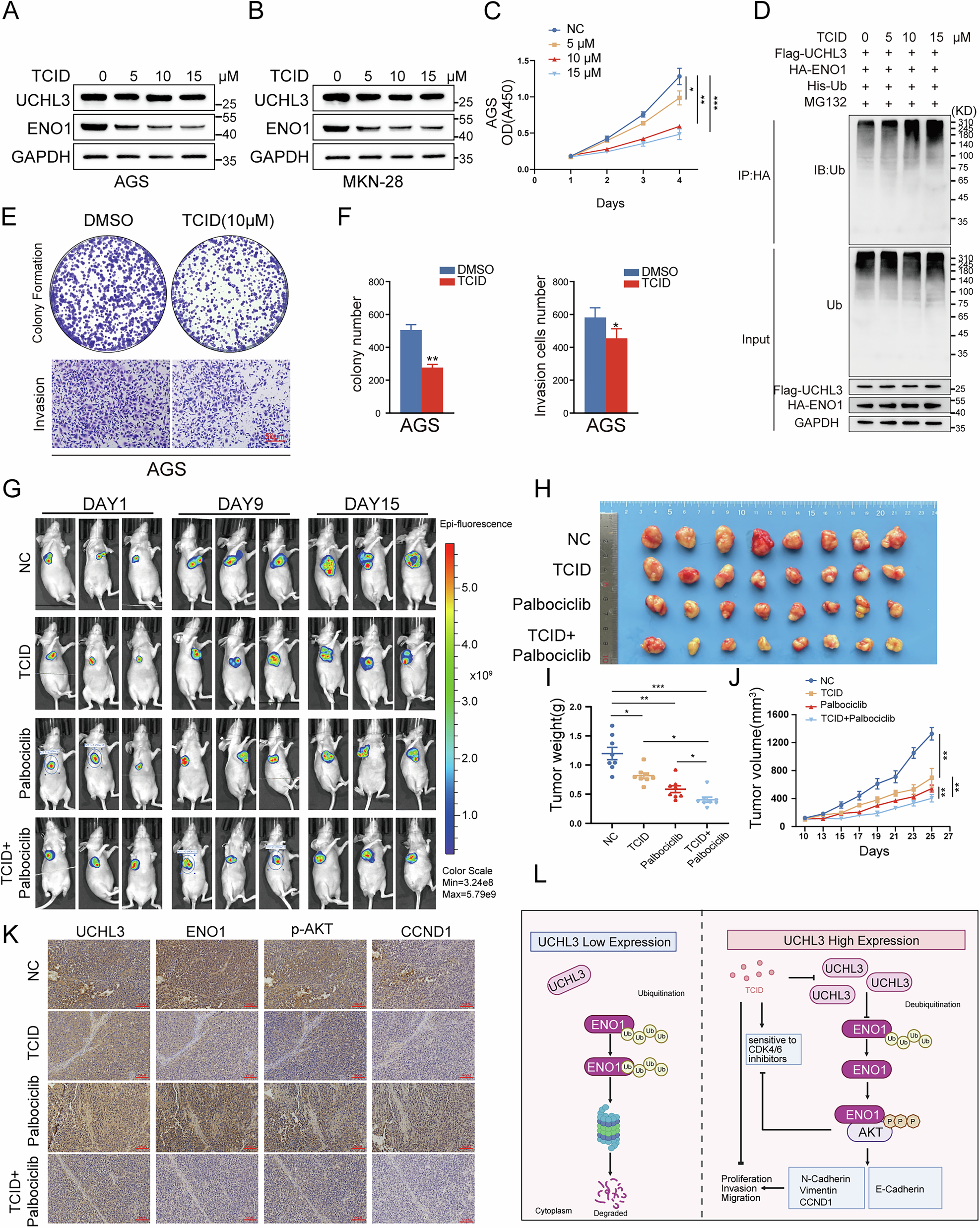
Fig. 8: TCID suppresses UCHL3 function, and increases GC cell sensitivity to CDK4/6 inhibitors.

A, B Western blotting analysis of UCHL3 and ENO1 protein expression in AGS and MKN-28 cells treated with 0, 5, 10, and 15 μM TCID (a UCHL3 inhibitor). C AGS cells were treated with 0, 5, 10, and 15 μM TCID, and cell viability was assessed using the CCK-8 assay. D 293T cells were transfected with Flag-UCHL3, His-Ub, and HA-ENO1, followed by treatment with 0, 5, 10, and 15 μM TCID, and Western blotting was performed to detect the ubiquitination level of ENO1. E, F AGS cells were treated with 0 and 10 μM TCID, and changes in proliferation and invasion abilities of GC cells were assessed using colony formation (E) and Transwell invasion assays (F). G–K HGC-27 cells were infected with a GFP-labeled empty plasmid using lentiviral vectors, expanded, and implanted subcutaneously into the right flanks of nude mice. When the tumors reached 100–150 mm³, the mice were treated with the following regimens: placebo (intraperitoneal saline every two days and oral Lactated Ringer’s solution daily), TCID monotherapy (10 mg/kg, dissolved in DMSO and further diluted with saline, administered intraperitoneally every two days, and oral Lactated Ringer’s solution daily), Palbociclib monotherapy (150 mg/kg, prepared in Lactated Ringer’s solution, administered orally once daily), or combination therapy (TCID, 10 mg/kg intraperitoneally every two days plus Palbociclib, 150 mg/kg orally daily). In vivo imaging was performed every two days post-treatment. The figure shows representative fluorescence images from in vivo imaging of a subset of mice on days 1, 9, and 15 post-treatment (G). Tumors were excised, photographed (H), and weighed (I) at the end of the experiment. Tumor volumes were measured every two days post-treatment (J). K Immunohistochemistry was used to detect the expression of UCHL3, p-AKT, ENO1, and CCND1 in tumor tissues from each group. L Schematic Diagram: UCHL3 overexpression stabilizes ENO1 by deubiquitination, leading to enhanced AKT phosphorylation and activation of downstream target gene CCND1, promoting proliferation, invasion, and migration of GC cells. The small-molecule inhibitor TCID suppresses UCHL3 function and sensitizes GC cells to CDK4/6 inhibitors.