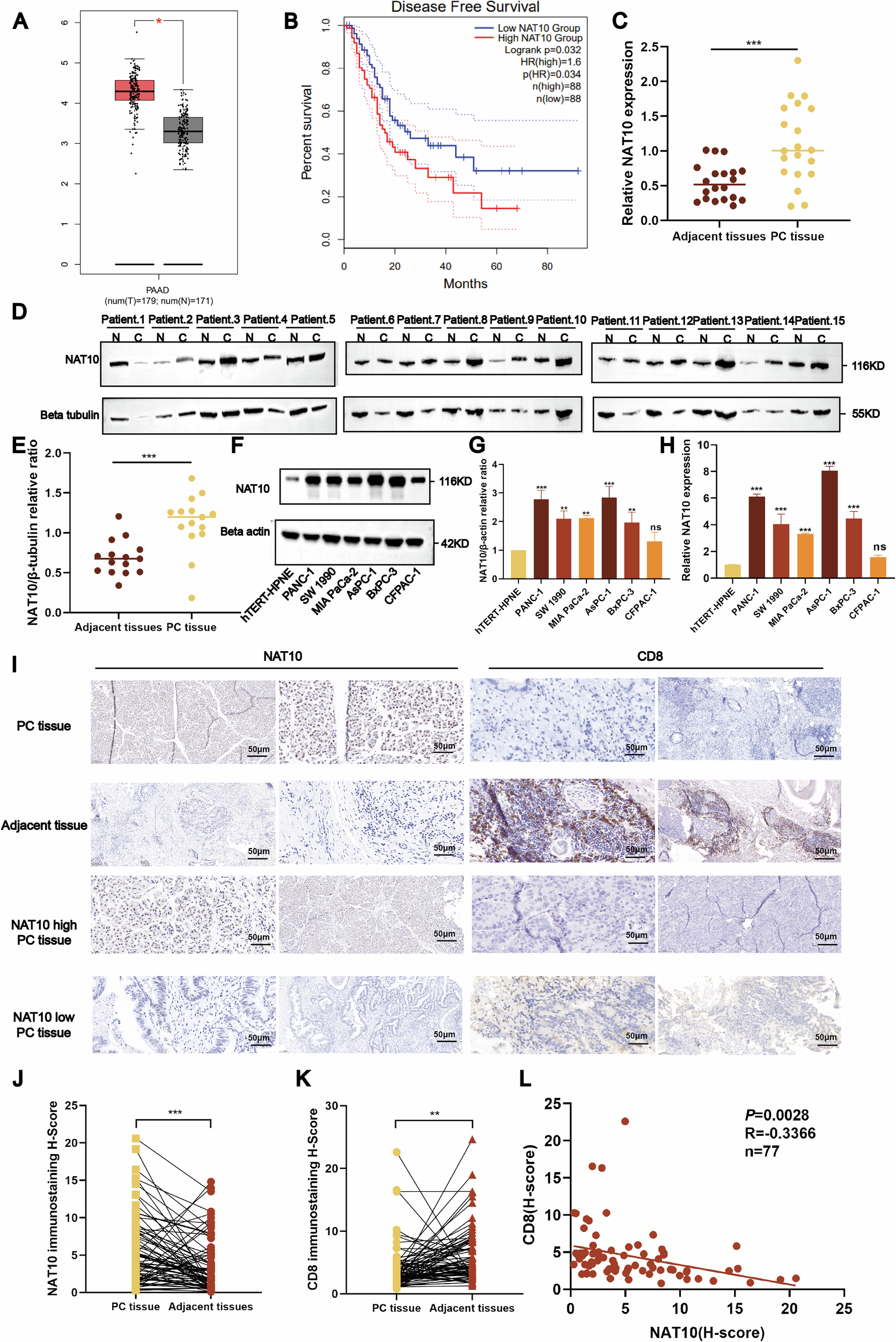
Fig. 1: NAT10 is highly expressed in pancreatic cancer and inhibits immune cell infiltration.

A NAT10 expression is significantly upregulated in pancreatic cancer tissues (GEPIA database). B High NAT10 expression is correlated with poor disease-free survival in pancreatic cancer patients (GEPIA database). C NAT10 mRNA levels are significantly elevated in pancreatic cancer tissues compared with adjacent normal tissues (P < 0.001). D, E Western blot analysis showing elevated NAT10 protein expression in pancreatic cancer tissues compared with adjacent normal tissues. F, G NAT10 protein levels are increased in pancreatic cancer cell lines compared with normal pancreatic ductal cells (hTERT-HPNE) (P < 0.001). H NAT10 mRNA levels are significantly elevated in pancreatic cancer cell lines (P < 0.001). I Immunohistochemistry (IHC) analysis revealed that NAT10 expression is localized to the nuclei of pancreatic cancer cells. J Quantitative analysis of the IHC results revealed significantly higher NAT10 H-scores in pancreatic cancer tissues (P < 0.001). K Quantitative analysis revealed significantly lower CD8 + T-cell infiltration in pancreatic cancer tissues (P < 0.01). L There was a negative correlation between NAT10 expression (Hscore) and CD8 + T-cell infiltration (R = -0.3366, P = 0.0028).