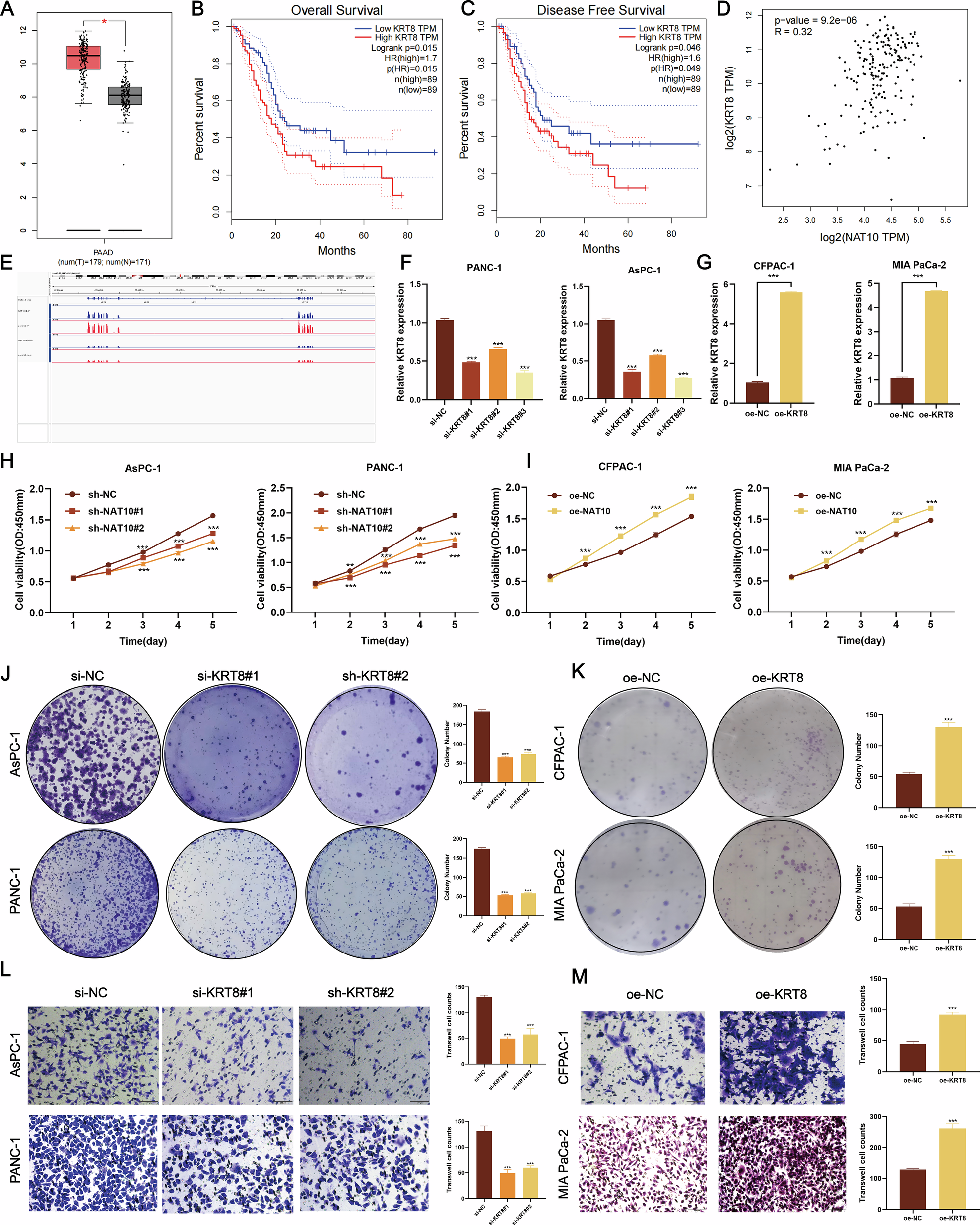
Fig. 5: KRT8 promotes the malignant progression of pancreatic cancer.

A GEPIA revealed significantly elevated KRT8 expression in pancreatic cancer tissues compared with normal tissues (P < 0.001). B, C High KRT8 expression is associated with poor overall survival (OS) and disease-free survival (DFS) in pancreatic cancer patients (GEPIA database). D GEPIA revealed a positive correlation between NAT10 and KRT8 expression (P = 9.2e-06, R = 0.32). E Distribution of ac4C acetylation sites on KRT8 mRNA, as revealed by acRIP-seq. F, G Validation of KRT8 knockdown and overexpression efficiency at the RNA level in pancreatic cancer cells. KRT8 expression is significantly reduced in si-KRT8#1 and si-KRT8#2 cells and significantly increased in oe-KRT8 cells (P < 0.001). H, I KRT8 knockdown significantly inhibits the proliferation of AsPC-1 and PANC-1 cells (P < 0.001), whereas KRT8 overexpression promotes the proliferation of CFPAC-1 and MIA PaCa-2 cells (P < 0.001). J, K Colony formation assays demonstrate that KRT8 knockdown reduces the number of colonies formed by AsPC-1 and PANC-1 cells (P < 0.001), whereas KRT8 overexpression increases colony formation in CFPAC-1 and MIA PaCa-2 cells (P < 0.001). L, M Transwell assays show that KRT8 knockdown inhibits the migration of AsPC-1 and PANC-1 cells (P < 0.001), whereas KRT8 overexpression enhances the migratory capacity of CFPAC-1 and MIA PaCa-2 cells (P < 0.001).