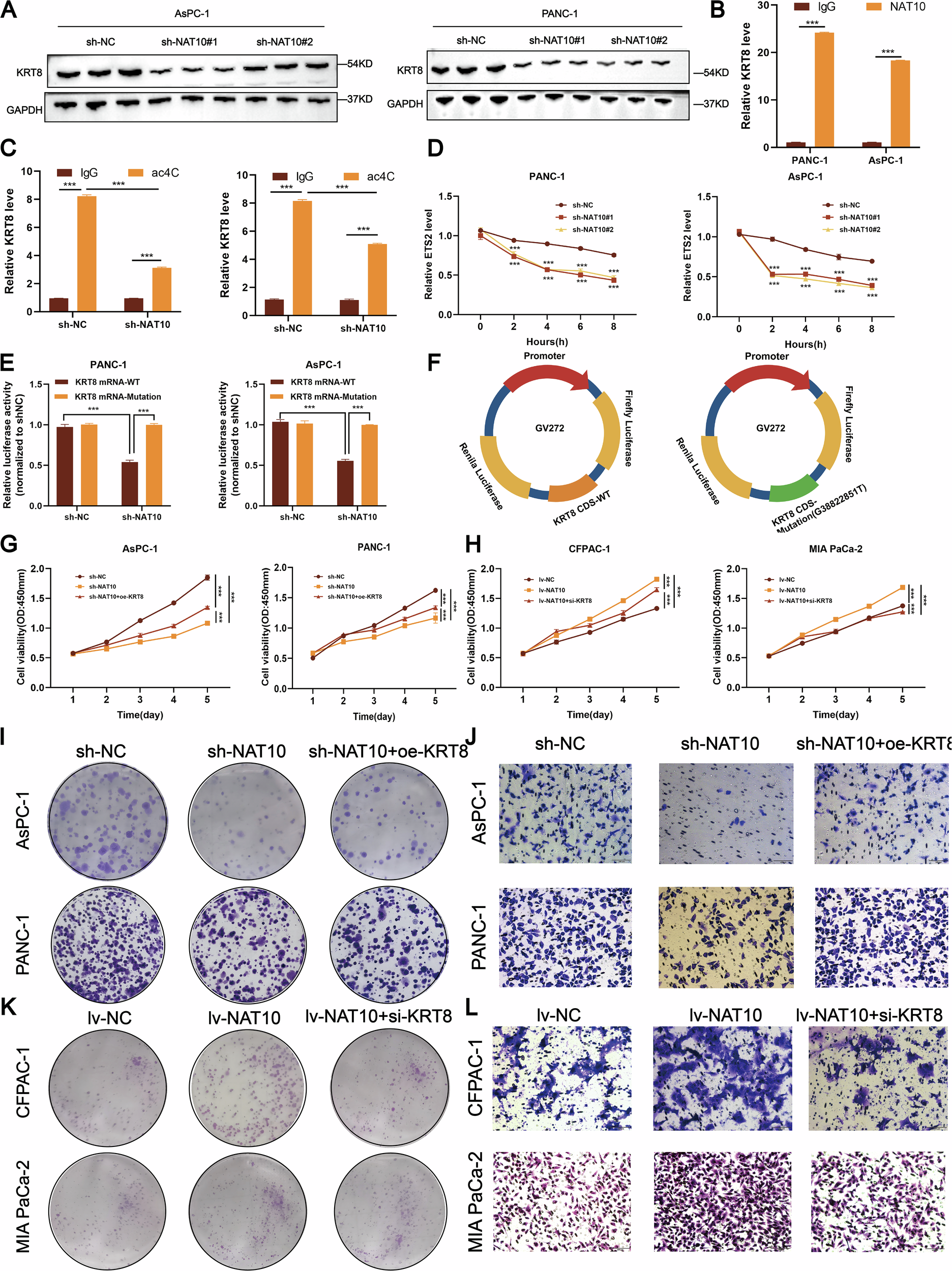
Fig. 6: NAT10 regulates KRT8 through ac4C acetylation to promote pancreatic cancer proliferation and metastasis.

A Western blot analysis revealed reduced KRT8 protein levels in AsPC-1 and PANC-1 cells after NAT10 knockdown. B RIP-qPCR revealed that NAT10 directly binds to KRT8 mRNA in PANC-1 and AsPC-1 cells, with significantly reduced binding in NAT10-knockdown cells (P < 0.001). C acRIP-qPCR revealed lower ac4C acetylation levels on KRT8 mRNA in NAT10-knockdown cells than in control cells (P < 0.001). D Actinomycin D chase assays revealed decreased KRT8 mRNA stability in NAT10-knockdown cells (P < 0.001). E Dual-luciferase reporter assays revealed that NAT10 knockdown significantly reduced luciferase activity in constructs containing wild-type KRT8 mRNA sequences but not in constructs with ac4C site mutations (P < 0.001). F Schematic representation of the wild-type and mutant KRT8 mRNA constructs used for the luciferase reporter assays. G, H NAT10 knockdown inhibits pancreatic cancer cell proliferation, whereas KRT8 overexpression rescues this effect (P < 0.001). I Colony formation assays revealed that NAT10 knockdown reduces colony formation in AsPC-1 and PANC-1 cells and that KRT8 overexpression rescues this effect (P < 0.001). J Transwell assays revealed that NAT10 knockdown inhibits the migration of AsPC-1 and PANC-1 cells, whereas KRT8 overexpression restores migratory capacity (P < 0.001). K The colony formation assay demonstrated that NAT10 overexpression increased colony formation in MIA PaCa-2 and CFPAC-1 cells, while KRT8 knockdown rescued this effect (P < 0.001). L The Transwell assay revealed that NAT10 overexpression enhanced the migration of MIA PaCa-2 and CFPAC-1 cells, whereas KRT8 knockdown suppressed the migratory capacity (P < 0.001).