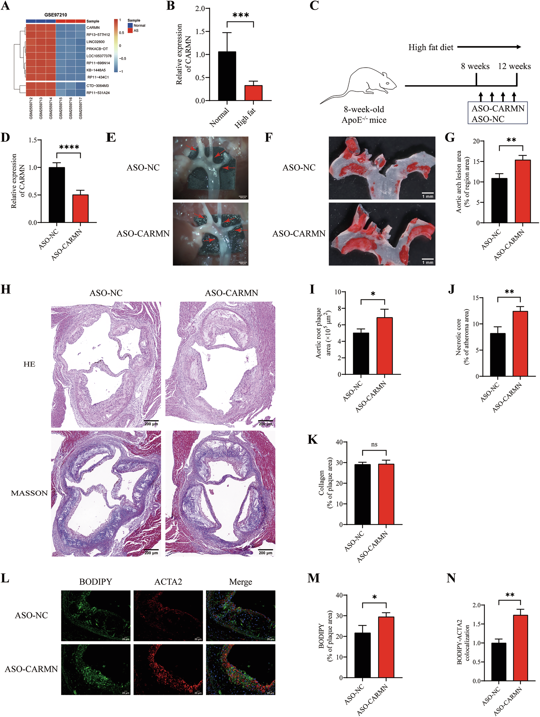
Fig. 1: Silencing CARMN promotes atherosclerosis and VSMC-derived foam cell formation.

A The heatmap illustrates the expression levels of the top 10 downregulated lncRNAs in the atherosclerosis group compared to the normal group. B qRT-PCR analysis of CARMN in aortic tissues extracted from normal control mice and atherosclerotic mice (n = 6). C Schematic representation of the atherosclerosis model and grouping. ApoE−/− mice at 8 weeks of age were fed a HFD for 12 weeks (8 weeks of induction followed by 4 weeks of maintenance), and tail vein was injected with ASO-CARMN (10 nmol per mouse) or ASO-NC (10 nmol per mouse) twice weekly during the last 4 weeks. The mice were then euthanized for collection of aortic tissue and follow-up examinations (n = 6). D The knockdown efficiency of CARMN was determined by qRT-PCR analysis of RNA extracted from the aortic tissues of mice in ASO-NC and ASO-CARMN groups (n = 3). E The plaques (red arrows) in the aortic arch of ApoE−/− mice under a stereoscopic microscope (n = 6). Scale bars, 100 µm. F En face ORO staining of the aortic arch regions in ASO-NC and ASO-CARMN groups (n = 6). Scale bars, 1 mm. G Quantification of the percentage of en face ORO-positive area/aortic arch area (n = 6). H Representative images of aortic root sections stained with HE and Masson staining, respectively. Scale bars, 200 µm. I Quantitative data of the atherosclerotic plaque area in the aortic roots (n = 6). J, K Quantification of necrotic core area and collagen-containing area as a percentage of the total plaque area (n = 6). L Representative images of immunofluorescent staining showing BODIPY-ACTA2 colocalization in aortic root sections from ASO-NC and ASO-CARMN groups. Nuclei were stained with DAPI (blue). Scale bars, 20 µm. M, N The percentages of BODIPY-positive area and BODIPY-ACTA2 colocalization in the plaque area (n = 3). Data are presented as mean ± SD. Statistical analysis was performed using the two-tailed Student’s t-test for two-group comparisons. ns, P > 0.05; *, P < 0.05; **, P < 0.01; ***, P < 0.001; ****, P < 0.0001.