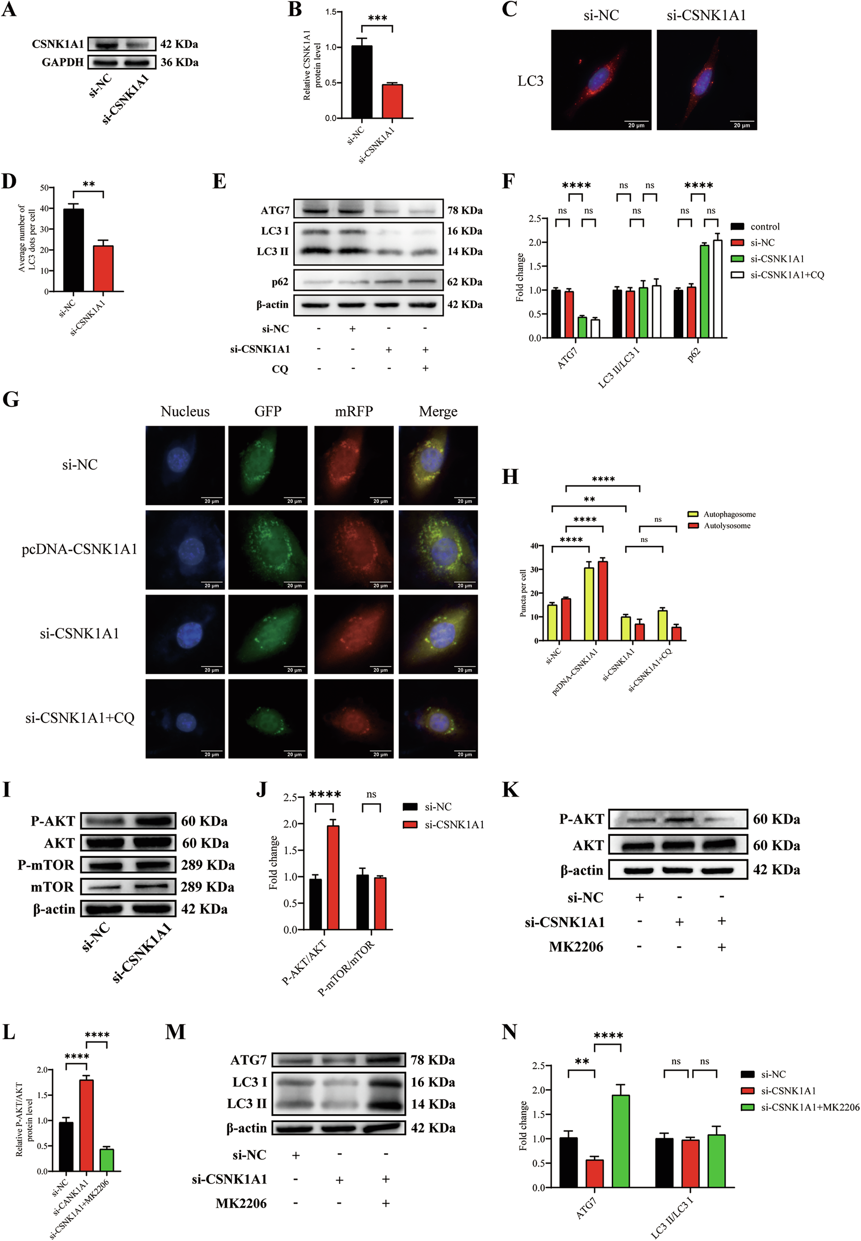
Fig. 7: CSNK1A1 knockdown transcriptionally downregulates autophagy via the AKT/ATG7 pathway.

A Western blotting analysis of the expression of CSNK1A1 in VSMCs transfected with a control siRNA (si-NC) or a CSNK1A1 siRNA (si-CSNK1A1). B Quantification of CSNK1A1 protein expression (n = 3). C Representative images of LC3 staining in VSMCs transfected with si-NC or si-CSNK1A1. Nuclei were stained with DAPI (blue). Scale bars, 20 µm. D The average number of LC3 dots per cell was quantified (n = 3). E Western blotting analysis of the expression of LC3, p62, and ATG7 in VSMCs incubated with CQ (50 µM) for 12 h before treatment with si-NC or si-CSNK1A1. F Quantification of LC3 II/LC3 I, p62 and ATG7 protein expression (n = 3). G VSMCs were transiently transfected with ad-mRFP-GFP-LC3 for 24 h and subsequently transfected with si-NC, pcDNA-CSNK1A1, si-CSNK1A1, or si-CSNK1A1 plus CQ (50 µM, 12 h). Scale bars, 20 μm. H Quantitative data on the number of autophagosomes (yellow puncta) and autolysosomes (red puncta) (n = 3). I Western blotting analysis of total and phosphorylated forms of AKT and mTOR in VSMCs treated with si-NC or si-CSNK1A1. J Quantification of total and phosphorylated levels of AKT and mTOR (n = 3). K Western blotting analysis of total and phosphorylated forms of AKT in VSMCs incubated with MK2206 (5 µM) for 6 h before treatment with si-NC or si-CSNK1A1. L Quantification of total and phosphorylated levels of AKT (n = 3). M Western blotting analysis of LC3 and ATG7 in VSMCs incubated with MK2206 (5 µM) for 6 h before treatment with si-NC or si-CSNK1A1. N Quantification of LC3 II/LC3 I and ATG7 protein expression (n = 3). Data are presented as mean ± SD. Statistical analysis was performed using either the two-tailed Student’s t-test for two-group comparisons or one-way ANOVA for multiple-group comparisons. ns, P > 0.05; **, P < 0.01; ***, P < 0.001; ****, P < 0.0001.