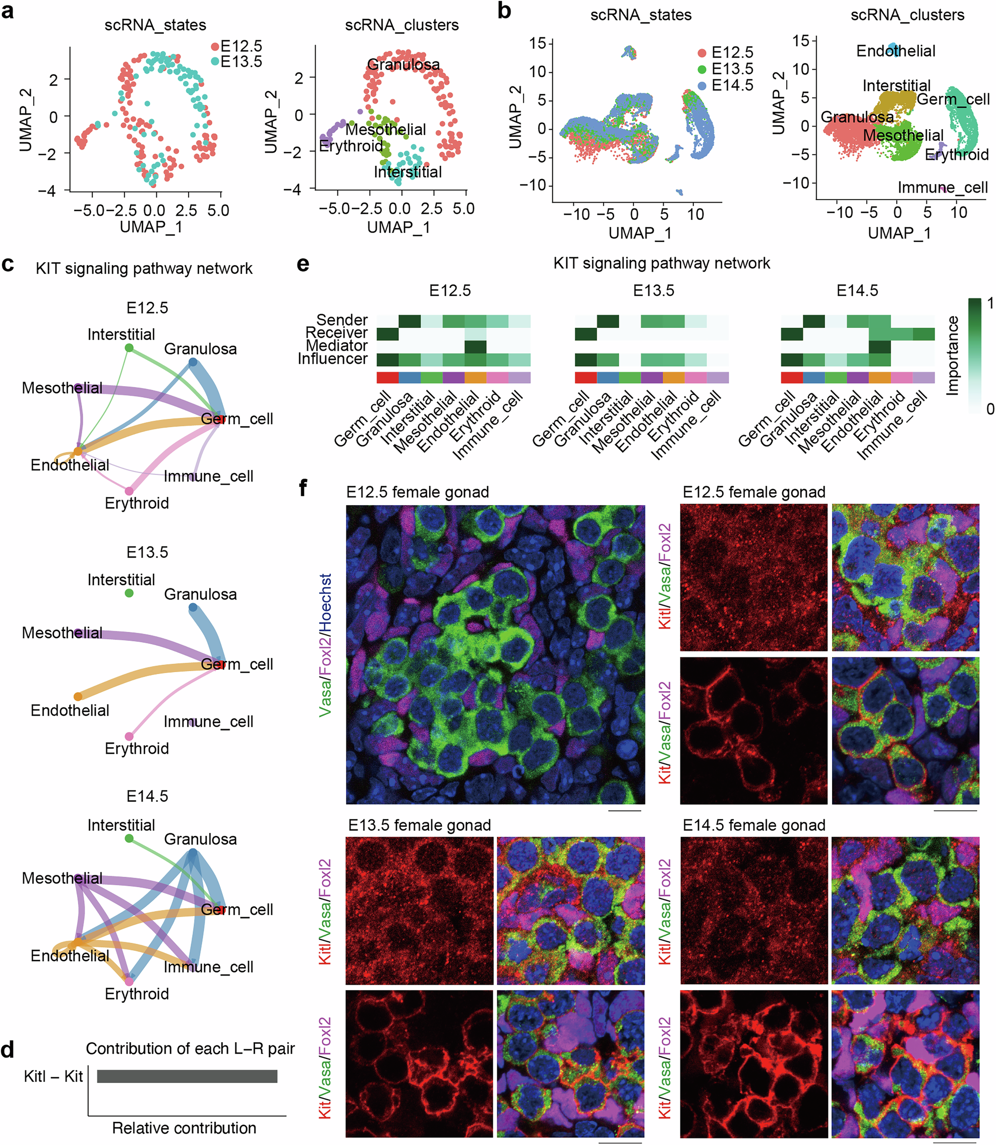
Fig. 1: Interaction of Kitl/Kit signaling between germ cells and somatic cells in mouse embryonic gonads.
From: Somatic Kitl promotes mTOR to facilitate prophase I of meiosis in female embryonic gonads

a Two-dimensional (2D) visualization of clusters based on different samples (left) and transcriptional patterns (right) via UMAP from our dataset A: GSE181501 in embryonic (E12.5 and E13.5) gonads. b 2D visualization of clusters based on different samples (left) and transcriptional patterns (right) via UMAP from dataset B: GSE128553 in E12.5, E13.5 and E14.5 gonads [40]. c KIT signaling pathway network in E12.5, E13.5 and E14.5 female gonads, based on dataset B [40]. The thickness of the lines indicates the strength of the relationship. d Relative contribution of ligand–receptor pairs to the overall communication network of KIT signaling pathways between germ cells and somatic cells. e Heatmap shows the role (sender secretes ligands, receiver expresses receptor, mediator modulates signal transduction, and influencer orchestrates global communication) of each cell group in the KIT signaling network, based on dataset B [40]. f Immunofluorescence of Kitl, Foxl2 and Vasa (top) and Kit, Foxl2 and Vasa (bottom) in female gonad sections from E12.5, E13.5 and E14.5 fetus. Magenta, Foxl2, indicative of pregranulosa or granulosa cells; red, Kitl or Kit; green, Vasa; blue, nuclei counterstained with Hoechst 33342. Scale bar: 20 μm.