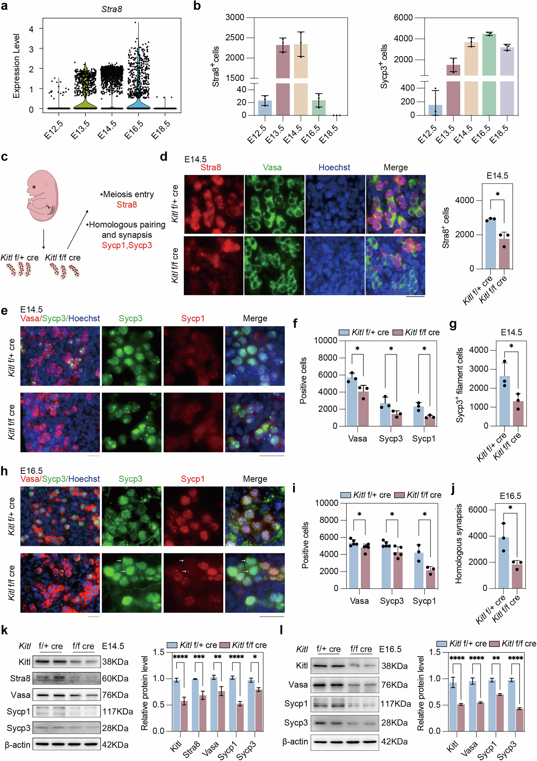
Fig. 2: Kitl deficiency in somatic granulosa cells decreases meiosis entry and key proteins for meiosis.
From: Somatic Kitl promotes mTOR to facilitate prophase I of meiosis in female embryonic gonads

a Violin plot showing Stra8 RNA levels by scRNA-seq of female gonads at various embryonic timepoints (E12.5–E18.5) from dataset B [40] and dataset C: GSE136441 [41]. b The number of Stra8+ and Sycp3+ cells per gonad at various embryonic timepoints (E12.5–E18.5) from ICR female mouse gonads. n = 3 fetal mouse gonads. c Experimental design involving Kitl f/f cre and f/+ cre female fetal gonads and examination of key meiosis markers. d Immunofluorescence and quantification of Vasa and Stra8 per gonad in E14.5 Kitl f/f cre and f/+ cre female mouse gonads. Green, Vasa; red, Stra8, marker for meiosis entry; blue, nuclei counterstained with Hoechst 33342. Scale bar: 20 μm. n = 3 gonads. e Representative immunofluorescence images of Vasa and Sycp3 (left) or Sycp1 and Sycp3 (right) in E14.5 female gonads from Kitl f/f cre and f/+ cre mice. Green, Sycp3; red, Vasa or Sycp1; blue, nuclei counterstained with Hoechst 33342. Scale bar: 20 μm. f The number of Vasa+, Sycp3+ and Sycp1+ cells per gonad in E14.5 Kitl f/f cre and f/+ cre female mouse gonads. n = 3 gonads. g The number of Sycp3+ filament cells per gonad in E14.5 Kitl f/f cre and f/+ cre female mouse gonads. n = 3 gonads. h Immunofluorescence of Vasa and Sycp3 (left) or Sycp1 and Sycp3 (right) in E16.5 female gonads from Kitl f/f cre and f/+ cre mice. The arrows indicate the germ cells expressing Sycp3 but not Sycp1. Scale bar: 20 μm. i The number of Vasa+, Sycp3+ and Sycp1+ cells per gonad in E16.5 Kitl f/f cre and f/+ cre female mouse fetus. n = 3 gonads. j Quantification of the number of cells with homologous synapsis per gonad, as evidenced by coimmunofluorescence of Sycp1 and Sycp3 in E16.5 Kitl f/f cre and f/+ cre female gonads. n = 3 gonads. k Western blot and quantification of Kitl, Stra8, Vasa, Sycp1 and Sycp3 protein levels in E14.5 Kitl f/f cre and f/+ cre female gonads. β-actin served as a loading control. n = 2 independent experiments. l Western blot and quantification of Kitl, Vasa, Sycp1 and Sycp3 protein levels in E16.5 Kitl f/f cre and f/+ cre female gonads. β-actin served as a loading control. n = 2 independent experiments. The data are presented as the means ± SDs. *p < 0.05; **p < 0.01; ***p < 0.001; ****p < 0.0001.