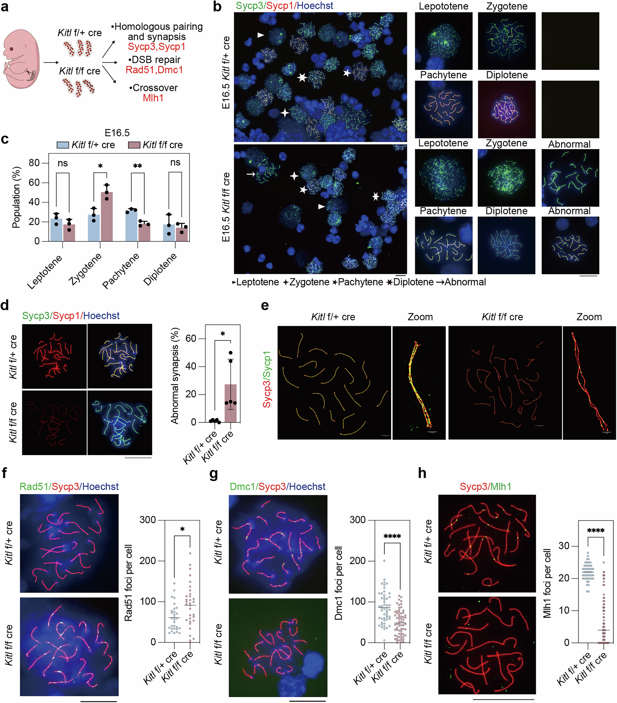
Fig. 3: Kitl deficiency impairs homologous synapsis and recombination.
From: Somatic Kitl promotes mTOR to facilitate prophase I of meiosis in female embryonic gonads

a Experimental design involving E16.5 Kitl f/f cre (cKO) and f/+ cre (WT) female gonads and examination of key meiosis markers. b Representative immunofluorescence images of chromosome spreads from E16.5 Kitl f/f cre and f/+ cre female gonads stained for Sycp3 and Sycp1. Green, Sycp3; red, Sycp1; blue, nuclei. Scale bar: 20 μm. c Statistical counts showing the percentage of meiocytes at various stages as indicated in (b). n = 3 independent experiments. d Immunofluorescence of Sycp3 and Sycp1 in E16.5 Kitl f/f cre and f/+ cre female gonads, and the percentages of abnormally paired pachytene germ cells. n = 5 independent experiments. Scale bar: 20 μm. e Representative immunofluorescence images of Sycp3 and Sycp1 in E16.5 Kitl f/f cre and f/+ cre female gonads photographed by Stedycon. Green, Sycp1; red, Sycp3. Scale bar: 5 μm for full, 1 μm for zoom. f Immunofluorescence of Rad51 and Sycp3 in chromosome spreads of E16.5 Kitl f/f cre and f/+ cre female gonads and quantification of the number of Rad51 foci per nucleus. Green, Rad51; red, Sycp3; blue, nuclei counterstained with Hoechst 33342; n ≥ 30 nuclei for each group. Scale bar: 20 μm. g Immunofluorescence of Dmc1 and Sycp3 in chromosome spreads of E16.5 Kitl f/f cre and f/+ cre female gonads and quantification of the number of Dmc1 foci per nucleus. n ≥ 50 nuclei for each group. Scale bar: 20 μm. h Immunofluorescence of Mlh1 and Sycp3 in chromosome spreads of E16.5 Kitl f/f cre and f/+ cre female gonads and quantification of the number of Mlh1 foci per nucleus. n ≥ 45 nuclei for each group. Scale bar: 20 μm. The data are presented as the means ± SDs. n.s. not significant, p > 0.05; *p < 0.05; **p < 0.01; ****p < 0.0001.