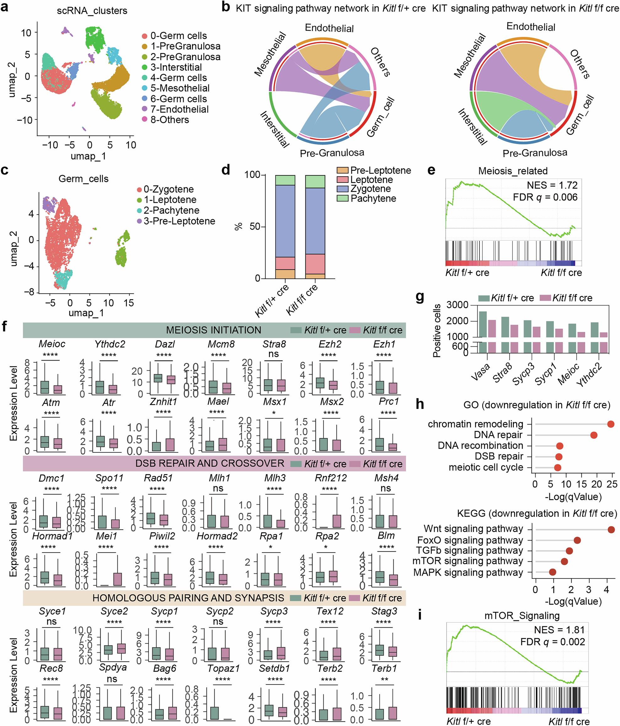
Fig. 4: Kitl deficiency alters the transcriptome of germ cells.
From: Somatic Kitl promotes mTOR to facilitate prophase I of meiosis in female embryonic gonads

a 2D visualization of clusters on the basis of transcriptional patterns of E14.5 Kitl f/f cre (cKO) and f/+ cre (WT) gonads via UMAP. b Interaction of the KIT signaling pathway in Kitl f/f cre and f/+ cre gonads. c 2D visualization of clusters on the basis of transcriptional patterns of Kitl f/f cre and f/+ cre germ cells via UMAP. d Percentage of germ cells at various stages, including preleptotene, leptotene, zygotene, and pachytene in Kitl f/f cre and f/+ cre gonads. e GSEA of meiosis-related genes in Kitl f/f cre and f/+ cre germ cells. f Bar plot showing differentially expressed genes for meiosis in Kitl f/f cre and f/+ cre germ cells. g The number of germ cells expressing meiotic genes, Vasa, Stra8, Sycp3, Sycp1, Meioc, and Ythdc2. h Downregulated genes and signaling pathways in Kitl f/f cre germ cells, compared with those of Kitl f/+ cre germ cells. i GSEA of the mTOR signaling pathway in Kitl f/f cre and f/+ cre germ cells.