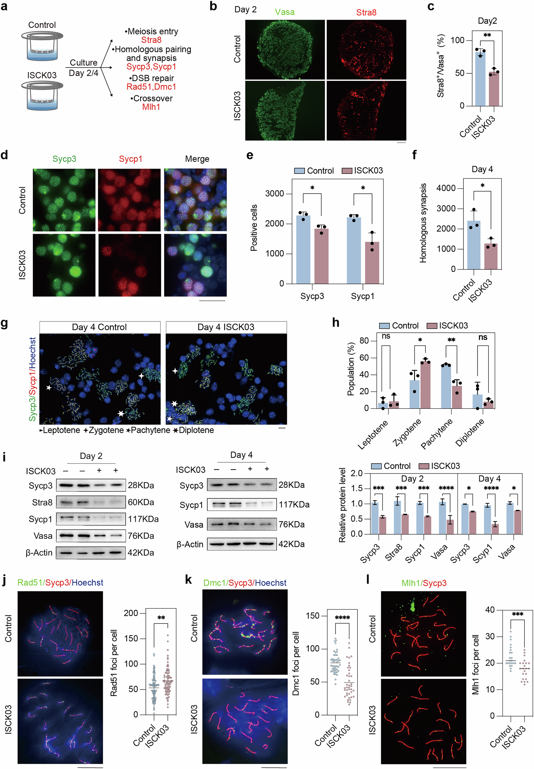
Fig. 5: Inhibition of Kit decreases meiosis entry and homologous recombination.
From: Somatic Kitl promotes mTOR to facilitate prophase I of meiosis in female embryonic gonads

a Experimental design involving E12.5 female gonads treated with ISCK03 (Kit inhibitor) or without ISCK03 (control) for 2 or 4 days and examined for key meiosis markers. b Representative immunofluorescence images of Vasa and Stra8 in control and ISCK03-treated gonads cultured for 2 days. Green, Vasa; red, Stra8. Scale bar: 100 μm. c Quantification of the percentage of Stra8+ cells/Vasa+ cells in control and ISCK03-treated gonads on day 2. n = 3 fetal mouse gonads. d Representative immunofluorescence images of Sycp1 and Sycp3 in control and ISCK03-treated gonads cultured for 4 days. Green, Sycp3; red, Sycp1; blue, nuclei counterstained with Hoechst 33342. Scale bar: 20 μm. e The number of Sycp3+ and Sycp1+ cells per gonad in control and ISCK03-treated gonads cultured for 4 days. n = 3 gonads. f Quantification of the number of cells with homologous synapsis per gonad, as evidenced by co-immunofluorescence of Sycp1 and Sycp3 in control and ISCK03-treated gonads cultured for 4 days. n = 3 fetal mouse gonads. g Representative immunofluorescence images of surface chromosome spreads of germ cells from the control and ISCK03-treated gonads on day 4 stained for Sycp3 and Sycp1. Green, Sycp3; red, Sycp1; blue, nuclei counterstained with Hoechst 33342. Scale bar: 20 μm. h Statistical counts showing the percentage of meiocytes on day 4 at various stages as indicated. n = 3 independent experiments. i Western blot and quantification of the Stra8, Sycp3, Sycp1 and Vasa protein levels in control and ISCK03-treated gonads on days 2 and 4 of culture. β-actin was used as a loading control. n = 2 independent experiments. j Immunofluorescence of Rad51 and Sycp3 in chromosome spreads of cultured day 4 control and ISCK03-treated gonads and quantification of the number of Rad51 foci per nucleus. n ≥ 75 nuclei for each group. Scale bar: 20 μm. k Immunofluorescence of Dmc1 and Sycp3 in chromosome spreads of control and ISCK03-treated gonads cultured for 4 days and quantification of the number of Dmc1 foci per nucleus. n ≥ 40 nuclei for each group. Scale bar: 20 μm. l Immunofluorescence of Mlh1 and Sycp3 in chromosome spreads of cultured day 4 control and ISCK03-treated gonads and quantification of the number of Mlh1 foci per nucleus. n ≥ 22 nuclei for each group. Scale bar: 20 μm. The data are presented as the means ± SDs. n.s., not significant, p > 0.05; *p < 0.05; **p < 0.01; ***p < 0.001; ****p < 0.0001.