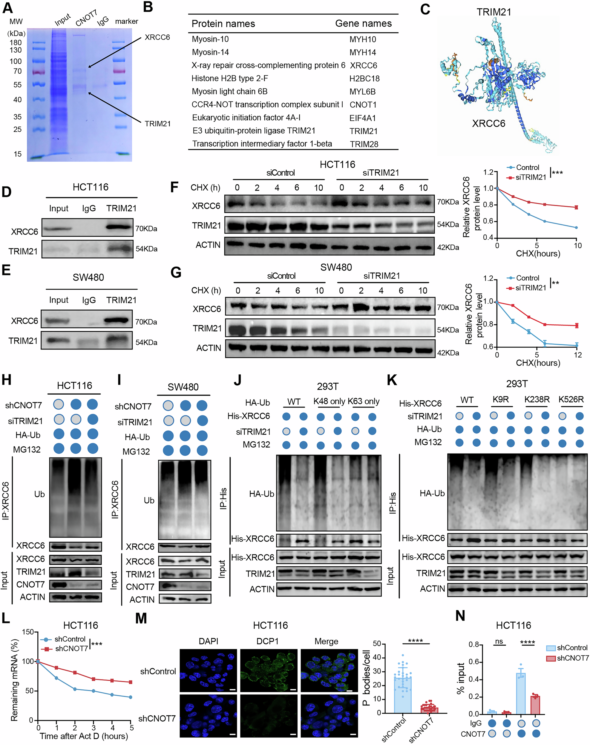
Fig. 6: CNOT7 regulates TRIM21 to deubiquitylate and stabilize XRCC6.

A Immunoprecipitation-Mass Spectrometry (IP-MS) of IgG and CNOT7 antibody in HCT116. B The interacting proteins identified by IP-MS analysis. C Prediction of the interaction between XRCC6 and TRIM21 using AlphaFold 3. D, E Co-IP analysis of TRIM21-XRCC6 interaction in HCT116 and SW480 cells. Lysates immunoprecipitated with IgG and anti-TRIM21 antibody. Immunoblots probed with Anti-XRCC6 and Anti-TRIM21 antibodies. F Western blotting of XRCC6 expression in HCT116 and TRIM21 knockdown HCT116 cells treated with cycloheximide (CHX 100 µg/ml). G Western blotting of XRCC6 expression in SW480 and TRIM21 knockdown SW480 cells treated with cycloheximide (CHX 100 µg/ml). H Ubiquitination assay of XRCC6 performed in HCT116, CNOT7 knockdown HCT116 and CNOT7 and TRIM21 knockdown HCT116 with TRIM21 knockdown cells. I Ubiquitination assay of XRCC6 performed in SW480, CNOT7 knockdown SW480 and CNOT7 and TRIM21 knockdown SW480 with TRIM21 knockdown cells. J Ubiquitination assay of XRCC6 performed in 293 T cells co-transfected with HA-Ub, HA-Ub (K48 only), His-Ub (K63 only), His-XRCC6, siTRIM21, or empty vector plasmids. K Ubiquitination assay of XRCC6 performed in 293 T cells co-transfected with His-XRCC6, His-XRCC6 (K9R), His-XRCC6 (K238R), His-XRCC6 (K526R), HA-Ub, siTRIM21, or empty vector plasmids. L HCT116 and CNOT7 knockdown HCT116 cells were treated with Actinomycin D (5ug/ml) and mRNA was isolated at the indicated time points. Th RNA decay rate was calculated based on the remaining mRNA levels at each time point relative to time zero. M Analysis of P-body formation upon CNOT7 knockdown using an anti-Dcp1a rabbit antibody. Scale bar, 10 μm. N RIP-qPCR analysis of the association between CNOT7 and TRIM21 mRNA.