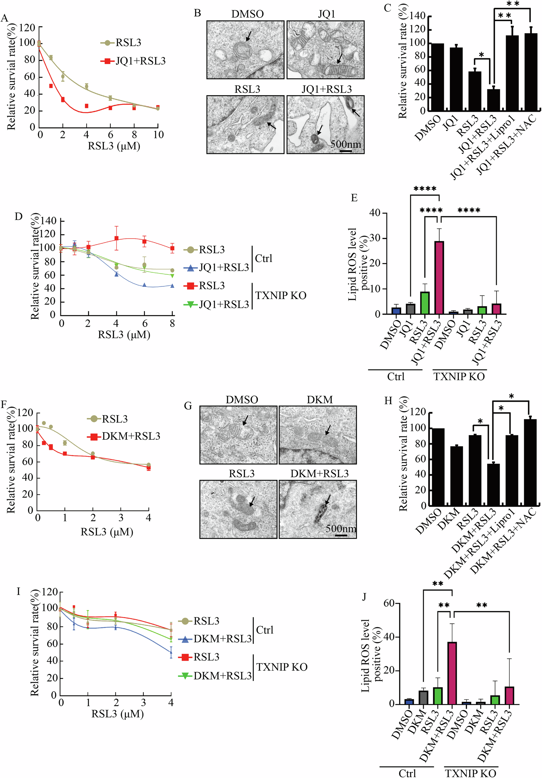
Fig. 7: Inhibiting protein UFMylation enhanced ferroptosis sensitivity.
From: BRD4 inhibition suppresses histone H4 UFMylation to increase ferroptosis sensitivity through TXNIP

A The survival rates of cells treated with increasing amount of RSL3 alone or RSL3 combined with 2 μM JQ1. B The morphology of mitochondria in cells treated with indicated chemicals was observed by transmission electron microscopy. Scale bars, 500 nm. C The survival rates of cells treated with JQ1 (2 μM), RSL3 (6 μM), JQ1 (2 μM) + RSL3 (6 μM), JQ1 (2 μM) + RSL3 (6 μM) with Lipro1 (20 μM), as well as JQ1 (2 μM) + RSL3 (6 μM) with NAC (5 mM). D The survival rates of Control and TXNIP KO cells treated with increasing concentration of RSL3 alone or together with 2 μM JQ1. E Lipid ROS levels in Control and TXNIP KO cells treated with 2 μM JQ1, 6 μM RSL3, and 2 μM JQ1 + 6 μM RSL3. F The survival rates of cells treated with increasing concentration of RSL3 alone or combined with 30 μM DKM 2-93. G The mitochondrial ultrastructure in cells treated with indicated chemicals. H The survival rates of cells treated with DKM 2-93 (30 μM), RSL3 (2 μM), DKM 2-93 (30 μM) + RSL3 (2 μM), DKM 2-93 (30 μM) + RSL3 (2 μM) with Lipro1 (20 μM), as well as DKM 2-93 (30 μM) + RSL3 (2 μM) with NAC (5 mM). I The survival rates of Control and TXNIP KO cells treated with increasing amount of RSL3 alone or in combination with 30 μM DKM 2-93. J Lipid ROS levels in Control and TXNIP KO cells treated with 30 μM DKM 2-93, 2 μM RSL3, and 30 μM DKM 2-93 + 2 μM RSL3. ****p value < 0.001, **p value < 0.01, *p value < 0.05 (one-way ANOVA test in C, E, H, and J).