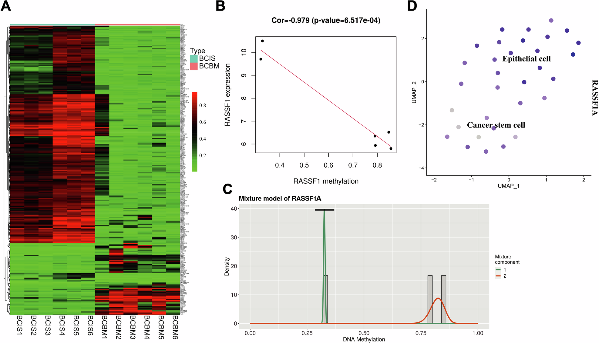
Fig. 6: Selection of DNA methylation-driven genes through transcriptome combined with DNA methylation data.
From: DNMT1 modulation of RASSF1A methylation enhances breast cancer brain metastasis

A Heatmap of Methylation differentially expressed genes selected from DNA methylation data (BCIS group, n = 6; BCBM group, n = 6). B Correlation between RASSF1 Methylation levels and mRNA levels. C Methylation status of RASSF1 in Brain metastases samples compared to breast cancer in situ samples. D Expression pattern of RASSF1 in various cell subgroups, with deeper blue indicating higher average expression levels. **P < 0.01 and ***P < 0.001 when comparing between groups.