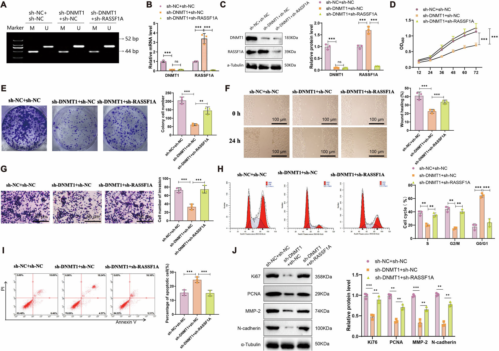
Fig. 8: Effect of DNMT1 on breast cancer cell biological functions through modulating RASSF1A.
From: DNMT1 modulation of RASSF1A methylation enhances breast cancer brain metastasis

A MSP to evaluate the Methylation status of RASSF1A in each group (M Methylation-specific primers for MSP, U MSP using non-methylation-specific primers; bands at 52 bp and 44 bp indicate the presence of unmethylated and methylated sequences). B, C RT-qPCR and Western blot to analyze DNMT1 and RASSF1A mRNA and protein expression levels in 4T1 cells of each group. D CCK-8 assay for assessing the cell viability of 4T1 cells in each group. E Colony formation experiment to evaluate the growth and proliferation capacity of 4T1 cells in each group. F Wound healing experiment to measure the migration ability of 4T1 cells (scale bar: 100 μm). G Transwell assay to assess the invasion ability of 4T1 cells in each group (scale bar: 50 μm). H Flow cytometry analysis of cell cycle changes in 4T1 cells. I Flow cytometry analysis of apoptosis in 4T1 cells of each group. J Western blot analysis of proliferation- and metastasis-related protein expression. All cell experiments were repeated thrice; ** at P < 0.01 and *** at P < 0.001.