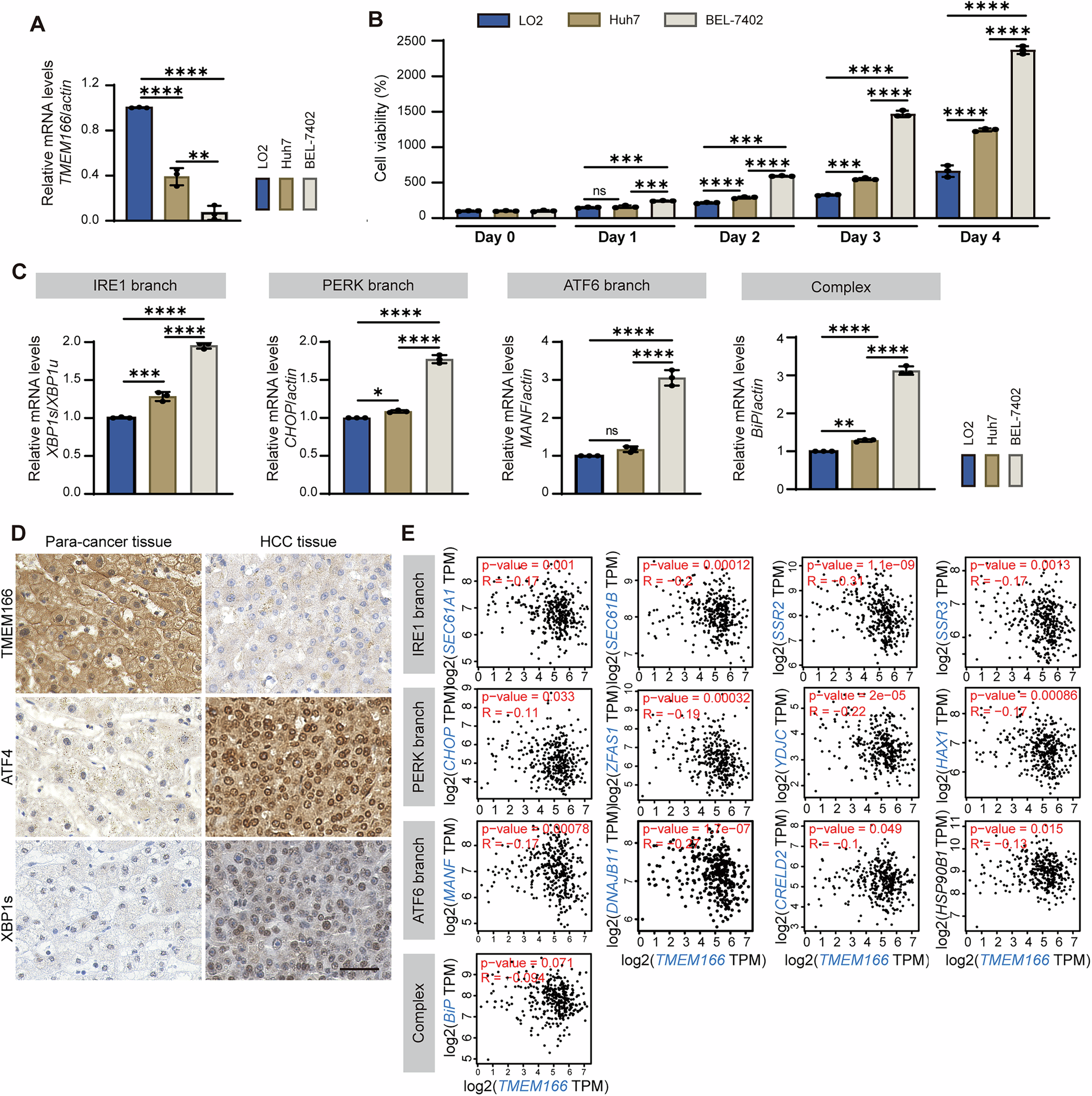
Fig. 1: The expression of TMEM166 is negatively related to the UPR activity in HCC.

A The relative mRNA levels of TMEM166 in indicated cells were detected by qRT-PCR. B The indicated cells were seeded in 96-well plates (1.5 × 103 cells/well; 3 replicates), serum-starved for 24 h and then pulsed with 10% FBS for indicated time. Cell viability was detected by CCK-8 assay. C qRT-PCR results of the XBP1s/XBP1u mRNA ratio, the mRNA levels of CHOP, MANF and BiP in indicated cells. D The expression of TMEM166, ATF4 and XBP1s was detected by immunohistochemistry assay. Representative images were shown. Scale bar = 50 µm. E Correlation analysis of the levels of TMEM166 mRNA and UPR targeting genes in HCC. Data are obtained from TCGA and analyzed by using the GEPIA 2. *P < 0.05, **P < 0.01, ***P < 0.001, ****P < 0.0001, ns, no significant. Data (mean ± SD) are representative of at least three independent experiments.