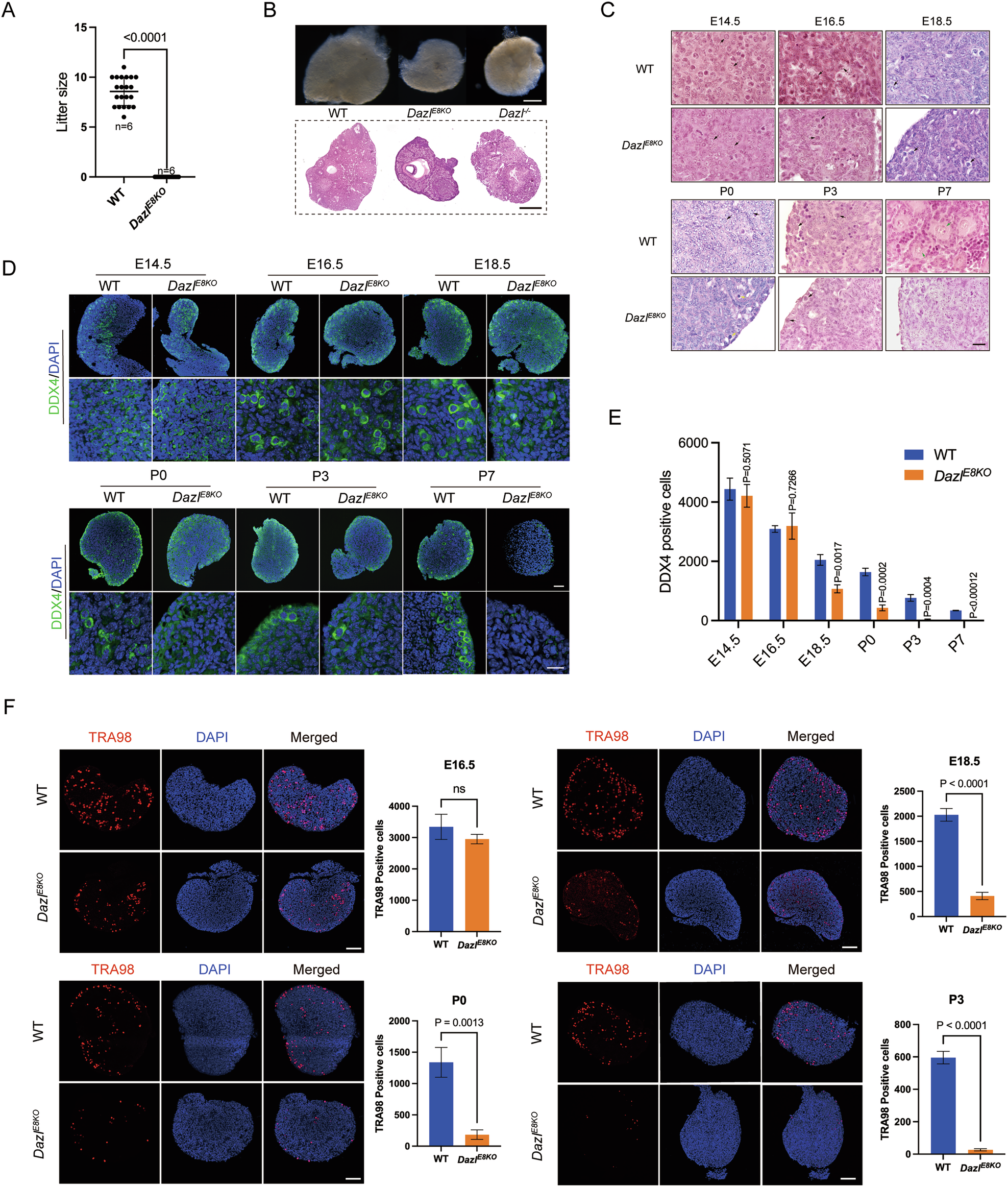
Fig. 7: DazlE8KO female mice were infertile and suffered a significant decrease in the number of germ cells at perinatal ovaries.
From: Loss of full-length DAZL isoform disrupts PABPC1-dependent translational regulation and meiosis

A Number of pups per litter produced by crossing 8-week-old DazlE8KO females (n = 6) with age-matched WT males (n = 6). B Representative images of ovaries from WT, DazlE8KO, and Dazl-/-, along with corresponding H&E staining images of the ovaries. Scale bar, 500 μm. C The histology of mouse ovaries from embryonic day 14.5 (E14.5) to postnatal day 7 (P7). Black arrows indicate germ cells, yellow arrows indicate apoptotic germ cells, and green arrows represent oocytes of primary follicles. Scale bar, 10 μm. D Immunofluorescence staining for DDX4 (green) to indicate germ cells in WT and DazlE8KO perinatal ovaries. Scale bar, 20 μm. E Germ cell counts in the ovaries of wildtype and DazlE8KO mice from embryonic day 14.5 (E14.5) to postnatal day 7 (P7), with DDX4 signal (green) used as the marker. Data are presented as mean ± SD, with P values indicated. F Immunofluorescence staining of TRA98 (red) for labeling germ cells, and quantification of oocytes in WT and DazlE8KO female ovaries at E16.5, E18.5, P0 and P3. Data presented are mean ± SD, with P values indicated. ns not significant. Scale bar, 50 μm.