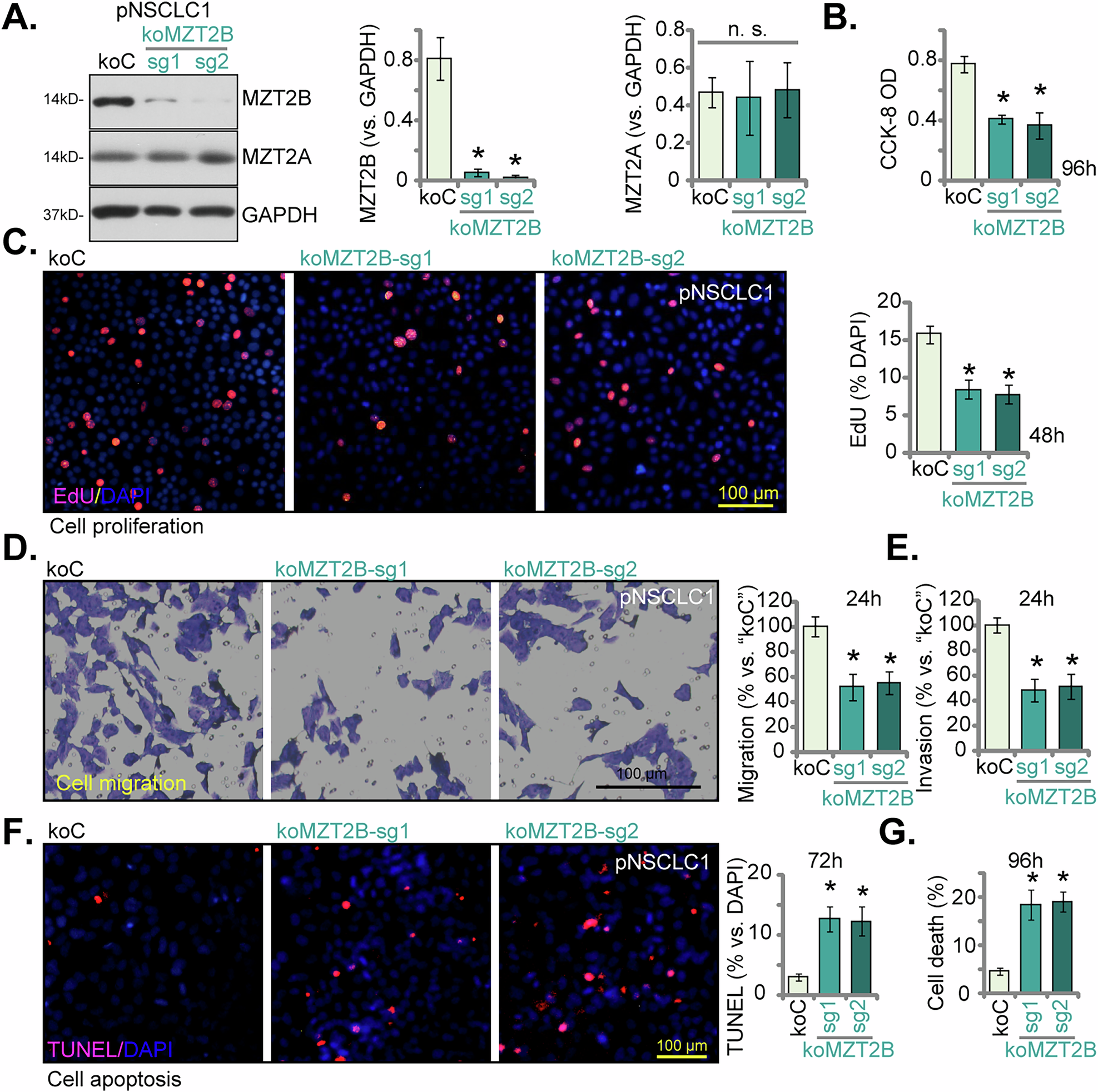
Fig. 7: CRISPR/Cas9-mediated knockout of MZT2B exerts potent anti-cancer activity in primary NSCLC cells.

Primary human non-small cell lung cancer (pNSCLC1) cells were engineered to stably express a lentivirus-packed Cas9 construct along with the CRISPR/Cas9-MZT2B-KO constructs with two different sgRNAs, “koMZT2B-sg1” or “koMZT2B-sg2”, while control cells expressed a lentivirus-packed Cas9 construct with a CRISPR/Cas9-control sgRNA construct (“koC”). MZT2B and MZT2A protein expression was determined by Western blot analysis (A). Following cultivation for indicated time periods, cell viability was assessed via CCK-8 assay (B). Nuclear EdU incorporation, indicative of proliferative capacity, was quantified (C). Cell migration (D) and invasion (E) were measured using Transwell chambers. Cellular apoptosis was examined by quantifying nuclear TUNEL staining ratio (F). Overall cell death was determined by Trypan blue exclusion assay, with results quantified (G). Error bars represent the mean ± standard deviation (SD), with statistical significance (*P < 0.05 when comparing to “sgC” cells). “n.s.” stands for P > 0.05. All experiments presented in this figure were independently replicated five times (n = 5, biological repeats) and consistently yielded similar results. Scale bar = 100 μm.