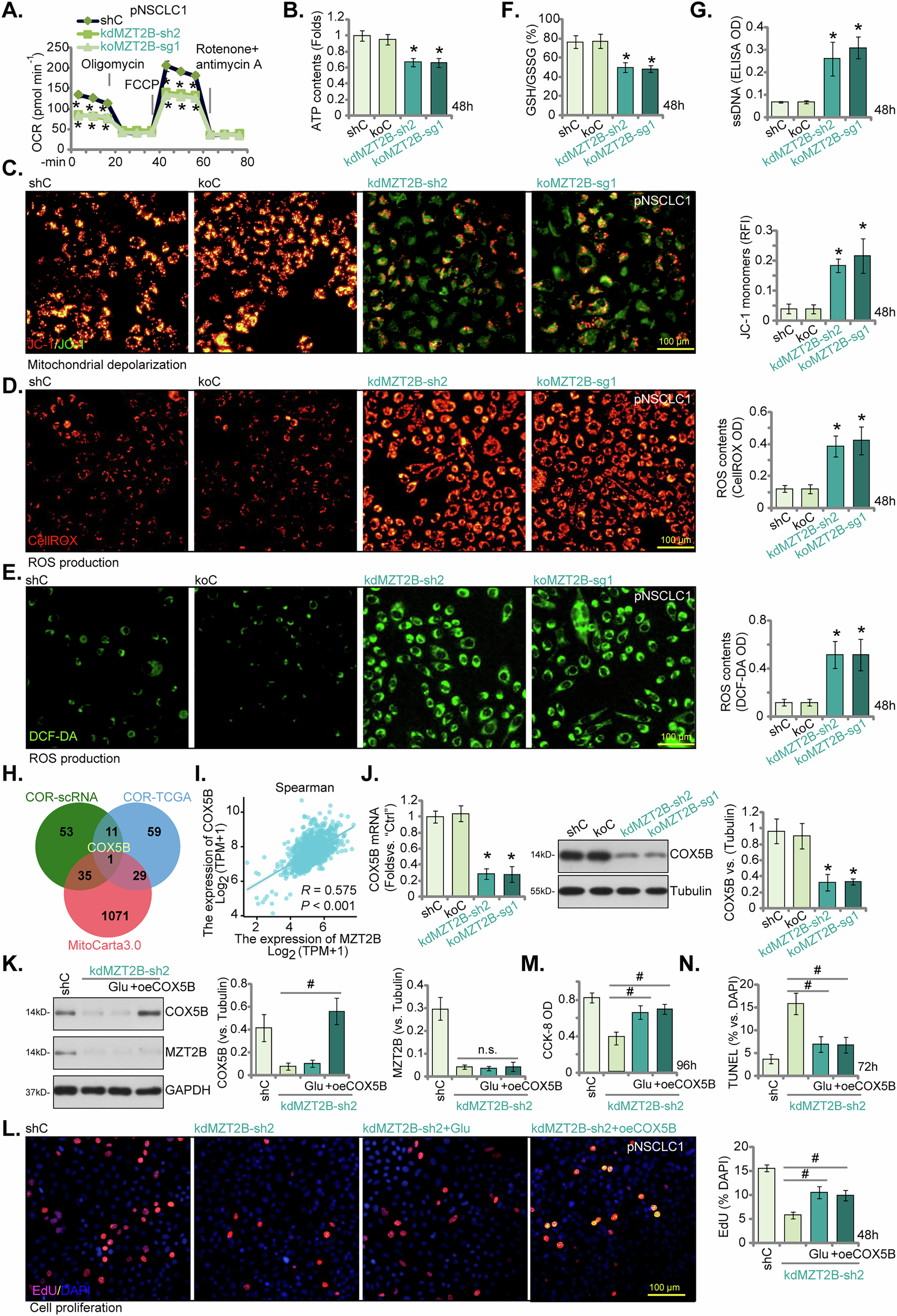
Fig. 9: MZT2B is important for mitochondrial respiration and overall function possibly via regulating COX5B expression.

Primary human non-small cell lung cancer (pNSCLC1) cells were engineered for MZT2B knockdown (by lentivirus-packed shRNA construct, “kdMZT2B-sh2”) or knockout (by CRISPR/Cas9-MZT2B-KO construct with one sgRNA, “koMZT2B-sg1”), while control cells (“shC” for knockdown and “koC” for knockout) expressed a lentivirus-packed shRNA or Cas9 construct with a control sgRNA, respectively. Following cultivation for indicated time periods: Oxygen consumption rate (OCR) was measured by Seahorse analyzer (A). Cellular ATP content was determined (B), and mitochondrial depolarization evaluated based on the intensity of JC-1 monomers’ fluorescence (C). Reactive oxygen species (ROS) production was measured by CellROX and DCF-DA intensities (D, E). The glutathione (GSH/GSSG) ratio was quantified (F), with single-stranded DNA (ssDNA) intensity measured by ELISA (G); Expression of COX5B was also shown (J). A Venn diagram illustrating the intersection of genes positively correlated with MZT2B from cancer cell subgroup of NSCLC single-cell RNA-seq (COR-scRNA), TCGA bulk RNA-seq (COR-TCGA), and mitochondrial genes (MitoCarta3.0) is shown (H); A correlation plot showing the co-expression relationship between MZT2B and COX5B in TCGA NSCLC datasets is presented (I). In experiments where pNSCLC1 cells with MZT2B knockdown (kdMZT2B-sh2) were treated with increased glucose concentration (“Glu”, increasing 10 mM) or had COX5B expression restored by a lentiviral construct (“oeCOX5B”): Western blot analysis showing the protein expression of MZT2B and COX5B is provided (K). Cell proliferation was assessed by EdU incorporation (L). Cell viability was assessed via CCK-8 assay (M), with cell apoptosis tested via nuclear TUNEL staining (N) after culture for indicated times. Error bars represent the mean ± standard deviation (SD), with statistical significance (*P < 0.05 when comparing to “shC” cells). #P < 0.05 (K–N). “n.s.” stands for P > 0.05. All experiments presented in this figure were independently replicated five times (n = 5, biological repeats) and consistently yielded similar results. Scale bar = 100 μm.