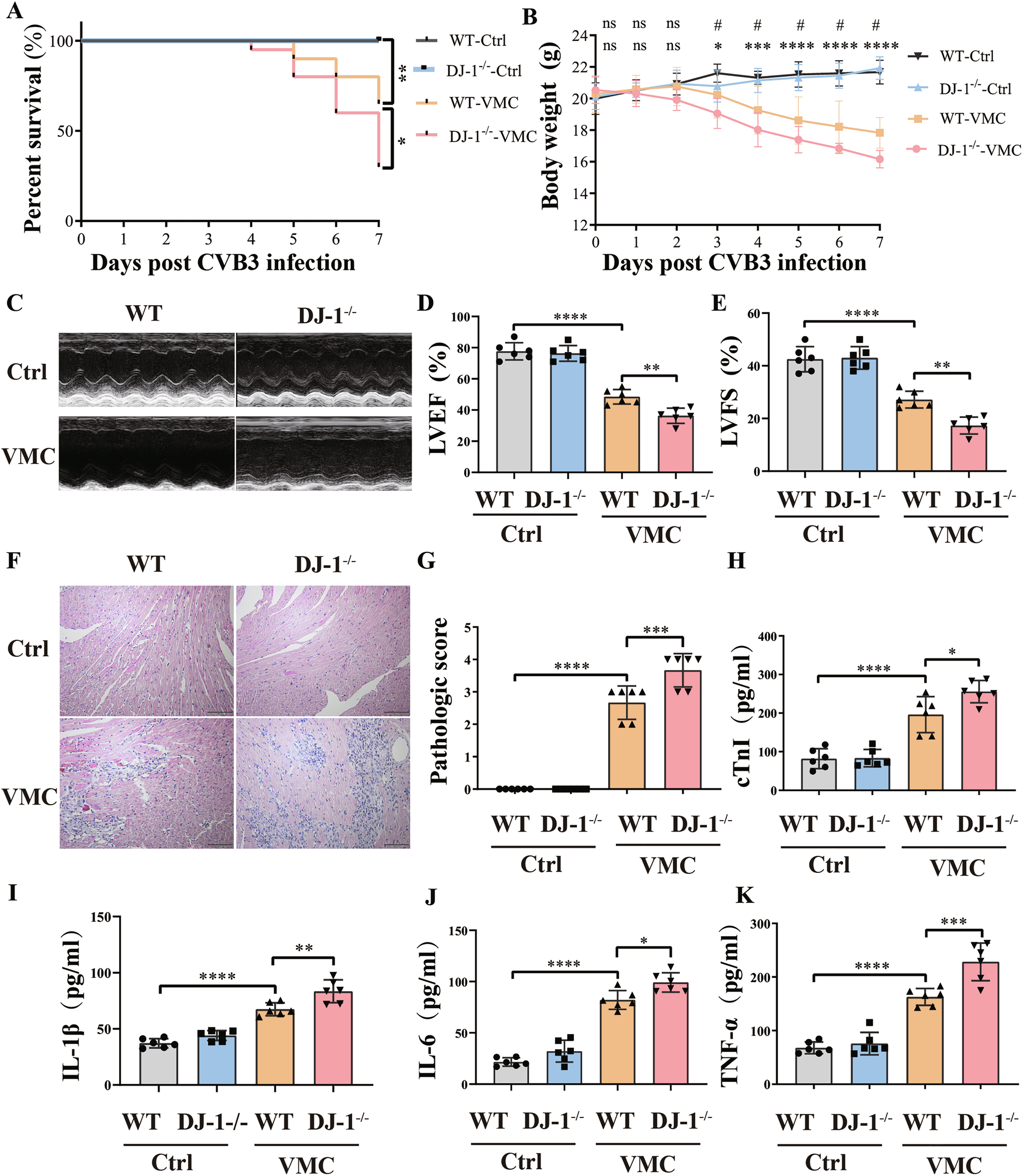
Fig. 2: DJ-1 deletion aggravates CVB3-induced myocardium injury.

A Survival curve of the mouse in different groups (n = 20). Survival proportions at day 7 were 100% for the wild-type control group and the DJ-1 deletion control group. B Body weight change of mice from day 0 to day 7. C–E Representative transthoracic M-mode echocardiogram was performed on day 7. LVEF and LVFS were measured (n = 6). F Hematoxylin–eosin staining to observe the inflammatory response to myocarditis. The red-stained area shows myocardial tissue, and blue staining shows inflammatory cell infiltration (scale 100 µm, n = 6). G The severity of myocarditis was scored using a standard 0–4 grading scale (n = 6). H Serum myocardial injury markers, cardiac troponin I (cTnI) were measured by ELISA (n = 6). I–K Serum inflammation markers IL-1β, IL-6, and TNF-α were measured by ELISA (n = 6). Data are shown as mean ± SD (WT-Ctrl, normal wild type mice; DJ-1−/−-Ctrl, normal DJ-1 deletion mice; WT-VMC, CVB3-infected wild type mice; DJ-1−/−-VMC, CVB3-infected DJ-1 deletion mice. *WT-VMC vs WT-Ctrl; #DJ-1−/−-VMC vs WT-VMC; one-way ANOVA by post-test (Tukey) analysis was used. ns nonsignificant, *P < 0.05, **P < 0.01, ***P < 0.001, ****P < 0.0001, #P < 0.05).