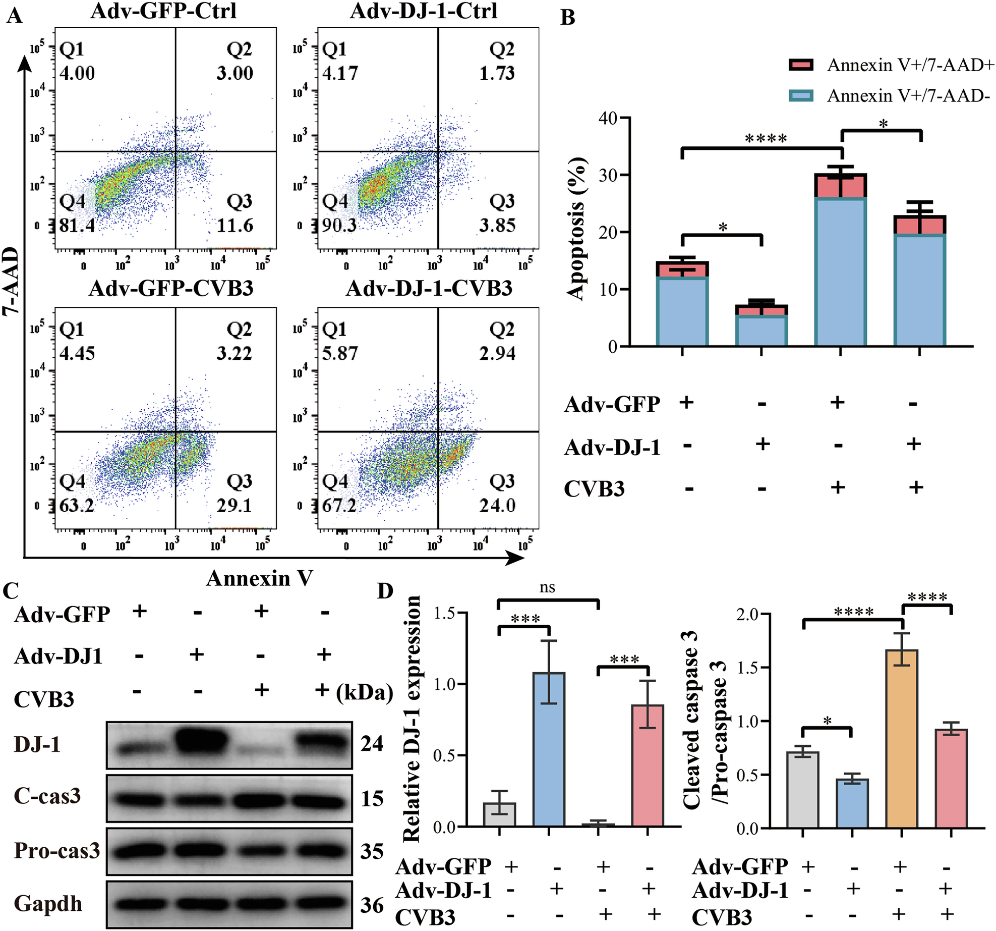
Fig. 5: DJ-1 overexpression inhibited apoptosis induced by CVB3 infection.

A, B Flow cytometry was used to detect the apoptosis rate. C, D The expression levels of DJ-1, Pro-caspase-3, and Cleaved caspase-3 were assessed by western blotting. (Adv-GFP, H9C2 cells transfected with vector adenovirus; Adv-DJ-1, H9C2 cells transfected with adenovirus encoding DJ-1. The data are represented as the mean ± SEM. n = 3. One-way ANOVA by post-test (Tukey) analysis was used. ns nonsignificant, *P < 0.05; **P < 0.01; ***P < 0.001; ****P < 0.0001).