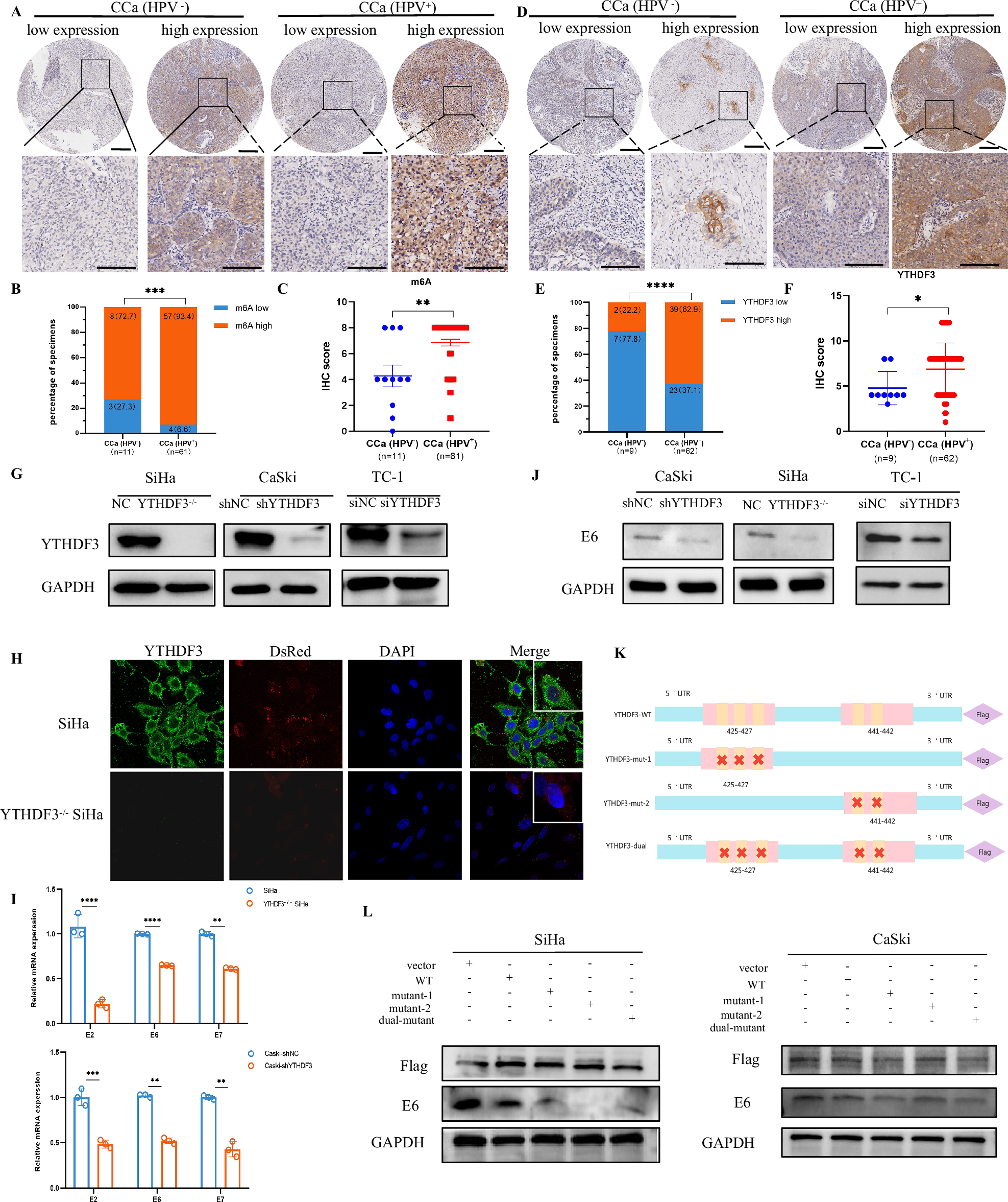
Fig. 1: YTHDF3 facilitates HPV carcinogenesis.

A Representative immunohistochemical (IHC) images displaying low and high expression of m6A in HPV+ CCa and HPV- CCa patients in the TMA. Notably, the m6A modification level was lower in HPV- CCa patients than in HPV+ CCa patients. The original magnification was 40× with a scale bar of 250 µm. The image below shows an outline of each image at a higher magnification view of the area, with a scale bar of 125 µm. B The proportion of patients with HPV+ CCa (n = 61) compared with HPV- CCa (n = 11) revealed that HPV was associated with increased m6A modification in a clinical analysis of the TMA. Chi-square tests were used in this study. C The IHC score indicated that the HPV+ group had higher levels of m6A modification than did the HPV- group. D Representative IHC images revealed low and high expression of YTHDF3 in HPV+ CCa and HPV- CCa patients in the TMA. The original magnification was 40× with a scale bar of 250 µm. The image below shows an outline of each image at a higher magnification view of the area, with a scale bar of 125 µm. E The proportion of patients with HPV+ CCa (n = 62) compared with that with HPV- CCa (n = 9) showed that HPV was associated with increased YTHDF3 expression in a clinical analysis of the TMA. Chi-square tests were used in this study. F The IHC score indicated that the HPV+ group had higher levels of m6A modification than did the HPV- group. G Western blot analysis revealed the efficiency of YTHDF3 knockdown in SiHa, CaSki and TC-1 cells. H Immunofluorescence assays revealed the expression and location of YTHDF3 (green fluorescence) and HPV DsRed (red fluorescence) in SiHa cells and YTHDF3-/- SiHa cells transfected with the HPV-DsRed plasmid. Original magnification 60×. I qPCR analysis demonstrated the RNA levels of the genes E1, E2, E6, and E7 following YTHDF3 silencing in SiHa and CaSki cells. The relative mRNA levels of these genes were normalized to that of GAPDH and were significantly downregulated. These results are expressed as the means ± SEMs of three independent experiments. J The protein expression levels of E6 in SiHa, CaSki and TC-1 cells were evaluated via western blotting. K The models show the generated FLAG-tagged mutant constructs, including YTHDF3-wild-type, YTHDF3-mut-1 (425–427), YTHDF3-mut-2 (441–442), and YTHDF3-dual (425–427, 441–442), with the vector as a control. L The protein levels of E6 in SiHa and CaSki cells transfected with wild-type or mutant Flag-tagged YTHDF3 were measured via western blotting. Absolute IHC scores were calculated as the intensity divided by the percentage of stained cells. The data are shown as the means ± SDs; *p < 0.05; **p < 0.01; *** p < 0.001; **** p < 0.0001; ns nonsignificant.