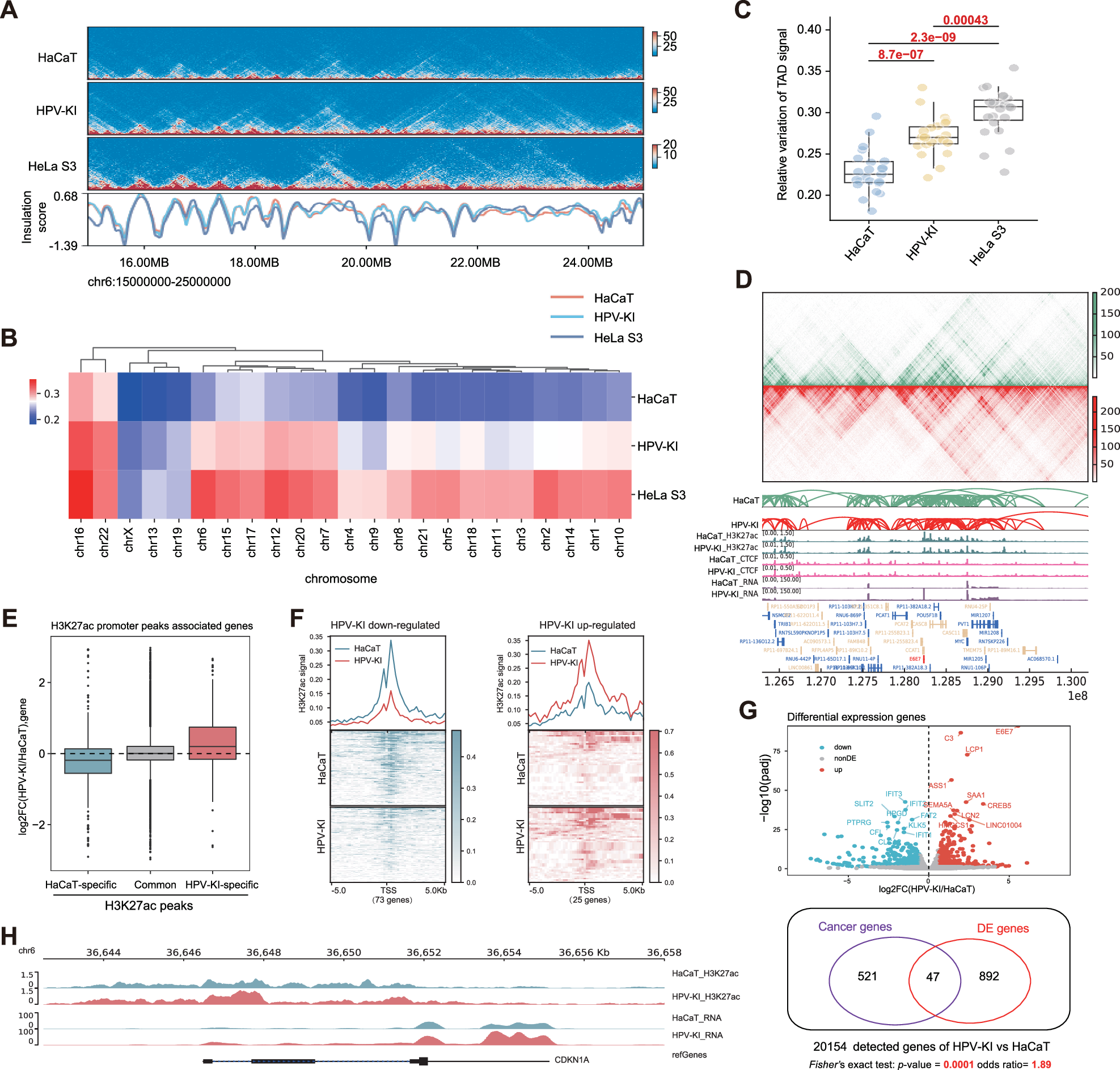
Fig. 2: HPV-KI exhibits a higher propensity for malignancy compared to HaCaT at the spatial genomic and transcriptional levels.

A Snapshot of the interaction heat map for high-order chromatin structures in HaCaT, HPV-KI and HeLaS3 (Chr6:15.00–25.00 Mb). Heatmap (B) and boxplot (C) of TAD signal distribution among HaCaT, HPV-KI and HeLaS3, where each dot represents a chromosome. The Wilcoxon test was used to assess significant differences in TAD signal variation between groups. D Hi-C contact heatmap at HPV18 knock-in loci and neighboring regions (Chr8:126.3–130.2 Mb, resolution: 20 kb) as well as matching tracks of the H3K27ac and CTCF ChIP-seq profile in HPV-KI/HaCaT. The gene track is shown in the bottom panel. E A boxplot shows log2 Foldchange of gene expression between HPV-KI and HaCaT, focusing on HaCaT-specific H3K27ac peaks’ target genes, common H3K27ac peaks’ target genes and HPV-KI-specific H3K27ac peaks’ target genes. F H3K27ac signal profiles demonstrating the down-regulated and up-regulated genes which are positively correlated with H3K27ac alterations signal depicted in E. G The upper panel is a volcanic plot of differential expression genes, and the lower panel is a Fisher’s exact test between DE genes and cancer-related genes (HPV-KI vs HaCaT). H BrowserTrack plots at CDKN1A gene (chr6: 36642500-36658000), revealing higher chromatin H3K27ac signals and transcriptional RNA levels in HPV-KI.