Fig. 3: Functional analysis of NK cell degranulation and cytokine expression following RNA Pol I inhibition in MM target cells.
From: Targeting RNA polymerase I to boost natural killer cell anticancer activity in multiple myeloma

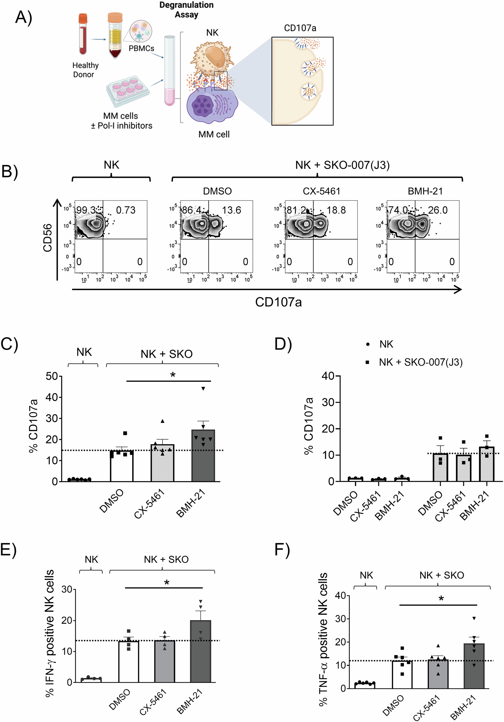
A Experimental design of the NK cell degranulation assay evaluated via detection of the lysosomal marker CD107a. Peripheral blood mononuclear cells (PBMCs), isolated from healthy donor blood through Ficoll-Hypaque centrifugation, served as effector cells (NK gating strategy is shown in Supplementary Fig. 3). CD107a expression was measured on NK cells gated as CD14-CD19-CD45+CD3-CD138-CD56+CD16+ using a FACS Canto II flow cytometer (BD Biosciences), and the data were analyzed using FlowJo Cytometric Analysis Software (BD Biosciences). B A representative experiment is shown. C Histograms of the percentage of CD107a-positive NK cells represent the mean value from six independent experiments (*P < 0.05). D PBMCs, either untreated or exposed to RNA Pol I inhibitors for 48 h, were co-cultured with untreated SKO-007(J3) target cells. Histograms showing the percentage of CD107a-positive NK cells represent the mean values derived from three independent experiments (*P < 0.05). Panels (E) and (F) display IFN-γ and TNF-α expression in NK cells (gated from PBMCs) co-cultured with SKO-007(J3) target cells for 6 h. SKO-007-(J3) cells were either untreated or treated with RNA Pol I inhibitors for 48 h. The average percentage across four and six experiments for IFN-γ and TNF-α, respectively, is presented (*P < 0.05). Cytokine expression was evaluated in CD14-CD19-CD45+CD3-CD138-CD56+CD16+ NK cells.