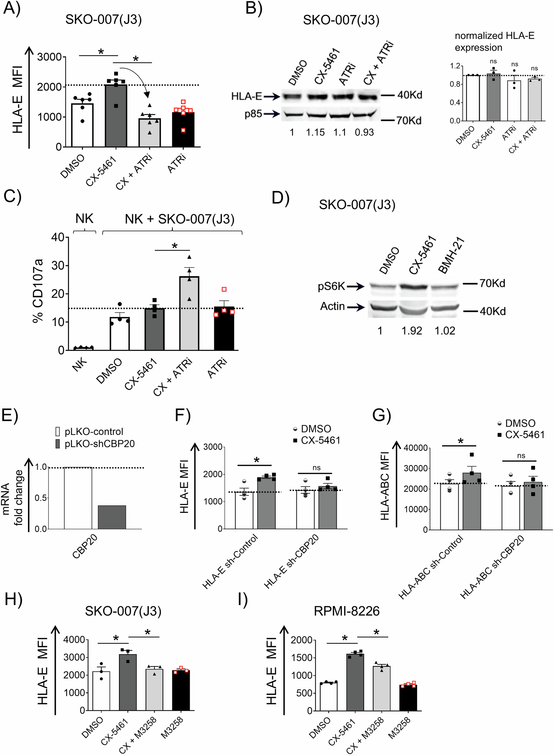
Fig. 6: Upregulation of HLA-E by CX-5461: role of DDR and PRT activating pathways.
From: Targeting RNA polymerase I to boost natural killer cell anticancer activity in multiple myeloma

A Cell surface expression of HLA-E was assessed by flow cytometry on SKO-007(J3) cells treated with CX-5461in the absence or in the presence of the ATRi (AZD6738/Ceralasertib, 1 µM) for 48 h. Histograms depict the mean fluorescence intensity (MFI) of HLA-E, after subtracting the MFI of the isotype control (*P < 0.05). B Western Blot analysis of HLA-E in SKO-007(J3) cells untreated or treated with the indicated inhibitors for 48 h. Expression of p85 was used as protein loading control. A representative Western Blot is shown with densitometric analysis normalized to p85, together with the quantification of three independent experiments (*P < 0.05). C NK cell degranulation against CX-treated SKO, in the presence or absence of ATRi was evaluated as the percentage CD107a. PBMCs from healthy donors served as effector cells. Data represent the mean value from four independent experiments (*P < 0.05). D Western Blot analysis of pS6K in SKO-007(J3) cells untreated or treated with RNA Pol I inhibitors for 24 h. A representative Western Blot is shown coupled to densitometric analysis, normalized to β-Actin. E Total mRNA was obtained from SKO-007(J3) cells stably infected with lentiviruses pLKO-shRNA-CBP20 or pLKO non-targeting shRNA (control) and analyzed for CBP20 mRNA expression by Real-Time qRT-PCR. Data were normalized with GAPDH and referred to the cells infected with non-target shRNA, considered as calibrator. F, G HLA-E and HLA-ABC expression were analyzed by flow cytometry on SKO-007(J3) pLKO non-target shRNA or pLKO-shRNA-CBP20 infected cells, treated with CX-5461 as described above. The white colored histograms represent basal expression of the indicated HLA, while grey histograms represent the expression after drug treatment. Data are the average of four independent experiments (*P < 0.05). H, I HLA-E expression was analyzed by flow cytometry on SKO-007(J3) and RPMI-8226 cells treated with CX-5461 in the presence of the LMP7/PSMB8 inhibitor M3258 (300 nM). Data are the average of three independent experiments (*P < 0.05).