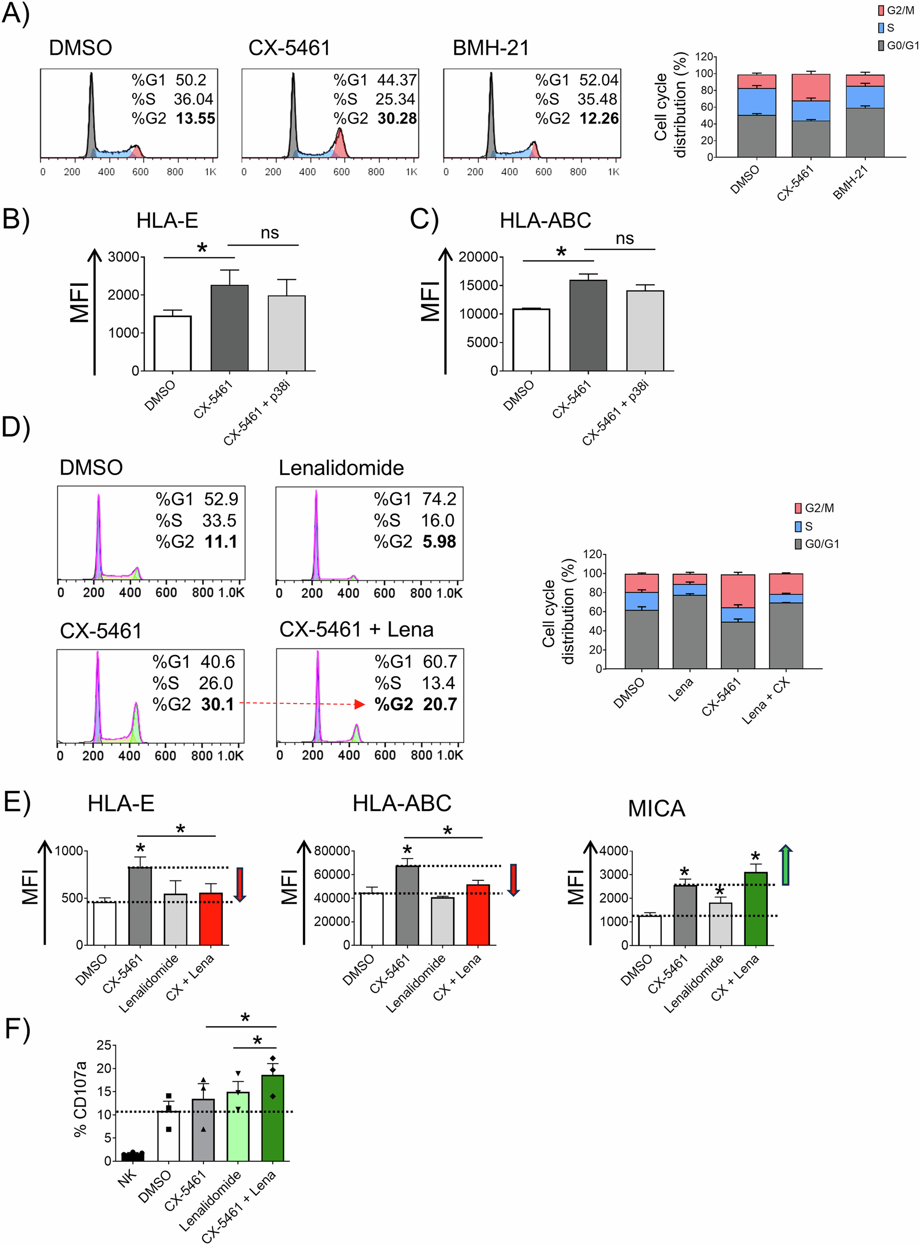
Fig. 7: Cell cycle analysis and upregulation of HLA-E by CX-5461: modulation by Lenalidomide.
From: Targeting RNA polymerase I to boost natural killer cell anticancer activity in multiple myeloma

A Analysis of the cell cycle in SKO-007(J3) cells following 48 h of treatment with RNA Pol I inhibitors. The figure shows a representative experiment, and the quantification of 5 independent experiments. B, C Inhibition of p38 kinase (SB203580, 10 µM) does not modify the CX-5461-induced upregulation of HLA-E or HLA-ABC in SKO-007(J3) cells (48 h of treatment) (*P < 0.05). D Cell cycle analysis in SKO-007(J3) cells treated with CX-5461 alone or in combination with Lenalidomide (5 µM, 48 h). A representative experiment is shown with the quantification of 3 independent experiments. The red arrow in the representative experiment indicates the decrease in the G2 phase in the presence of Lenalidomide. E Flow cytometry was used to evaluate the surface expression of HLA-E, HLA-ABC, and MICA on SKO-007(J3) cells treated with 200 nM CX-5461, either alone or with Lenalidomide (5 µM) for 48 h. Histograms illustrate the mean fluorescence intensity (MFI) of the indicated ligand, adjusted by subtracting the MFI of the isotype control. Red and green arrows signify the downregulation or upregulation, respectively, compared to CX-5461-treated cells. F NK cell degranulation was evaluated using the lysosomal marker CD107a as described above. As source of effector cells, PBMCs purified from healthy donor blood were used as described previously. Cells were co-cultured with the SKO-007(J3) untreated or treated with CX-5461 in the absence or in presence of Lenalidomide (48 h). The assay was performed at the Effector/Target (E/T) ratio of 2.5:1 in complete medium at 37 °C and 5% CO2 for 2 h. CD107a expression was evaluated on NK cells gated as CD14-CD19-CD45+CD3-CD138-CD56+CD16+, using a FACS Canto II flow cytometer (BD Biosciences) and data were analyzed by FlowJo V10 Cytometric Analysis Software (BD Biosciences (*P < 0.05).