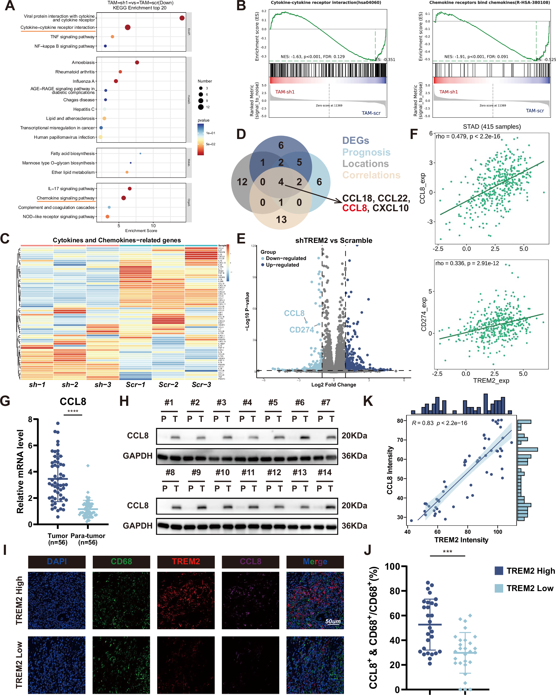
Fig. 3: CCL8 secretion is essential for TREM2+ TAMs regulating GC cells.

A, B KEGG and GSEA analysis between shTREM2 TAMs and Scramble TAMs. C Cytokines and chemokines-related genes regulated by TREM2 in RNA-seq data. D Cytokines and chemokines screening for the above genes depicted by venn diagram. (E) Volcano plots showing DEGs in the shTREM2 TAMs compared with scramble TAMs. |log2FC | > 1, p-value < 0.05. F Correlation analysis between TREM2 and CCL8 (upper panel) and PD-L1 (bottom panel) from TISIDB. G mRNA expression of CCL8 in 56-paired GC tumor tissues and adjacent tissues. H Representative images of CCL8 expression in paired tumors and adjacent tissues from 14 GC patients using western blot. I Representative images of the mIF staining of macrophage CCL8 and TREM2 in GC tumor tissues. J Percentage of CCL8+ macrophage based on TREM2 expression. K Correlation between macrophage CCL8 and TREM2 expression in GC tissues. Data are presented as mean ± SD. Statistical significance was analyzed using a Student’s t-test. *** <0.001, **** <0.0001.