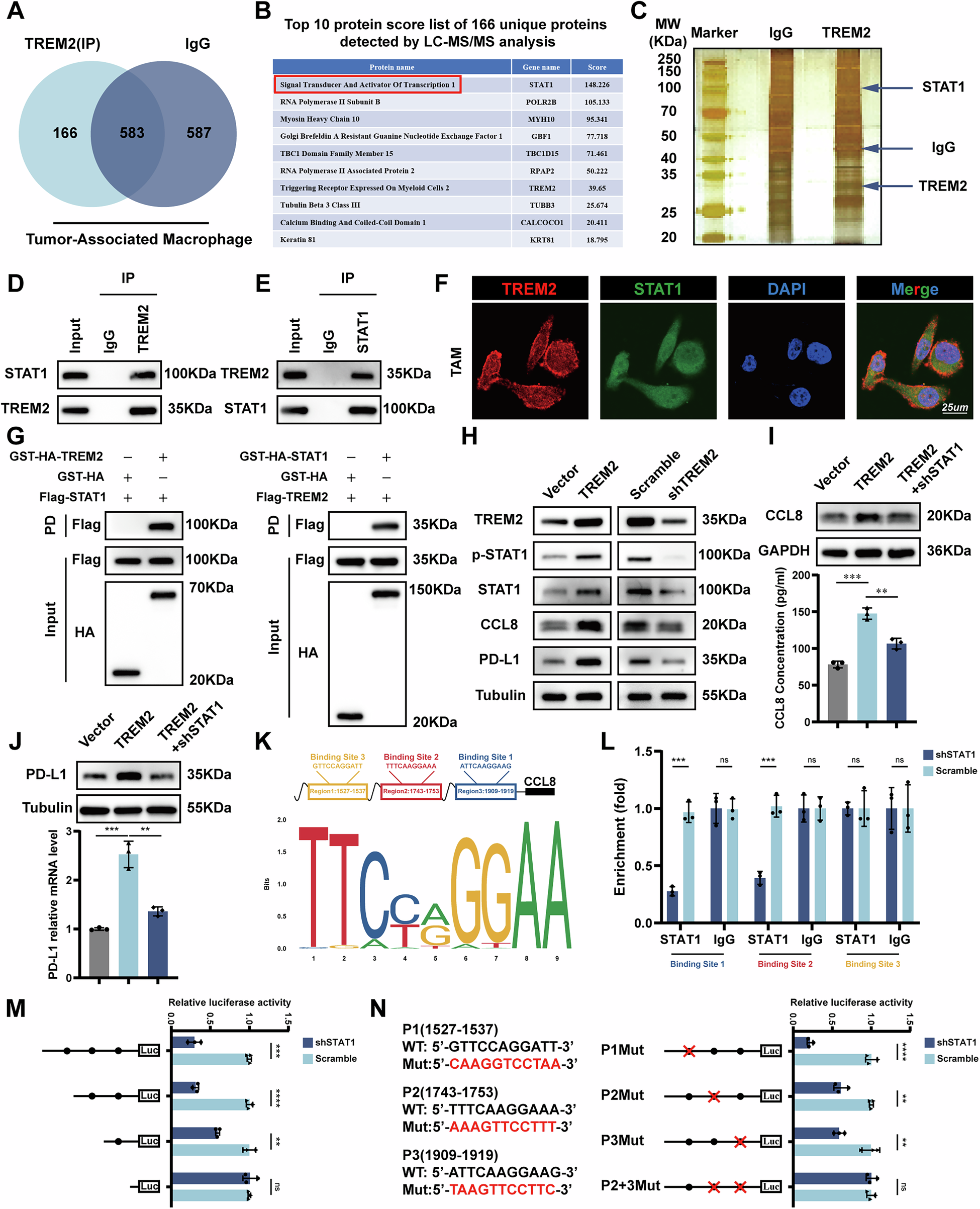
Fig. 5: TREM2 regulates CCL8 and PD-L1 by promoting STAT1 phosphorylation.

A Venn diagram presenting the overlapping potential unique TREM2-interacting proteins identified through LC-MS/MS analysis. B List of the top 10 potential unique proteins that interact with TREM2. C Silver staining of the gel. D, E Co-IP of endogenous TREM2 with STAT1 in TAMs. F Representative IF images of the colocalization of TREM2 and STAT1 protein. G GST pull-down assays were conducted to investigate the direct binding between TREM2 and STAT1. (H) Western blot of TREM2 and phosphorylated/non-phosphorylated STAT1, PD-L1, and CCL8 in the indicated TAMs. I The level of CCL8 was evaluated using western blot and ELISA in indicated groups. J The level of PD-L1 was evaluated using western blot and RT-qPCR in indicated groups. K Schematic of putative STAT1-binding sites in the CCL8 gene promoter region and the sequence logo and frequency matrix of STAT1. L ChIP PCR to investigate the binding of STAT1 to the CCL8 promoter sequences in indicated TAMs. M Relative luciferase activities of reporters containing full-length or fragments of the CCL8 promoter. N Relative luciferase activities of different reporters containing mutated sequences of the CCL8 promoter in the indicated TAMs. Data are presented as mean ± SD. Statistical significance was analyzed using a Student’s t-test and one-way ANOVA test. ** <0.01, *** <0.001, **** <0.0001, ns, not significant.