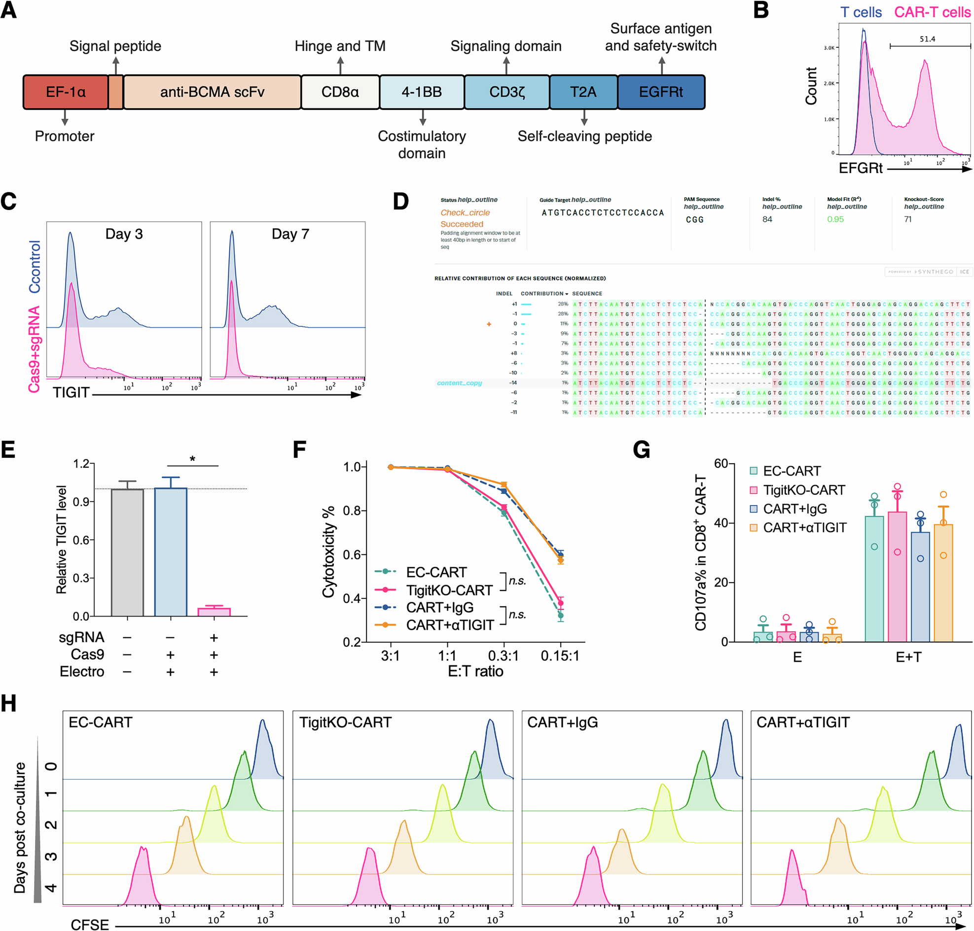
Fig. 4: Generation and functional characterization of TIGIT-knockout BCMA-CAR-T cells in vitro.

A Schematic diagram of the anti-BCMA CAR construct. B Flow cytometry analysis of CAR-T cell transduction efficiency. C Flow cytometry assessment of TIGIT expression on CAR-T cells at 3 and 7 days after CRISPR/Cas9 editing. D Validation of TIGIT gene editing efficiency by DNA sequencing. E qPCR analysis of TIGIT mRNA expression following CRISPR/Cas9 editing. F Effect of TIGIT knockout on CAR-T cell degranulation assessed by CD107a assay. G Effect of TIGIT knockout on CAR-T cytotoxicity measured by cytolysis assays. E (effector cells) represent CAR-T cells, T (target cells) represent MM cells. H Effect of TIGIT knockout on CAR-T proliferation of CAR-T cells measured by CFSE assay (Data are presented as mean ± SEM; *P < 0.05).