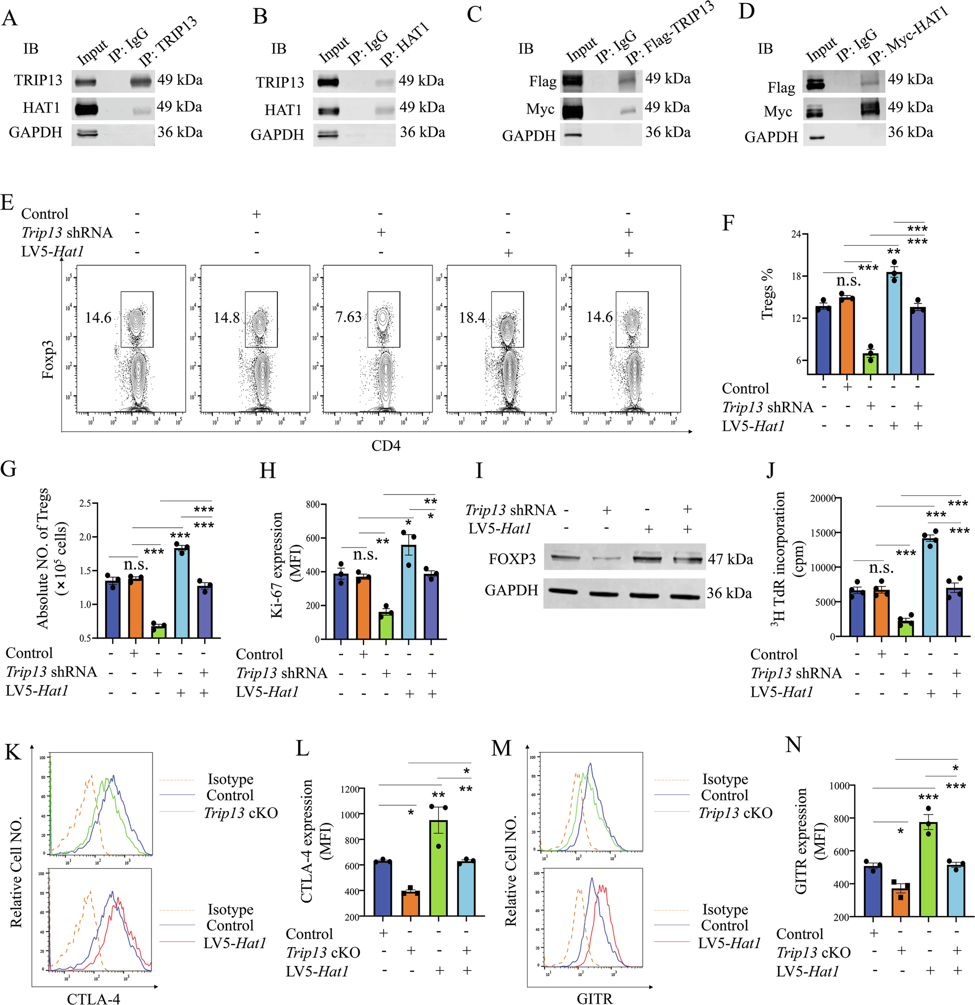
Fig. 3: Knockdown of TRIP13 inhibits TNF/TNFR2-mediated Treg proliferation by down-regulating HAT1 expression.

Co-IP assays demonstrated the specific interaction between TRIP13 and HAT1 in MACS-sorted Treg cells (A, B) and HEK-293T cells transfected with Flag-TRIP13 and Myc-HAT1 plasmids (C, D). Proportion (E and F), number of colonic Tregs (G) and expression of Ki-67 (H) by colonic Tregs after i.p. injection with Trip13 shRNA or/and LV5-Hat1 (i.p.) for 3 days were analyzed by FCM. I, J MACS-sorted human Treg cells were used to transfect with the Trip13 shRNA or LV5-Hat1 in the presence of recombinant human TNF, and TNFR2 agonistic antibody for 7 days. Then the expression of Foxp3 was determined by WB (I), and the proliferation was measured by [3H] TdR incorporation (J). Expression of CTLA-4 (K, L), and GITR (M, N) by Tregs after i.p. injection with LV5-Hat1 in control or TRIP13 cKO mice for 3 days were analyzed by FCM. “Control +” represents the group treated with vehicle control (e.g., LV5-NC). In contrast, “control -” indicates a baseline group without any viral transduction. Data (means ± SEM, A-H: n = 3 mice, I-J: n = 3 or 4 healthy donors) were representative of three separate experiments. Compared with the indicated group, *P < 0.05, ** P < 0.01, ***P < 0.001, n.s. no significant differences.