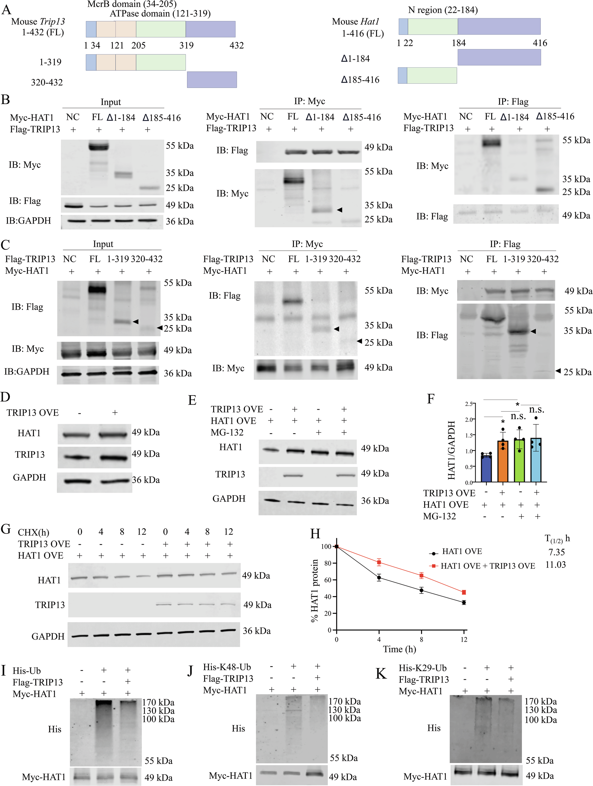
Fig. 4: TRIP13 interacts with HAT1 protein and inhibits Ubiquitin-mediated HAT1 degradation.

A Schematic diagram of the TRIP13 and HAT1 protein domains was shown. B, C co-IP assays showed the interaction between TRIP13 and different truncated mutants of HAT1 or between HAT1 and different truncated mutants of TRIP13. D MACS-sorted Tregs were transfected with the LV5-Trip13, then were subjected to determine the expression of HAT1 by WB. E, F HAT1 and TRIP13 expression in the HEK293T cells treated with or without MG-132 was analyzed by WB. G, H The effect of overexpressing TRIP13 on the half-life of HAT1 was evaluated in the HEK293T cells treated with CHX and collected at the indicated time points. I–K The effect of overexpressing TRIP13 on the levels of Ub or K48-, or K29-linked polyubiquitination of HAT1 was evaluated by immunoprecipitation of Myc-tagged HAT1 in HEK-293T cells. Data (means ± SEM, n = 3 independent experiments) were representative of three separate experiments. Compared with the indicated group, *P < 0.05, n.s. no significant differences.