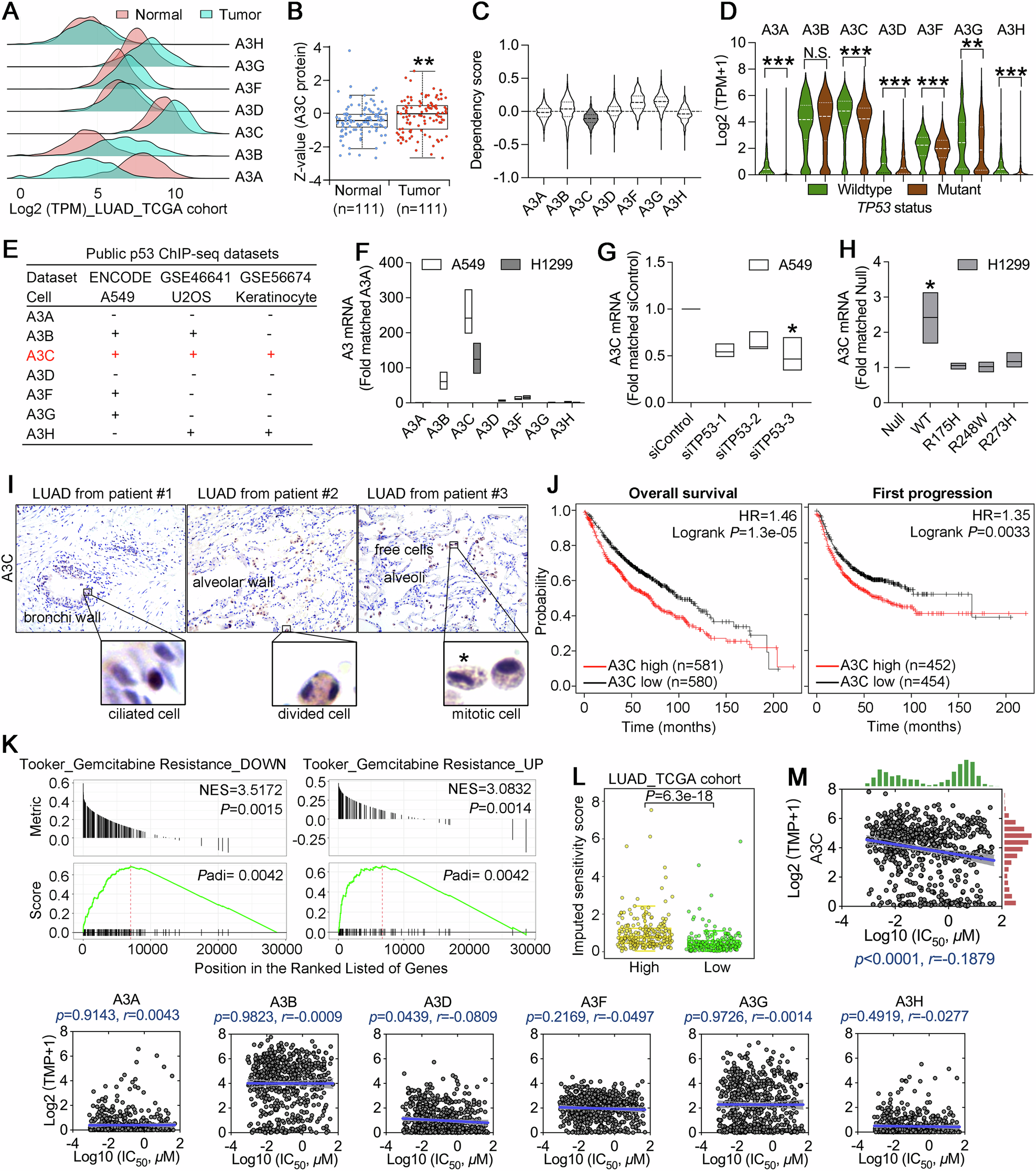
Fig. 1: Clinical significance of A3C in lung adenocarcinoma.

A Transcriptional expression pattern of seven APOBEC3 family members in LUAD (green) and normal lung tissues (red), which was visualized using ridgeline plot generated by TNMplot. B Protein expression levels of A3C in LUAD or normal lung tissue based on the CPTAC proteomics datasets. The Mann-Whitney U test was used to compare the mean of two groups (**P < 0.01). C Genetic dependency scores of seven APOBEC3 family members across hundreds to thousands of cancer cell lines using genome-wide CRISPR-Cas9 screening data in the Broad DepMap database. A dependency score < 0 indicates that loss of the gene impairs cell viability, with more negative scores reflecting higher survival essentiality. D Differential expression of seven APOBEC3 family members according to TP53 mutation status in cancer cell lines (wildtype, n = 536; mutant, n = 910) in the Broad DepMap database. The Mann-Whitney U test was used to compare the mean of two groups. ***P < 0.001 for A3A, A3C, A3D, A3F and A3H, **P = 0.0054 for A3G, P = 0.1740 for A3B (N.S. not significant). E ChIP-seq analysis from multiple datasets (GSE46641, GSE56674, ENCODE) revealed p53 binding enrichment at seven APOBEC3 family genes across various cell types and stress conditions. F Relative mRNA expression levels of the seven APOBEC3 family members in A549 (TP53 wild-type) and H1299 (TP53-null) cells using quantitative RT-PCR (normalized to GAPDH, fold matched A3A, representative of n = 3). G Relative mRNA expression levels of A3C in A549 cells transfected p53-targeting siRNAs (normalized to GAPDH, fold matched siControl, representative of n = 3, *P = 0.0364). H Relative mRNA expression levels of A3C in H1299 cells transfected with empty vector (pcDNA3.1), wild-type or mutant p53 (R175H, R248W, R273H) expression vectors (normalized to GAPDH, fold matched null control, representative of n = 3, *P = 0.0240). The non-parametric Kruskal-Wallis test was used to compare differences among groups for quantitative RT-PCR analysis. I Immunohistochemical staining of A3C in three NSCLC patient samples. A3C expression was detected in bronchial epithelium (Patient #1), alveolar walls including a mitotic cell (Patient #2), and scattered atypical cells resembling tumor cells in the interstitium (Patient #3), with nuclear and cytoplasmic localization. J Patients were stratified into high and low A3C expression groups using the median expression value as the cutoff. Survival analysis, including overall survival (OS) and first progression (FP) was performed by Kaplan–Meier plotter website. K Genes were ranked by their correlation with A3C expression in LUAD and enriched pathways were identified using corGSEA tool offered by Correlation AnalyzeR website. L Predicted gemcitabine response in LUAD patients was assessed using the OncoPredict R package. Patients were stratified into A3C high and low expression groups based on the median expression level, and differences in predicted response were analyzed using the non-parametric Kruskal-Wallis test (P = 6.3e-18). M Pearson correlation analysis was conducted between A3C mRNA expression levels derived from the Broad DepMap database and gemcitabine sensitivity of matched cancer cell lines obtained from the GDSC database.