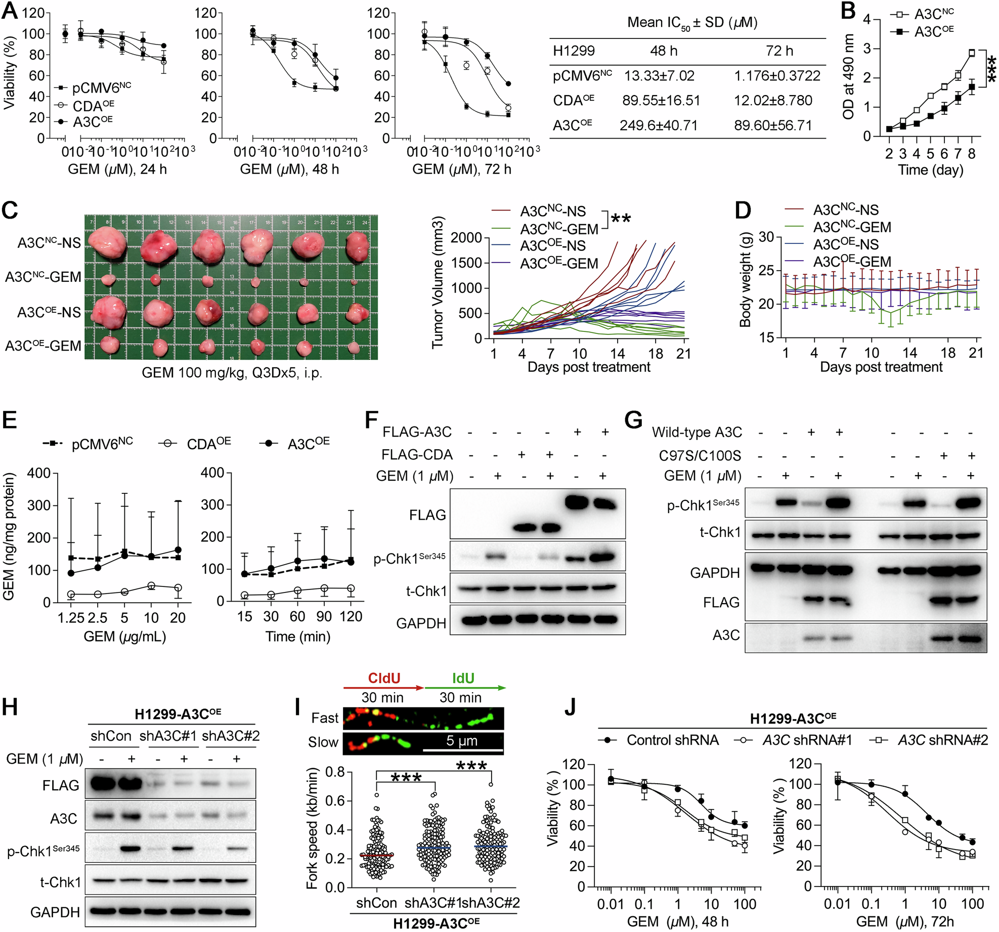
Fig. 2: A3C induces gemcitabine resistance.

A H1299 cells were stably transfected with empty vector pCMV6, CDA or A3C expression vectors. NC stands for negative control; OE stands for overexpression. Cells were challenged with 0.01, 0.1, 1, 10, 100 μM gemcitabine (GEM) for 24, 48 and 72 h. The cell viability was determined by MTS assay and IC50 values were calculated. Data are presented as the mean ± SD of three biologically independent experiments, one-way ANOVA does not reach statistical significance. B H1299 cells stably expressing A3C (A3COE) or negative control cells (A3CNC) were initially cultured at a density as low as 500 cells/well in a 96-well plate. Cell growth was monitored using the method of MTS. The absorbance over time at OD490 values was measured every day. Cell expansion over time periods between two groups were compared by two-way repeated-measures ANOVA with the Greenhouse-Geisser correction and post-hoc analyses were performed by Šidák- adjusted multiple comparison tests. ***P < 0.001, compared with NC group. C For xenograft mouse model, H1299 cells stably transfected with empty vector pCMV6 (A3CNC) or A3C expression vector (A3COE) were inoculated subcutaneously into the right flank of nude mice. After developing tumors, the mice were divided into four cohorts (n = 6) and treated with either (1) vehicle (normal saline, NS); (2) gemcitabine (100 mg/kg, i.p, Q3Dx5 or every third day for five doses). Tumor size was recorded using caliper measurements. Tumor growth over time periods among four groups were compared by two-way repeated-measures ANOVA with the Greenhouse-Geisser correction and post-hoc analyses were performed by Šidák- adjusted multiple comparison tests. **P = 0.0046 compared between gemcitabine-treated A3C-overexpressing xenografts and control xenografts, P = 0.2032 compared between A3C-overexpressing xenografts and control xenografts. D Daily mean body weights were determined and recorded. E H1299 cells were stably transfected with CDA, A3C or empty vector, the intracellular pharmacokinetics of gemcitabine was determined using UHPLC-MS/MS. Intracellular gemcitabine concentrations were normalized by protein concentration of whole-cell lysates. F H1299 cells expressing A3C, CDA or control vector were challenged with 1 μM gemcitabine for 6 h. Whole cell lysates were harvested for immunoblot of phospho-Chk1 (Ser 345), Chk1 and FLAG. GAPDH was used as an internal control. G H1299 cells expressing wild-type A3C or enzymatic mutant A3C were challenged with 1 μM gemcitabine for 6 h. Whole cell lysates were harvested for immunoblot of phospho-Chk1 (Ser 345), Chk1, A3C and FLAG. GAPDH was used as an internal control. H A3C expression was suppressed by shRNA-mediated knockdown in A3C-overexpressing H1299 cells. Cells were challenged with 1 μM gemcitabine for 6 h. Whole cell lysates were harvested for immunoblot of phospho-Chk1 (Ser 345), Chk1, A3C and FLAG. GAPDH was used as an internal control. shCon, non-targeting control shRNA. I A3C-overexpressing H1299 cells with A3C knockdown were processed for DNA fiber analysis. A total of 150 forks was scored for replication fork speed (kb/min) per group, representing the aggregate of two biologically replicates. Each biological replicate included three technical replicates (three microscope slides). Top: Schematic of the single-molecule DNA fiber tract labeling used to evaluate fork progression. Representative DNA fibers featured by the replication fork speed were shown. Scale bar: 5 µm. Bottom: Distribution of fork speed in H1299-A3C cells after transduction with control shRNA or shRNA targeting A3C. The horizontal line indicates the median fork speed. Statistical significance was determined by one-way ANOVA using Dunnett’s multiple comparisons test. ***P < 0.001 compared with shCon. J A3C-overexpressing H1299 cells with A3C knockdown were processed for gemcitabine treatment and MST assay. Downward sigmoidal dose-response curves were plotted by GraphPad Prism 9.3.1 software.