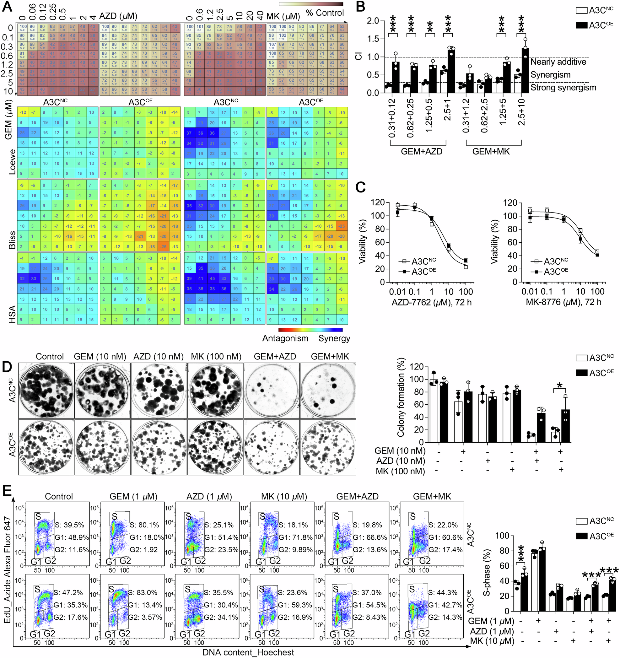
Fig. 3: A3C sustains Chk1 signaling under Chk1 inhibitor via S-phase checkpoint activation.

A A3C-overexpressing (A3COE) or empty vector control (A3CNC) H1299 cells were incubated with Chk1 inhibitors (AZD-7762 or AZD, MK8776 or MK, x-axis) and gemcitabine (y-axis) in an 8 × 8 concentration checkerboard format for 72 h. Cell viability was determined by MTS assay. The experiment data on top panel (values were relative cell viability compared with control) were analyzed and calculated with Combenefit software. The predicted data were subtracted from the experimental data, yielding a final difference value for each combination. Data are expressed as mean values of three biologically independent experiments. The greater the difference value, the more synergistic that particular combination was. Three mathematical models (Loewe additivity, Bliss independence and Highest single agent) were used to robustly identify synergistic combinations. B Synergistic effect was also evaluated by CompuSyn based on the median-effect principle of Chou and Talalay. Combination index (CI) is widely accepted as an indicative of the degree of synergistic interaction. CI values less than 1.0 (horizontal line) correspond to a synergistic interaction. CI values below 0.3 indicate strong synergy. The data are presented as the mean ± SD by three biologically independent experiments. One-way ANOVA followed by post-hoc Tukey’s analysis was performed. **P = 0.0011, ***P < 0.001. C The cytotoxic effects of two Chk1 inhibitors on A3C-overexpressing (A3COE) or empty vector control (A3CNC) H1299 cells were measured by MTS assay. D The effect of A3C on the colony-forming ability of H1299 cells in the presence of gemcitabine or/and two Chk1 inhibitors. The data are presented as the mean ± SD by three biologically independent experiments. One-way ANOVA followed by post-hoc Tukey’s analysis was performed. *P = 0.0217 between A3CNC and A3COE H1299 cells co-treated with gemcitabine and MK-8776. E The effect of A3C on the DNA replication and cell cycle distribution of H1299 cells in the presence of gemcitabine or/and two Chk1 inhibitors for 24 h, which was assessed using a click reaction with Alexa Fluor 647 azide and Flow Cytometry. The percentages of a cell population in the different phases were marked on flow cytometry diagram. The percentage of cells at S-phase are presented as the mean ± SD by three biologically independent experiments. One-way ANOVA followed by post-hoc Tukey’s analysis was performed (***P < 0.001).