Fig. 4: Matrix stiffness drives β-catenin nuclear translocation by increasing the nuclear pore size.
From: Matrix stiffness maintains bladder cancer stemness via integrin-nuclear skeleton axis

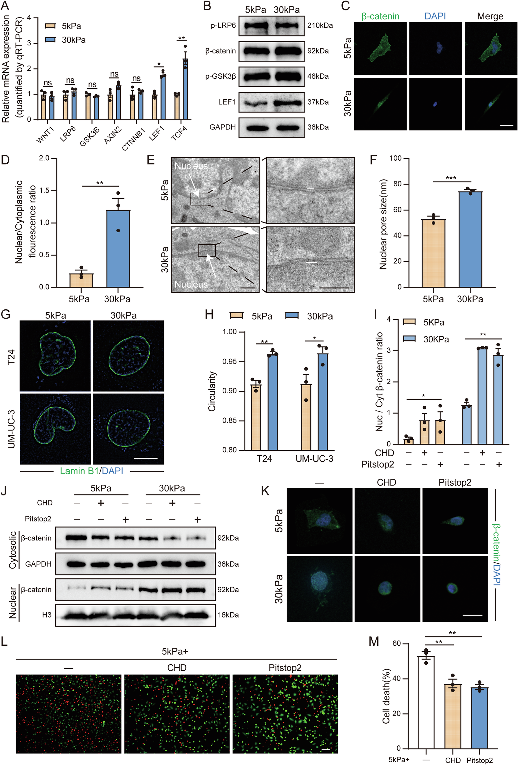
A qPCR analysis of the relative mRNA expression of Wnt pathway-related genes in T24 cells cultured on 5 kPa and 30 kPa polyacrylamide gels. B Western blot analysis of Wnt pathway-related gene expression in T24 cells cultured on 5 kPa and 30 kPa polyacrylamide gels. C Representative immunofluorescence images of β-catenin in T24 cells cultured on 5 kPa and 30 kPa polyacrylamide gels. (bar = 50 μm). D Quantitative analysis of the β-catenin nuclear/cytoplasmic fluorescence ratio in (C). E Representative transmission electron microscopy (TEM) images of T24 cells cultured on 5 kPa and 30 kPa polyacrylamide gels. (left: bar = 500 nm, right: bar = 200 nm). F Quantitative analysis of the nuclear pore size in (E). G Representative immunofluorescence images of the nuclear membranes of T24 and UM-UC-3 cells cultured on 5 kPa and 30 kPa polyacrylamide gels. (bar = 10 μm). H Quantitative analysis of circularity in (G). I, J Western blot analysis and quantification of β-catenin expression in the nucleus and cytoplasm of T24 cells treated with CHD or Pitstop2 cultured on 5 kPa or 30 kPa polyacrylamide gels. K Representative immunofluorescence images of β-catenin in T24 cells treated with CHD and Pitstop2 cultured on 5 kPa and 30 kPa polyacrylamide gels. (bar = 50 μm). L Calcein-AM/PI staining of representative images of the indicated T24 cells treated with CHD and Pitstop2 cultured on 5 kPa polyacrylamide gels. (survival, green + ; dead, red + ). (bar = 100 μm). M Quantitative statistical graph of (L). Data are represented as mean ± SEM. In all bar graphs, each dot represents one biological replicate. *p < 0.05, **p < 0.01, ***p < 0.001, ns no significance by unpaired Student’s t test (A, D, F, H) or one-way ANOVA (I, M).