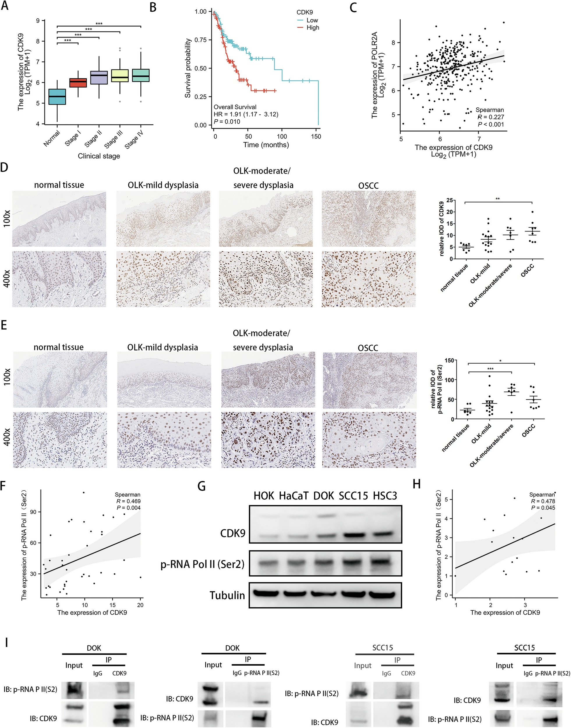
Fig. 2: Increased CDK9 expression associates with high RNA Pol II activity and poor prognosis of OSCC.

A Expression level of CDK9 in different clinical stages according to TCGA-OSCC set. B Kaplan-Meier overall survival curves of patients from TCGA-OSCC set which were sub-grouped as either CDK9 low-expression group or high-expression group. C Analysis of correlation between CDK9 and RNA Pol II (POLR2A) according to TCGA-OSCC set. D, E IHC assay to measure the levels of CDK9 (D) and p-RNA Pol II (Ser2) (E) in the four groups. Left: Representative images for each group, magnification, 100* and 400*; Right: Quantification of CDK9 and p-RNA Pol II (Ser2) in the four groups. F Analysis of correlation between CDK9 and RNA Pol II (POLR2A) according to IHC staining. G Western blot of CDK9 and p-RNA Pol II (Ser2) in HOK, HaCaT, DOK, SCC15, HSC3. H Analysis of correlation between CDK9 and p-RNA Pol II (Ser2) according to western blot. I Co-IP to detect CDK9-p-RNA Pol II (Ser2) using anti-p-RNA Pol II (Ser2) beads and anti-CDK9 beads. (*P < 0.05, **P < 0.01, ***P < 0.001).