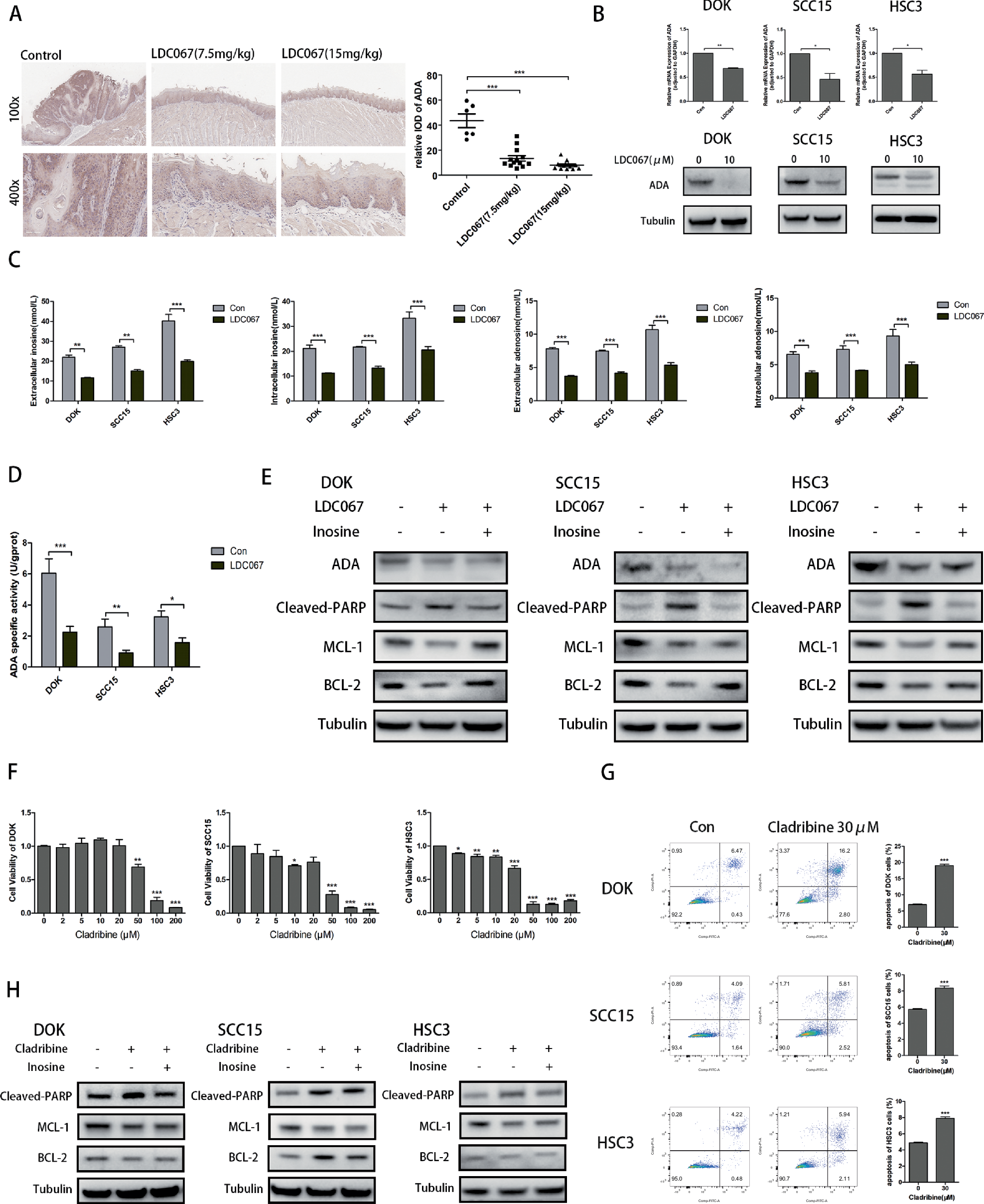
Fig. 7: Inhibition of CDK9 prevents oral mucosal carcinogenesis by targeting ADA to disrupt adenosine-inosine metabolism.

A IHC assay to measure the levels of ADA in the three groups. Left: Representative images for each group, magnification, 100* and 400*; Right: Quantification of ADA in the four groups. B qRT-PCR and western blot of ADA in DOK, SCC15 and HSC3 cells treated with 10 μM LDC067 for 48 h. C Concentrations of extracellular and intracellular inosine, adenosine in DOK, SCC15 and HSC3 cells treated with 10 μM LDC067 for 48 h. D ADA activity in DOK, SCC15 and HSC3 cells treated with 10 μM LDC067 for 48 h. E Western blot of apoptosis-related proteins in DOK, SCC15 and HSC3 cells. F CCK-8 assay to detect proliferation ability of DOK, SCC15 and HSC3 cells treated with cladribine at the indicated concentrations for 24 h. G Flow cytometry to detect apoptosis changes in DOK, SCC15 and HSC3 cells treated with 30 μM cladribine for 24 h. H Western blot of apoptosis-related proteins in DOK, SCC15 and HSC3 cells. (*P < 0.05, **P < 0.01, ***P < 0.001).