Fig. 3: PRKDC expression and pharmacologic inhibition in GBM6/GBM6R models: effects on DNA damage response and therapeutic sensitivity.
From: LMNA-PRKDC axis enhances DNA repair and promotes chemoresistance in glioblastoma

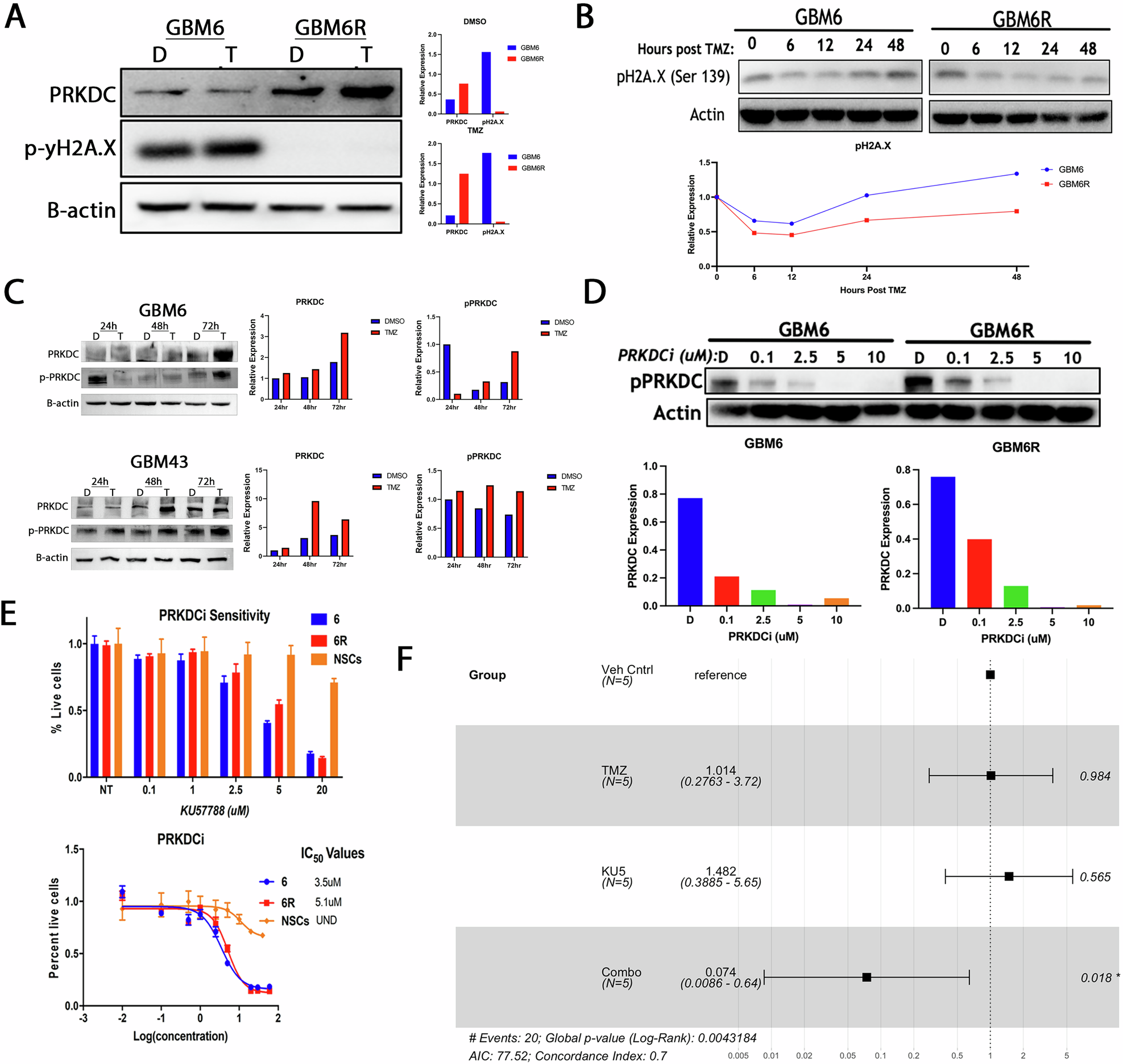
A Immunoblot analysis of GBM6 and GBM6R cells treated with DMSO or TMZ (50 µM). GBM6R cells show elevated PRKDC expression and reduced levels of phosphorylated γH2A.X (pH2A.X), a DNA damage marker, compared to GBM6 in both conditions. B Time-course immunoblot of TMZ-treated cells (0–48 h). GBM6 and GBM6R cells show progressive increases in total PRKDC and phosphorylated PRKDC (p-PRKDC) expression across multiple timepoints. C Immunoblotting of GBM6 and GBM43 cells at 24, 48, and 72 h post-TMZ exposure shows dynamic regulation of PRKDC and p-PRKDC in response to DNA damage. D Dose-dependent effects of PRKDC inhibitor KU57788 (0.1–10 µM) reduces p-PRKDC levels in both GBM6 and GBM6R cells. E Cell viability assays reveal that GBM6 and GBM6R cells are more sensitive to KU57788 (IC₅₀ ~5 µM) than non-malignant neural stem cells (NSCs), indicating selective tumor cytotoxicity at escalating inhibitor concentrations. F Survival analysis of mice orthotopically implanted with GBM6R cells and treated with DMSO vehicle, TMZ (2.5 mg/kg), KU57788 (10 mg/kg), or a combination of TMZ and KU57788. Forest plot demonstrates that combination treatment significantly prolongs survival compared to all other groups (hazard ratio: 0.074; 95% confidence interval: 0.0086–0.64; p = 0.018).