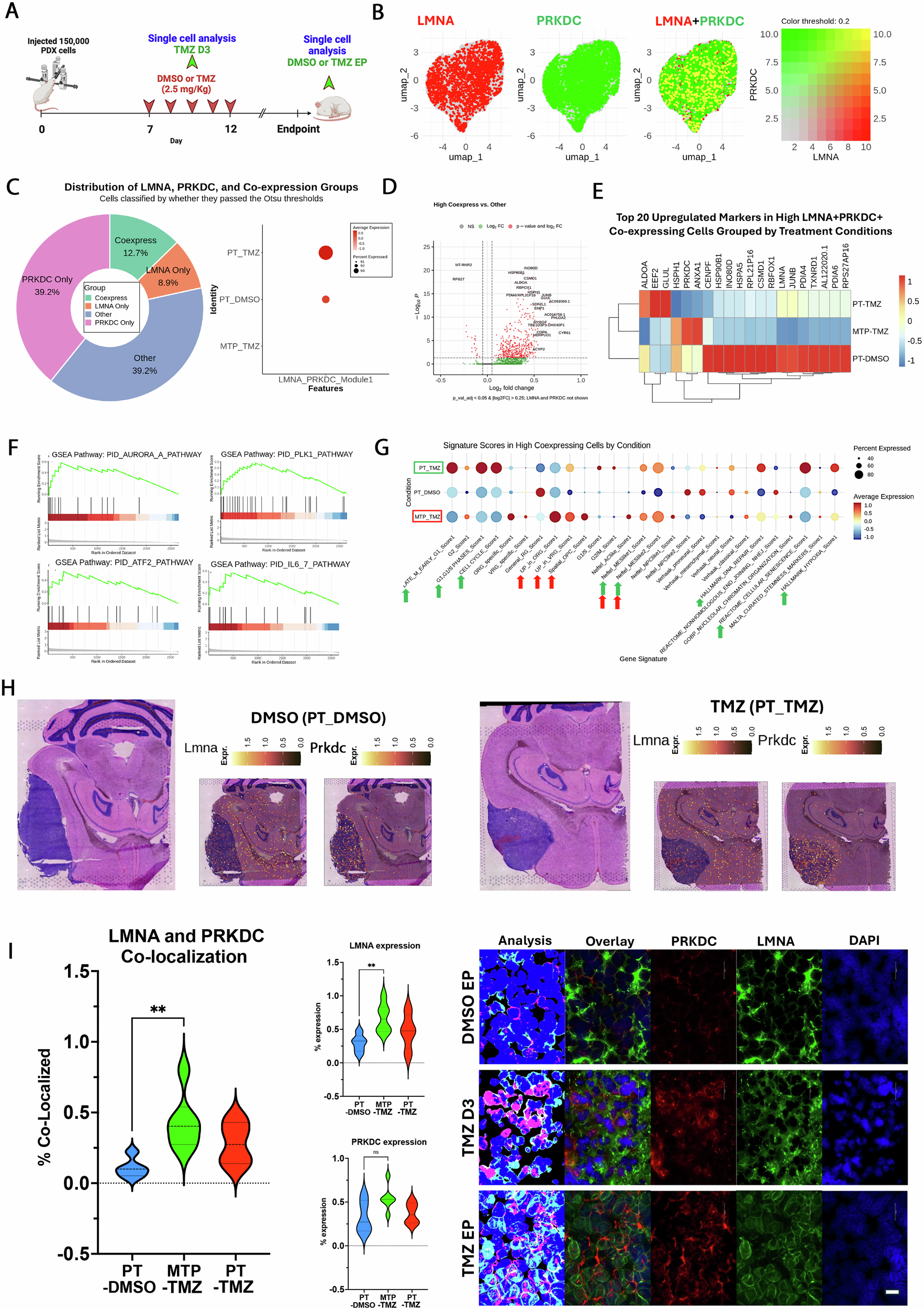
Fig. 5: Co-expression of LMNA and PRKDC defines a distinct GBM subpopulation with unique transcriptional and epigenetic characteristics.
From: LMNA-PRKDC axis enhances DNA repair and promotes chemoresistance in glioblastoma

A Schematic of the in vivo experimental design. Mice bearing intracranial GBM tumors were treated with DMSO or temozolomide (TMZ, 2.5 mg/kg). Brain tissues were harvested on Day 3 of treatment or at survival endpoint for single-cell RNA sequencing (scRNA-seq). B UMAP visualization of integrated scRNA-seq highlighting LMNA + (red), PRKDC+ (green), and LMNA + /PRKDC+ (yellow) co-expressing tumor cell populations. C Donut chart quantifying the proportion of LMNA-only, PRKDC-only, LMNA-PRKDC double-positive (Coexpress), and other cells versus all other cells in the dataset. (“Expressed” = non-zero UMI; “co-high” = gene-wise z ≥ 1.0 for both LMNA and PRKDC using a single fixed gate across treatment groups. Cells from PT_DMSO, PT_TMZ, and MTP_TMZ were integrated with batch correction; quantifications in 5 C are per-group proportions computed on the integrated object). D Volcano plot depicting differentially expressed genes between the LMNA-PRKDC co-expressing (“High Coexpress”) cluster and all other tumor cells. The x-axis shows log₂ fold change, and the y-axis shows –log₁₀ p-values (statistical test: Wilcoxon rank-sum). E Heatmap showing the top 20 marker genes enriched in the High Coexpress subpopulation stratified by treatment groups. F Gene set enrichment analysis (GSEA) identifies the top four pathways significantly enriched in the High Coexpress population. G Dot plot illustrating module scores across cell populations stratified by treatment, revealing unique transcriptional programs enriched in High Coexpress cells. H Spatial feature plots demonstrating regional expression patterns of LMNA and PRKDC in mouse brain sections after DMSO (left) or TMZ (right) treatment. I Violin plots show increased LMNA expression and LMNA-PRKDC overlap in TMZ-treated (MTP_TMZ, PT_TMZ) versus DMSO-treated (PT_DMSO) brains. Immunofluorescence demonstrates co-localization of PRKDC (red) and LMNA (green) in tumor.