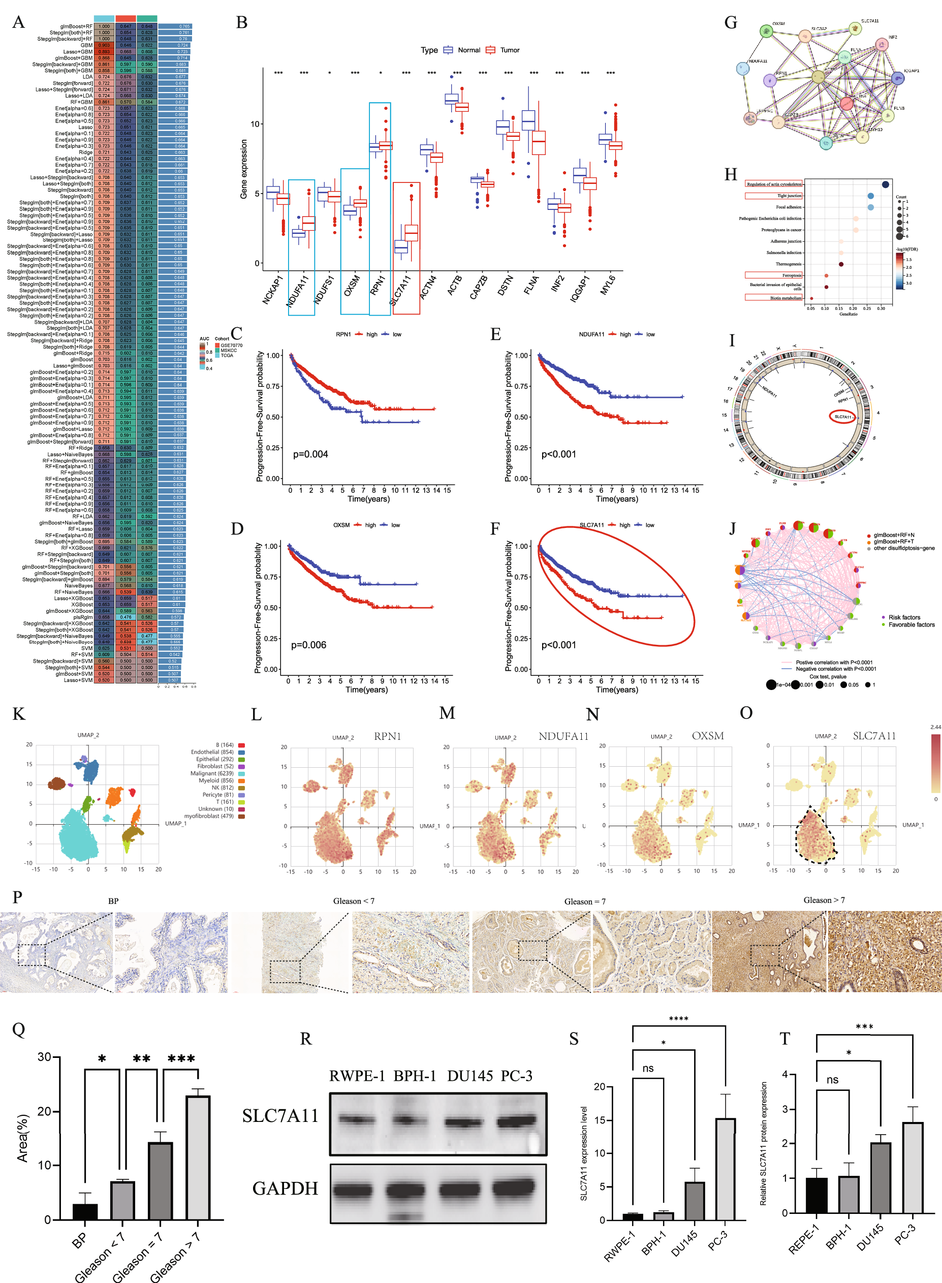
Fig. 1: Analysis of biomarkers in prostate cancer.
From: Super-enhancers mediates SLC7A11 via FOXA1 to regulate disulfidptosis in prostate cancer

A Concordance index (C-index) values of multiple machine learning models across different datasets. B Differential expression of ferroptosis-related genes between prostate cancer tissues and normal samples. C–F Kaplan–Meier curves comparing progression-free survival between high and low expression groups of RPN1, OXSM, NDUFA11, and SLC7A11. G Protein–protein interaction network of 15 key ferroptosis-related proteins. H Bubble plot of KEGG pathway enrichment for the selected gene set. I Chromosomal locations of ferroptosis-related genes in the human genome. J Correlation network of ferroptosis-related genes before and after machine learning selection; edges represent correlations between risk and protective factors, with color and thickness indicating correlation strength. K UMAP dimensionality reduction analysis of the GSE141445 dataset showing spatial clustering of different tumor cell subtypes. L–O Expression patterns of RPN1, OXSM, NDUFA11, and SLC7A11 across various tumor cell clusters. P Immunohistochemical staining of SLC7A11 in benign prostate (BP) tissues and prostate cancer tissues with different Gleason scores (<7, =7, >7). Q Quantitative analysis of SLC7A11-positive areas in immunohistochemistry; higher Gleason scores correlate with significantly increased SLC7A11 expression. R–T Expression levels of SLC7A11 in different prostate cell lines detected by qRT-PCR and Western blot assays.