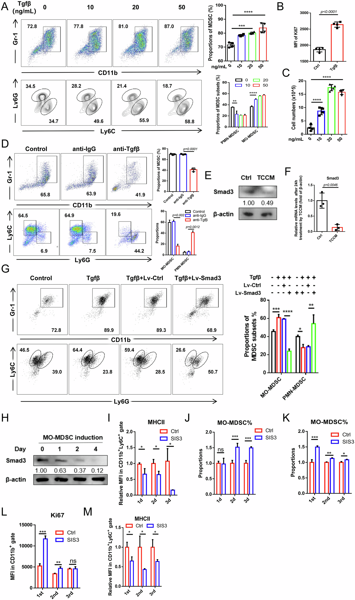
Fig. 4: Smad3 overexpression counteracts Tgfβ1-induced MO-MDSC expansion.
From: Downregulated Smad3 signaling impairs the maturation of MO-MDSC in colorectal cancer

A FCM analysis of the proportions of MDSC and subgroups after 0/10/20/50 ng/mL Tgfβ1 treatment in MDSC induction from BMC by 20 ng/mL GM-CSF and 20 ng/mL IL-6 for 4 days. B FCM analysis of the Ki67 expressions in 0 (Ctrl) or 10 ng/mL Tgfβ1(Tgfβ) induced MDSC combined with GM-CSF and IL-6 for 4 days. C Cell numbers of MDSC induction system from BMC by GM-CSF and IL-6 after 0/10/20/50 ng/mL Tgfβ1 treatment for 4 days. D FCM analysis of the proportions of MDSC and subgroups with or without 10 μM anti-IgG/Tgfβ1 in MDSC induction from BMC by 50% TCCM and 20 ng/mL GM-CSF. E, F Western blot and qRT-PCR analysis of the Smad3 expression in BMC with or without TCCM treatment for 48 hours and 24 h respectively. G FCM analysis of proportions of MDSC subsets after Tgfβ1 treatment with or without lentivirus-transfection of Smad3/Ctrl (Lv-Smad3/Lv-Ctrl) in MDSC induction by GM-CSF and IL-6. H Western blot analysis of the expressions of Smad3 during MO-MDSC induction from BMC by 50% TCCM and 20 ng/mL GM-CSF at 0, 1, 2, and 4 days. I, J Monitoring MHCII expressions and MO-MDSC proportions by FCM during BM-MO-MDSC induction under 50% TCCM and 20 ng/mL GM-CSF after SIS3 treatment for 1, 2, and 3 days. (K–M) FCM analysis of MO-MDSC proportions, Ki67, and MHCII expressions at the 4th day in each group that treated with SIS3 at the 1st, 2nd, and 3rd day of MO-MDSC induction under 50% TCCM and 20 ng/mL GM-CSF. For (A–C), n = 4; For (D, F, G, I–M), n = 3. For (A, C, D, G), p-values were determined using one-way ANOVA with Tukey test; For (B, F, I–M), p-values were determined using two sides unpaired t-test. *p < 0.05; **p < 0.01; ***p < 0.001; ****p < 0.0001; ns no significant.