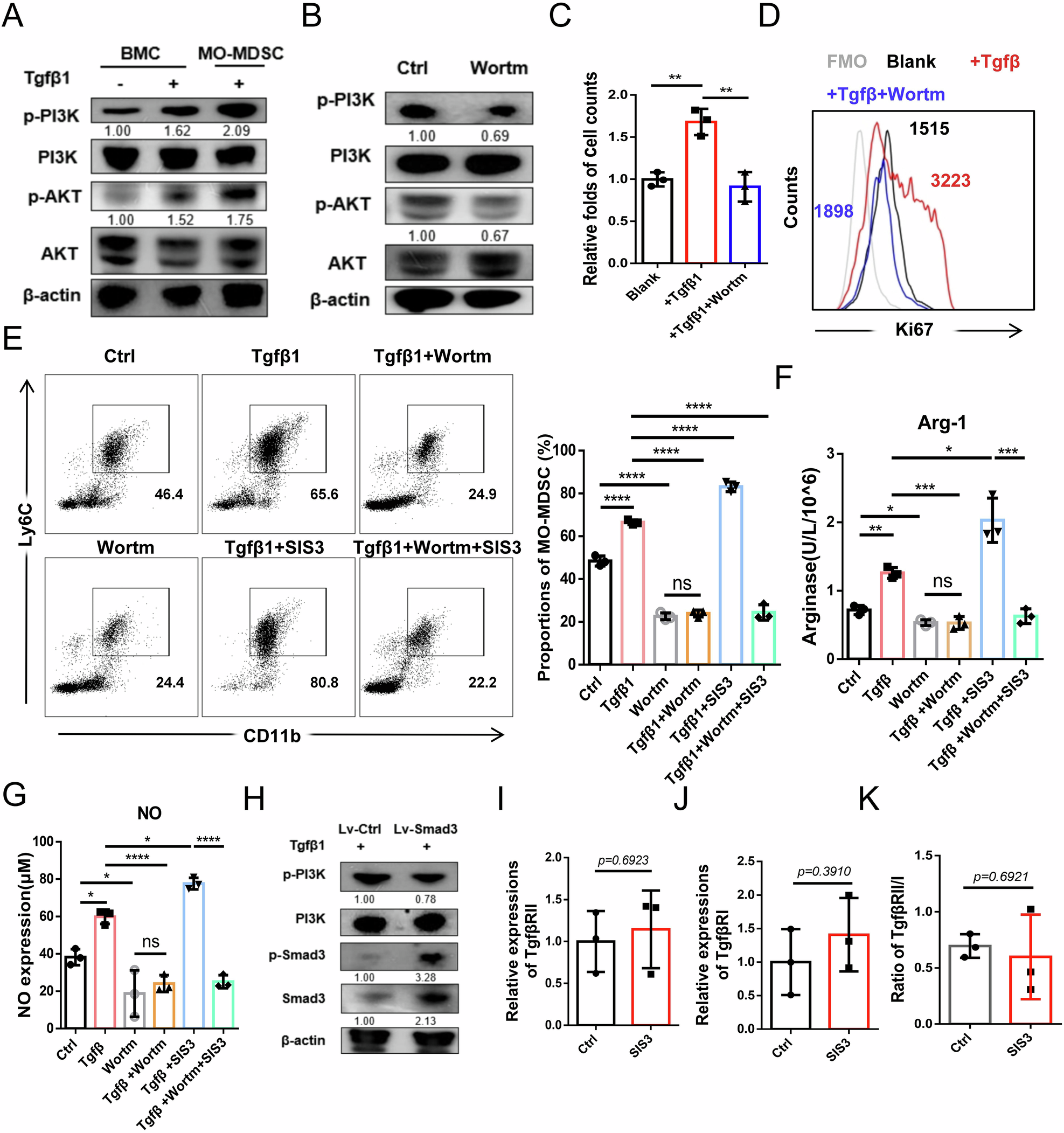
Fig. 5: PI3K/AKT signaling mediates Tgfβ1-driven MO-MDSC expansion.
From: Downregulated Smad3 signaling impairs the maturation of MO-MDSC in colorectal cancer

(A) Western blot analysis of the activations of PI3K/AKT pathway in BMC and BM-induced MO-MDSC by TCCM with or without 20 ng/mL Tgfβ1 treatment for 2 hours. (B) Western blot analysis of the activations of PI3K/AKT pathway in BM-induced MO-MDSC with 0.2 μM DMSO/Wortm treatment for 2 hours under Tgfβ1 condition. (C, D) FCM analysis of cell numbers and Ki67 expressions in BMC treated with or without 0.2 μM DMSO/Wortm under Tgfβ1 condition for 48 hours. (E) FCM analysis of the proportions of induced MO-MDSC from BMC by GM-CSF and IL-6 for 4 days treated with or without 20 ng/mL Tgfβ1/ 0.2 μM Wortm/ 2 μM SIS3. (F, G) ELISA analysis of Arg-1 and NO concentrations in each group. (H) Western blot analysis of the PI3K activation in BM-induced MO-MDSC after Lv-Ctrl/Smad3 transfection for 48 hours under Tgfβ1 condition. (I–K) FCM analysis of the TgfβRII and TgfβRI expression and TgfβRII/I ratio in BM-MO-MDSC treated with 2 μM DMSO/SIS3 for 48 hours. Error bars of statistic graphs represent mean ± SD, n = 3. For C and E–G, p-values were determined using one-way ANOVA with Tukey test; For I–K, p-values were determined using two sides unpaired t-test. *p < 0.05; **p < 0.01; ****p < 0.0001; ns no significant.