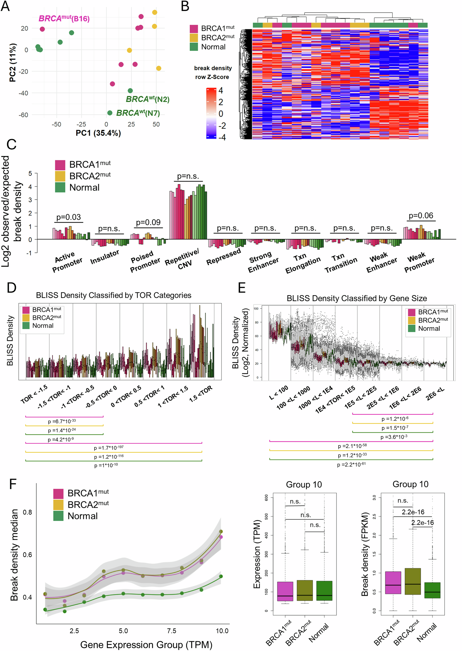
Fig. 1: Breakome of BRCA Mutated Primary Breast Cells.

A Principal component analysis of the breakome across the genome, binned in 500kbp bins. The analysis demonstrates that BRCA-mutated samples exhibit different patterns than average risk samples. B Heatmap of normalized breaks per 500kbp bin. Rows (bins) and columns (samples) are clustered according to their spearman correlation. Right cluster contains almost only low risk samples, highlighting the unique characteristics of high-risk samples (left cluster). C Distribution of breaks across chromatin states, bars represent break density in each state and sample compared to the representation of each chromatin state in the genome. P-values were calculated using Kruskal-Wallis similarity test between BRCAmut and Normal groups. D Breaks are enriched in genes that are early replicating. Time-of-Replication analysis depicts gene break density across TOR categories from late replicating genes (left) to early replicating genes (right). P value was calculated using Kruskal-Wallis similarity test between categories one and four and between categories one and eight for each group (BRCA1mut, BRCA2mut, BRCAWT) individually. E Breaks are enriched in short genes. Gene-length analysis depicts break density across gene length categories from short genes (left) to long genes (right). P value was calculated using Kruskal-Wallis similarity test between categories one and eight and between categories five and eight for each group (BRCA1mut, BRCA2mut, BRCAWT) individually. F Breakome vs. expression analysis demonstrates higher break density for genes that are highly expressed. Genes in each expression category were plotted based on their break density levels, each dot representing the median break density per group per expression category. Statistics were measured using Wilcoxon test.